|
Source |
Alliance of Genome Resources |



| Category | ID | Classification term | Gene | Evidence | Inferred from | Organism | Reference |
|---|---|---|---|---|---|---|---|
| Molecular Function | GO:0005515 | protein binding | TRIM7 | IPI | UniProtKB:Q8IUQ4 | Human | PMID:25416956 |
| Molecular Function | GO:0005515 | protein binding | TRIM7 | IPI | UniProtKB:A0A2R8YD28 | Human | PMID:32296183 |
| Molecular Function | GO:0005515 | protein binding | TRIM7 | IPI | UniProtKB:P07315 | Human | PMID:32296183 |
| Molecular Function | GO:0005515 | protein binding | TRIM7 | IPI | UniProtKB:P07998 | Human | PMID:32296183 |
| Molecular Function | GO:0005515 | protein binding | TRIM7 | IPI | UniProtKB:P29972 | Human | PMID:32296183 |
| Molecular Function | GO:0005515 | protein binding | TRIM7 | IPI | UniProtKB:P50895 | Human | PMID:32296183 |
| Molecular Function | GO:0005515 | protein binding | TRIM7 | IPI | UniProtKB:P52657 | Human | PMID:32296183 |
| Molecular Function | GO:0005515 | protein binding | TRIM7 | IPI | UniProtKB:P57060 | Human | PMID:32296183 |
| Molecular Function | GO:0005515 | protein binding | TRIM7 | IPI | UniProtKB:P61019 | Human | PMID:32296183 |
| Molecular Function | GO:0005515 | protein binding | TRIM7 | IPI | UniProtKB:Q13671 | Human | PMID:32296183 |
| Molecular Function | GO:0005515 | protein binding | TRIM7 | IPI | UniProtKB:Q5VZE5 | Human | PMID:32296183 |
| Molecular Function | GO:0005515 | protein binding | TRIM7 | IPI | UniProtKB:Q7L8S5 | Human | PMID:32296183 |
| Molecular Function | GO:0005515 | protein binding | TRIM7 | IPI | UniProtKB:Q8NBR0 | Human | PMID:32296183 |
| Molecular Function | GO:0005515 | protein binding | TRIM7 | IPI | UniProtKB:Q8TBZ6 | Human | PMID:32296183 |
| Molecular Function | GO:0005515 | protein binding | TRIM7 | IPI | UniProtKB:Q96AH0 | Human | PMID:32296183 |
| Molecular Function | GO:0005515 | protein binding | TRIM7 | IPI | UniProtKB:Q9NWZ3 | Human | PMID:32296183 |
| Molecular Function | GO:0005515 | protein binding | TRIM7 | IPI | UniProtKB:Q9UBT7 | Human | PMID:32296183 |
| Molecular Function | GO:0005515 | protein binding | TRIM7 | IPI | UniProtKB:Q9UHP6 | Human | PMID:32296183 |
| Molecular Function | GO:0005515 | protein binding | TRIM7 | IPI | UniProtKB:Q9UI95 | Human | PMID:32296183 |
| Molecular Function | GO:0005515 | protein binding | TRIM7 | IPI | UniProtKB:Q9Y281 | Human | PMID:32296183 |
| Cellular Component | GO:0005737 | cytoplasm | TRIM7 | IDA | Human | PMID:11331580 | |
| Cellular Component | GO:0005737 | cytoplasm | Trim7 | IDA | Mouse | PMID:11331580 | |
| Cellular Component | GO:0005634 | nucleus | TRIM7 | IDA | Human | PMID:11331580 | |
| Cellular Component | GO:0005634 | nucleus | Trim7 | IDA | Mouse | PMID:11331580 | |
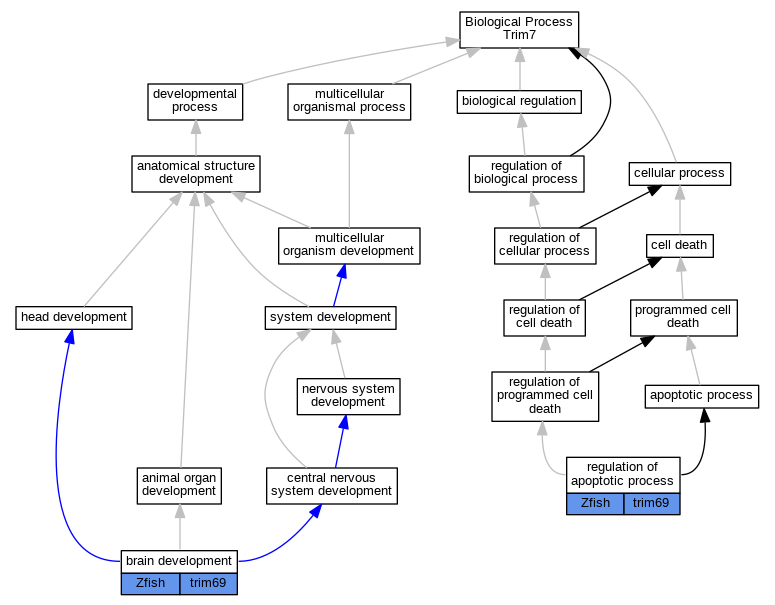
| Biological Process | GO:0007420 | brain development | trim69 | IMP | ZFIN:ZDB-MRPHLNO-160728-3 | Zfish | PMID:27050765 |
| Biological Process | GO:0007420 | brain development | trim69 | IGI | ZFIN:ZDB-MRPHLNO-080908-1,ZFIN:ZDB-MRPHLNO-160728-3 | Zfish | PMID:27050765 |
| Biological Process | GO:0042981 | regulation of apoptotic process | trim69 | IMP | ZFIN:ZDB-MRPHLNO-160728-3 | Zfish | PMID:27031046 |
| EXP Inferred from experiment |
| IDA Inferred from direct assay |
| IEP Inferred from expression pattern |
| IGI Inferred from genetic interaction |
| IMP Inferred from mutant phenotype |
| IPI Inferred from physical interaction |
| HTP Inferred from High Throughput Experiment |
| HDA Inferred from High Throughput Direct Assay |
| HMP Inferred from High Throughput Mutant Phenotype |
| HGI Inferred from High Throughput Genetic Interaction |
| HEP Inferred from High Throughput Expression Pattern |
Mouse Genome Database (MGD), Gene Expression Database (GXD), Mouse Models of Human Cancer database (MMHCdb) (formerly Mouse Tumor Biology (MTB)), Gene Ontology (GO) |
||
|
Citing These Resources Funding Information Warranty Disclaimer, Privacy Notice, Licensing, & Copyright Send questions and comments to User Support. |
last database update 10/07/2025 MGI 6.24 |
|
|
|
||