|
Source |
Alliance of Genome Resources |



| Category | ID | Classification term | Gene | Evidence | Inferred from | Organism | Reference |
|---|---|---|---|---|---|---|---|
| Molecular Function | GO:0038023 | signaling receptor activity | TRB | IDA | Human | PMID:31959982 | |
| Cellular Component | GO:0042105 | alpha-beta T cell receptor complex | TRBC2 | IPI | Human | PMID:31461748 | |
| Cellular Component | GO:0042105 | alpha-beta T cell receptor complex | TRB | IDA | Human | PMID:31959982 | |
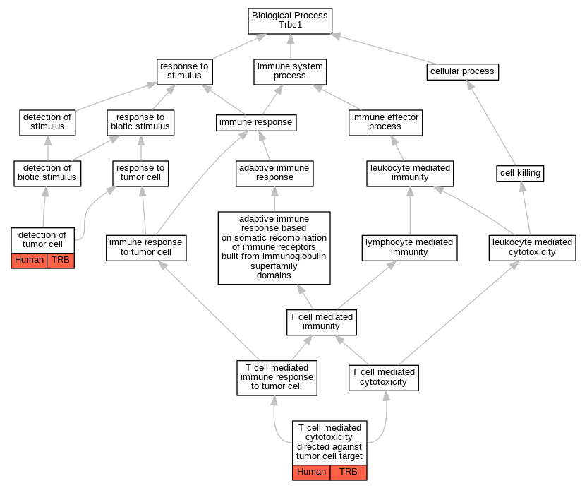
| Biological Process | GO:0002355 | detection of tumor cell | TRB | IDA | Human | PMID:31959982 | |
| Biological Process | GO:0002419 | T cell mediated cytotoxicity directed against tumor cell target | TRB | IDA | Human | PMID:31959982 |
| EXP Inferred from experiment |
| IDA Inferred from direct assay |
| IEP Inferred from expression pattern |
| IGI Inferred from genetic interaction |
| IMP Inferred from mutant phenotype |
| IPI Inferred from physical interaction |
| HTP Inferred from High Throughput Experiment |
| HDA Inferred from High Throughput Direct Assay |
| HMP Inferred from High Throughput Mutant Phenotype |
| HGI Inferred from High Throughput Genetic Interaction |
| HEP Inferred from High Throughput Expression Pattern |
Mouse Genome Database (MGD), Gene Expression Database (GXD), Mouse Models of Human Cancer database (MMHCdb) (formerly Mouse Tumor Biology (MTB)), Gene Ontology (GO) |
||
|
Citing These Resources Funding Information Warranty Disclaimer, Privacy Notice, Licensing, & Copyright Send questions and comments to User Support. |
last database update 04/14/2026 MGI 6.24 |
|
|
|
||