|
Source |
Alliance of Genome Resources |



| Category | ID | Classification term | Gene | Evidence | Inferred from | Organism | Reference |
|---|---|---|---|---|---|---|---|
| Molecular Function | GO:0031593 | polyubiquitin modification-dependent protein binding | TNIP2 | IDA | Human | PMID:18212736 | |
| Molecular Function | GO:0005515 | protein binding | TNIP2 | IPI | UniProtKB:Q15831 | Human | PMID:12595760 |
| Molecular Function | GO:0005515 | protein binding | TNIP2 | IPI | UniProtKB:Q15831 | Human | PMID:12753905 |
| Molecular Function | GO:0005515 | protein binding | TNIP2 | IPI | UniProtKB:Q9Y6K9 | Human | PMID:14653779 |
| Molecular Function | GO:0005515 | protein binding | TNIP2 | IPI | UniProtKB:P41279 | Human | PMID:14743216 |
| Molecular Function | GO:0005515 | protein binding | TNIP2 | IPI | UniProtKB:Q04864 | Human | PMID:14743216 |
| Molecular Function | GO:0005515 | protein binding | TNIP2 | IPI | UniProtKB:P19838-1 | Human | PMID:15169888 |
| Molecular Function | GO:0005515 | protein binding | TNIP2 | IPI | UniProtKB:P21580 | Human | PMID:15169888 |
| Molecular Function | GO:0005515 | protein binding | TNIP2 | IPI | UniProtKB:P41279 | Human | PMID:15169888 |
| Molecular Function | GO:0005515 | protein binding | TNIP2 | IPI | UniProtKB:P21580 | Human | PMID:15474016 |
| Molecular Function | GO:0005515 | protein binding | TNIP2 | IPI | UniProtKB:P19838 | Human | PMID:21988832 |
| Molecular Function | GO:0005515 | protein binding | TNIP2 | IPI | UniProtKB:Q9Y6K9 | Human | PMID:21988832 |
| Molecular Function | GO:0005515 | protein binding | TNIP2 | IPI | UniProtKB:P19838 | Human | PMID:25609649 |
| Molecular Function | GO:0005515 | protein binding | TNIP2 | IPI | UniProtKB:P41279 | Human | PMID:25852190 |
| Molecular Function | GO:0005515 | protein binding | TNIP2 | IPI | UniProtKB:Q04864 | Human | PMID:28514442 |
| Molecular Function | GO:0005515 | protein binding | TNIP2 | IPI | UniProtKB:P21580 | Human | PMID:30561431 |
| Molecular Function | GO:0005515 | protein binding | TNIP2 | IPI | UniProtKB:Q9Y6K9 | Human | PMID:30561431 |
| Molecular Function | GO:0005515 | protein binding | TNIP2 | IPI | UniProtKB:P19838 | Human | PMID:35140242 |
| Molecular Function | GO:0005515 | protein binding | Tnip2 | IPI | PR:Q02858 | Mouse | PMID:20060382 |
| Molecular Function | GO:0005515 | protein binding | Tnip2 | IPI | PR:Q60769 | Mouse | PMID:11390377 |
| Molecular Function | GO:0019901 | protein kinase binding | TNIP2 | IDA | Human | PMID:21784860 | |
| Cellular Component | GO:0005737 | cytoplasm | Tnip2 | IDA | Mouse | PMID:11390377 | |
| Cellular Component | GO:0005829 | cytosol | TNIP2 | IDA | Human | GO_REF:0000052 | |
| Cellular Component | GO:0005654 | nucleoplasm | TNIP2 | IDA | Human | GO_REF:0000052 | |
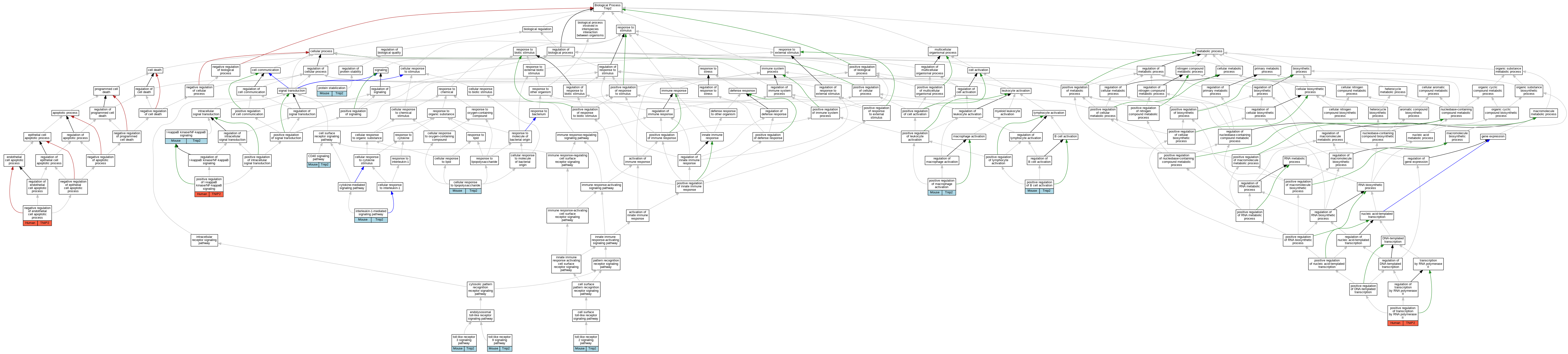
| Biological Process | GO:0023035 | CD40 signaling pathway | Tnip2 | IMP | Mouse | MGI:MGI:3656197|PMID:16633345 | |
| Biological Process | GO:0071222 | cellular response to lipopolysaccharide | Tnip2 | IMP | Mouse | MGI:MGI:3656197|PMID:16633345 | |
| Biological Process | GO:0007249 | I-kappaB kinase/NF-kappaB signaling | Tnip2 | IDA | Mouse | PMID:11390377 | |
| Biological Process | GO:0070498 | interleukin-1-mediated signaling pathway | Tnip2 | IMP | Mouse | MGI:MGI:3656197|PMID:16633345 | |
| Biological Process | GO:2000352 | negative regulation of endothelial cell apoptotic process | TNIP2 | IDA | Human | PMID:12933576 | |
| Biological Process | GO:0050871 | positive regulation of B cell activation | Tnip2 | IMP | Mouse | MGI:MGI:3656197|PMID:16633345 | |
| Biological Process | GO:0043123 | positive regulation of I-kappaB kinase/NF-kappaB signaling | TNIP2 | IDA | Human | PMID:21784860 | |
| Biological Process | GO:0043032 | positive regulation of macrophage activation | Tnip2 | IMP | Mouse | MGI:MGI:3656197|PMID:16633345 | |
| Biological Process | GO:0045944 | positive regulation of transcription by RNA polymerase II | TNIP2 | IDA | Human | PMID:12753905 | |
| Biological Process | GO:0050821 | protein stabilization | Tnip2 | IMP | Mouse | MGI:MGI:3656197|PMID:16633345 | |
| Biological Process | GO:0034134 | toll-like receptor 2 signaling pathway | Tnip2 | IMP | Mouse | MGI:MGI:3656197|PMID:16633345 | |
| Biological Process | GO:0034138 | toll-like receptor 3 signaling pathway | Tnip2 | IMP | Mouse | MGI:MGI:3656197|PMID:16633345 | |
| Biological Process | GO:0034162 | toll-like receptor 9 signaling pathway | Tnip2 | IMP | Mouse | MGI:MGI:3656197|PMID:16633345 |
| EXP Inferred from experiment |
| IDA Inferred from direct assay |
| IEP Inferred from expression pattern |
| IGI Inferred from genetic interaction |
| IMP Inferred from mutant phenotype |
| IPI Inferred from physical interaction |
| HTP Inferred from High Throughput Experiment |
| HDA Inferred from High Throughput Direct Assay |
| HMP Inferred from High Throughput Mutant Phenotype |
| HGI Inferred from High Throughput Genetic Interaction |
| HEP Inferred from High Throughput Expression Pattern |
Mouse Genome Database (MGD), Gene Expression Database (GXD), Mouse Models of Human Cancer database (MMHCdb) (formerly Mouse Tumor Biology (MTB)), Gene Ontology (GO) |
||
|
Citing These Resources Funding Information Warranty Disclaimer, Privacy Notice, Licensing, & Copyright Send questions and comments to User Support. |
last database update 12/30/2025 MGI 6.24 |
|
|
|
||