|
Source |
Alliance of Genome Resources |



| Category | ID | Classification term | Gene | Evidence | Inferred from | Organism | Reference |
|---|---|---|---|---|---|---|---|
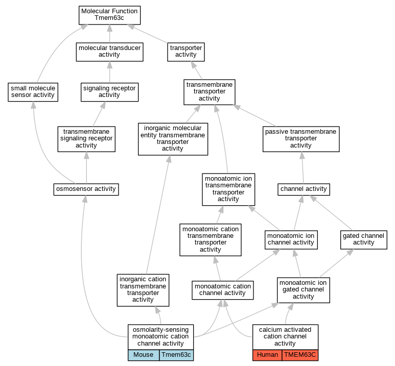
| Molecular Function | GO:0005227 | calcium activated cation channel activity | TMEM63C | IDA | Human | PMID:24503647 | |
| Molecular Function | GO:1990760 | osmolarity-sensing monoatomic cation channel activity | Tmem63c | IDA | Mouse | MGI:MGI:6378787|PMID:27045885 | |
| Cellular Component | GO:0005886 | plasma membrane | Tmem63c | IDA | Mouse | MGI:MGI:6378787|PMID:27045885 | |
| Biological Process | GO:0003094 | glomerular filtration | Tmem63c | IMP | Rat | PMID:30900988|RGD:15023481 | |
| Biological Process | GO:0003094 | glomerular filtration | tmem63c | IMP | Zfish | PMID:30900988|ZFIN:ZDB-PUB-190323-8 | |
| Biological Process | GO:0003094 | glomerular filtration | tmem63c | IMP | ZFIN:ZDB-CRISPR-191028-4 | Zfish | PMID:30900988 |
| Biological Process | GO:0003094 | glomerular filtration | tmem63c | IMP | ZFIN:ZDB-MRPHLNO-191028-3 | Zfish | PMID:30900988 |
| Biological Process | GO:0003094 | glomerular filtration | tmem63c | IMP | ZFIN:ZDB-MRPHLNO-191028-2 | Zfish | PMID:30900988 |
| Biological Process | GO:0032835 | glomerulus development | tmem63c | IMP | ZFIN:ZDB-CRISPR-191028-4 | Zfish | PMID:30900988 |
| Biological Process | GO:0032835 | glomerulus development | tmem63c | IMP | ZFIN:ZDB-MRPHLNO-191028-2 | Zfish | PMID:30900988 |
| Biological Process | GO:0032835 | glomerulus development | tmem63c | IMP | ZFIN:ZDB-MRPHLNO-191028-3 | Zfish | PMID:30900988 |
| Biological Process | GO:0006812 | monoatomic cation transport | TMEM63C | IDA | Human | PMID:24503647 |
| EXP Inferred from experiment |
| IDA Inferred from direct assay |
| IEP Inferred from expression pattern |
| IGI Inferred from genetic interaction |
| IMP Inferred from mutant phenotype |
| IPI Inferred from physical interaction |
| HTP Inferred from High Throughput Experiment |
| HDA Inferred from High Throughput Direct Assay |
| HMP Inferred from High Throughput Mutant Phenotype |
| HGI Inferred from High Throughput Genetic Interaction |
| HEP Inferred from High Throughput Expression Pattern |
Mouse Genome Database (MGD), Gene Expression Database (GXD), Mouse Models of Human Cancer database (MMHCdb) (formerly Mouse Tumor Biology (MTB)), Gene Ontology (GO) |
||
|
Citing These Resources Funding Information Warranty Disclaimer, Privacy Notice, Licensing, & Copyright Send questions and comments to User Support. |
last database update 12/30/2025 MGI 6.24 |
|
|
|
||