|
Source |
Alliance of Genome Resources |



| Category | ID | Classification term | Gene | Evidence | Inferred from | Organism | Reference |
|---|---|---|---|---|---|---|---|
| Molecular Function | GO:0005515 | protein binding | Tmem119 | IPI | PR:Q08775 | Mouse | PMID:21239498 |
| Molecular Function | GO:0005515 | protein binding | Tmem119 | IPI | PR:P70340 | Mouse | PMID:21239498 |
| Molecular Function | GO:0005515 | protein binding | Tmem119 | IPI | PR:P97454 | Mouse | PMID:21239498 |
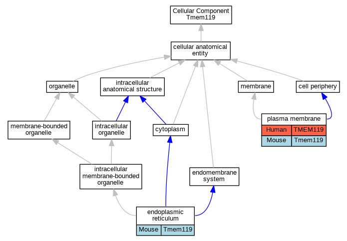
| Cellular Component | GO:0005783 | endoplasmic reticulum | Tmem119 | IDA | Mouse | PMID:21239498 | |
| Cellular Component | GO:0005886 | plasma membrane | TMEM119 | IDA | Human | PMID:20025746 | |
| Cellular Component | GO:0005886 | plasma membrane | Tmem119 | IDA | Mouse | MGI:MGI:4418582|PMID:20025746 | |
| Biological Process | GO:0001958 | endochondral ossification | Tmem119 | IMP | Mouse | MGI:MGI:5543589|PMID:22416756 | |
| Biological Process | GO:0045779 | negative regulation of bone resorption | Tmem119 | IMP | Mouse | MGI:MGI:5543589|PMID:22416756 | |
| Biological Process | GO:0010832 | negative regulation of myotube differentiation | Tmem119 | IDA | Mouse | MGI:MGI:6294241|PMID:22579779 | |
| Biological Process | GO:0001649 | osteoblast differentiation | Tmem119 | IMP | Mouse | PMID:21239498 | |
| Biological Process | GO:0001649 | osteoblast differentiation | Tmem119 | IDA | Mouse | PMID:21239498 | |
| Biological Process | GO:1903012 | positive regulation of bone development | Tmem119 | IMP | Mouse | MGI:MGI:5700277|PMID:26207632 | |
| Biological Process | GO:0030501 | positive regulation of bone mineralization | TMEM119 | IDA | Human | PMID:20025746 | |
| Biological Process | GO:0030501 | positive regulation of bone mineralization | Tmem119 | IMP | Mouse | MGI:MGI:4418582|PMID:20025746 | |
| Biological Process | GO:0030501 | positive regulation of bone mineralization | Tmem119 | IMP | Mouse | MGI:MGI:5700277|PMID:26207632 | |
| Biological Process | GO:0010628 | positive regulation of gene expression | Tmem119 | IMP | Mouse | MGI:MGI:5543589|PMID:22416756 | |
| Biological Process | GO:0010628 | positive regulation of gene expression | Tmem119 | IDA | Mouse | MGI:MGI:6294241|PMID:22579779 | |
| Biological Process | GO:0045669 | positive regulation of osteoblast differentiation | TMEM119 | IDA | Human | PMID:20025746 | |
| Biological Process | GO:0045669 | positive regulation of osteoblast differentiation | Tmem119 | IMP | Mouse | MGI:MGI:5543589|PMID:22416756 | |
| Biological Process | GO:0045669 | positive regulation of osteoblast differentiation | Tmem119 | IMP | Mouse | MGI:MGI:4418582|PMID:20025746 | |
| Biological Process | GO:0045669 | positive regulation of osteoblast differentiation | Tmem119 | IDA | Mouse | MGI:MGI:6294241|PMID:22579779 | |
| Biological Process | GO:0033690 | positive regulation of osteoblast proliferation | TMEM119 | IDA | Human | PMID:20025746 | |
| Biological Process | GO:0033690 | positive regulation of osteoblast proliferation | Tmem119 | IDA | Mouse | MGI:MGI:4418582|PMID:20025746 | |
| Biological Process | GO:0001934 | positive regulation of protein phosphorylation | Tmem119 | IDA | Mouse | MGI:MGI:6294241|PMID:22579779 | |
| Biological Process | GO:0048515 | spermatid differentiation | Tmem119 | IMP | Mouse | MGI:MGI:5700277|PMID:26207632 | |
| Biological Process | GO:0007283 | spermatogenesis | Tmem119 | IMP | Mouse | MGI:MGI:5700277|PMID:26207632 |
| EXP Inferred from experiment |
| IDA Inferred from direct assay |
| IEP Inferred from expression pattern |
| IGI Inferred from genetic interaction |
| IMP Inferred from mutant phenotype |
| IPI Inferred from physical interaction |
| HTP Inferred from High Throughput Experiment |
| HDA Inferred from High Throughput Direct Assay |
| HMP Inferred from High Throughput Mutant Phenotype |
| HGI Inferred from High Throughput Genetic Interaction |
| HEP Inferred from High Throughput Expression Pattern |
Mouse Genome Database (MGD), Gene Expression Database (GXD), Mouse Models of Human Cancer database (MMHCdb) (formerly Mouse Tumor Biology (MTB)), Gene Ontology (GO) |
||
|
Citing These Resources Funding Information Warranty Disclaimer, Privacy Notice, Licensing, & Copyright Send questions and comments to User Support. |
last database update 09/30/2025 MGI 6.24 |
|
|
|
||