|
Source |
Alliance of Genome Resources |



| Category | ID | Classification term | Gene | Evidence | Inferred from | Organism | Reference |
|---|---|---|---|---|---|---|---|
| Molecular Function | GO:0005515 | protein binding | TCOF1 | IPI | UniProtKB:P32121 | Human | PMID:17620599 |
| Molecular Function | GO:0005515 | protein binding | TCOF1 | IPI | UniProtKB:P49407 | Human | PMID:17620599 |
| Molecular Function | GO:0005515 | protein binding | TCOF1 | IPI | UniProtKB:P78362 | Human | PMID:23602568 |
| Molecular Function | GO:0005515 | protein binding | TCOF1 | IPI | UniProtKB:O60934 | Human | PMID:25064736 |
| Molecular Function | GO:0005515 | protein binding | TCOF1 | IPI | UniProtKB:Q8NFY9 | Human | PMID:26399832 |
| Molecular Function | GO:0005515 | protein binding | TCOF1 | IPI | UniProtKB:P78362 | Human | PMID:32707033 |
| Molecular Function | GO:0046982 | protein heterodimerization activity | TCOF1 | IPI | UniProtKB:Q14978 | Human | PMID:26399832 |
| Molecular Function | GO:0030674 | protein-macromolecule adaptor activity | TCOF1 | IDA | Human | PMID:26399832 | |
| Molecular Function | GO:0003723 | RNA binding | TCOF1 | HDA | Human | PMID:22658674 | |
| Molecular Function | GO:0003723 | RNA binding | TCOF1 | HDA | Human | PMID:22681889 | |
| Molecular Function | GO:0097110 | scaffold protein binding | TCOF1 | IPI | UniProtKB:Q9H8X2 | Human | PMID:23203802 |
| Cellular Component | GO:0005829 | cytosol | TCOF1 | IDA | Human | GO_REF:0000052 | |
| Cellular Component | GO:0001650 | fibrillar center | TCOF1 | IDA | Human | GO_REF:0000052 | |
| Cellular Component | GO:0005730 | nucleolus | TCOF1 | IDA | Human | PMID:15249688 | |
| Cellular Component | GO:0005730 | nucleolus | TCOF1 | IDA | Human | PMID:23203802 | |
| Cellular Component | GO:0005654 | nucleoplasm | TCOF1 | IDA | Human | GO_REF:0000052 | |
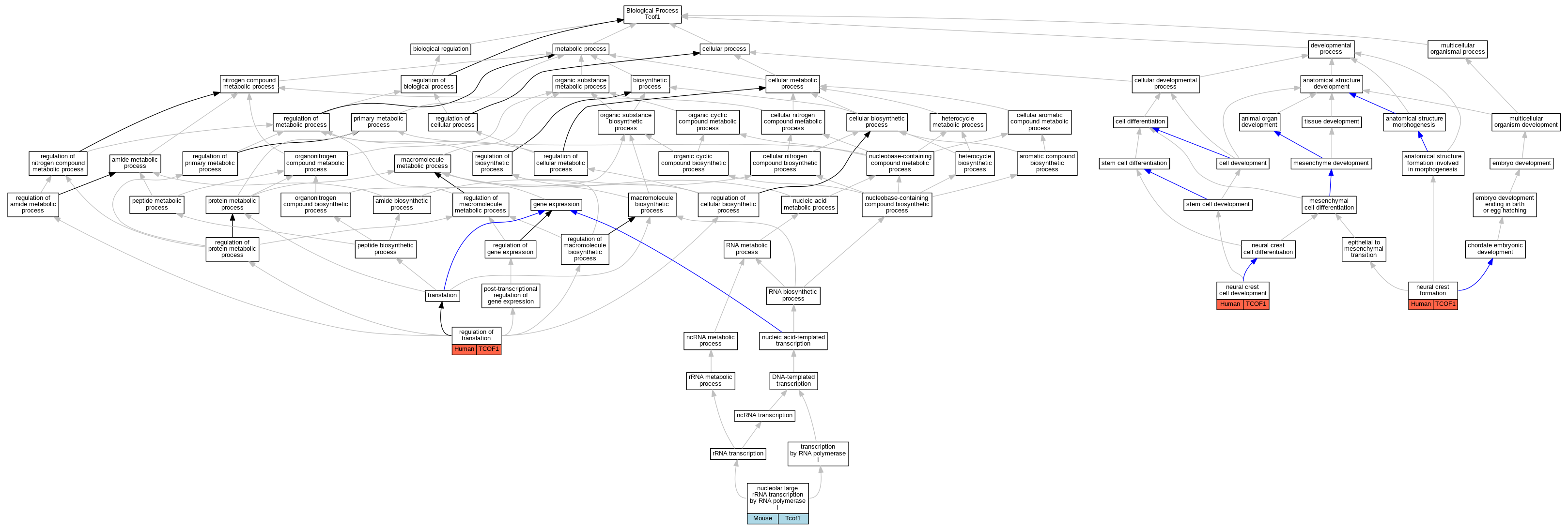
| Biological Process | GO:0014032 | neural crest cell development | TCOF1 | IMP | Human | PMID:26399832 | |
| Biological Process | GO:0014029 | neural crest formation | TCOF1 | IMP | Human | PMID:26399832 | |
| Biological Process | GO:0042790 | nucleolar large rRNA transcription by RNA polymerase I | Tcof1 | IMP | MGI:MGI:2386185 | Mouse | PMID:15249688 |
| Biological Process | GO:0006417 | regulation of translation | TCOF1 | IMP | Human | PMID:26399832 |
| EXP Inferred from experiment |
| IDA Inferred from direct assay |
| IEP Inferred from expression pattern |
| IGI Inferred from genetic interaction |
| IMP Inferred from mutant phenotype |
| IPI Inferred from physical interaction |
| HTP Inferred from High Throughput Experiment |
| HDA Inferred from High Throughput Direct Assay |
| HMP Inferred from High Throughput Mutant Phenotype |
| HGI Inferred from High Throughput Genetic Interaction |
| HEP Inferred from High Throughput Expression Pattern |
Mouse Genome Database (MGD), Gene Expression Database (GXD), Mouse Models of Human Cancer database (MMHCdb) (formerly Mouse Tumor Biology (MTB)), Gene Ontology (GO) |
||
|
Citing These Resources Funding Information Warranty Disclaimer, Privacy Notice, Licensing, & Copyright Send questions and comments to User Support. |
last database update 09/30/2025 MGI 6.24 |
|
|
|
||