|
Source |
Alliance of Genome Resources |



| Category | ID | Classification term | Gene | Evidence | Inferred from | Organism | Reference |
|---|---|---|---|---|---|---|---|
| Molecular Function | GO:0005515 | protein binding | TASL | IPI | UniProtKB:Q8N697 | Human | PMID:28514442 |
| Molecular Function | GO:0005515 | protein binding | TASL | IPI | UniProtKB:Q13568 | Human | PMID:32433612 |
| Molecular Function | GO:0005515 | protein binding | TASL | IPI | UniProtKB:Q8N697 | Human | PMID:32433612 |
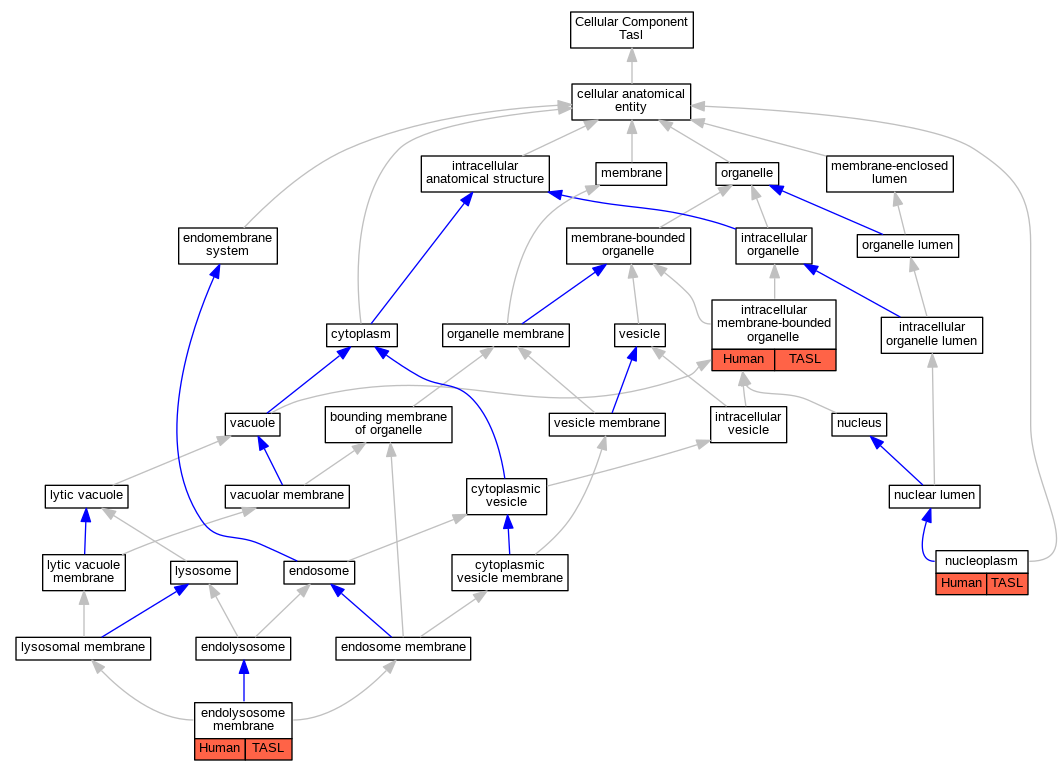
| Cellular Component | GO:0036020 | endolysosome membrane | TASL | IDA | Human | PMID:32433612 | |
| Cellular Component | GO:0043231 | intracellular membrane-bounded organelle | TASL | IDA | Human | GO_REF:0000052 | |
| Cellular Component | GO:0005654 | nucleoplasm | TASL | IDA | Human | GO_REF:0000052 | |
| Biological Process | GO:0045089 | positive regulation of innate immune response | TASL | IDA | Human | PMID:32433612 | |
| Biological Process | GO:0034157 | positive regulation of toll-like receptor 7 signaling pathway | TASL | IMP | Human | PMID:32433612 | |
| Biological Process | GO:0034161 | positive regulation of toll-like receptor 8 signaling pathway | TASL | IMP | Human | PMID:32433612 | |
| Biological Process | GO:0035751 | regulation of lysosomal lumen pH | TASL | IDA | Human | PMID:31001245 |
| EXP Inferred from experiment |
| IDA Inferred from direct assay |
| IEP Inferred from expression pattern |
| IGI Inferred from genetic interaction |
| IMP Inferred from mutant phenotype |
| IPI Inferred from physical interaction |
| HTP Inferred from High Throughput Experiment |
| HDA Inferred from High Throughput Direct Assay |
| HMP Inferred from High Throughput Mutant Phenotype |
| HGI Inferred from High Throughput Genetic Interaction |
| HEP Inferred from High Throughput Expression Pattern |
Mouse Genome Database (MGD), Gene Expression Database (GXD), Mouse Models of Human Cancer database (MMHCdb) (formerly Mouse Tumor Biology (MTB)), Gene Ontology (GO) |
||
|
Citing These Resources Funding Information Warranty Disclaimer, Privacy Notice, Licensing, & Copyright Send questions and comments to User Support. |
last database update 12/30/2025 MGI 6.24 |
|
|
|
||