|
Source |
Alliance of Genome Resources |



| Category | ID | Classification term | Gene | Evidence | Inferred from | Organism | Reference |
|---|---|---|---|---|---|---|---|
| Molecular Function | GO:0097177 | mitochondrial ribosome binding | Taco1 | IDA | Mouse | PMID:27319982 | |
| Molecular Function | GO:0003729 | mRNA binding | Taco1 | IDA | Mouse | PMID:27319982 | |
| Molecular Function | GO:0005515 | protein binding | TACO1 | IPI | UniProtKB:P21673 | Human | PMID:16189514 |
| Molecular Function | GO:0005515 | protein binding | TACO1 | IPI | UniProtKB:A0PJX0 | Human | PMID:32296183 |
| Molecular Function | GO:0005515 | protein binding | TACO1 | IPI | UniProtKB:A6NEM1 | Human | PMID:32296183 |
| Molecular Function | GO:0005515 | protein binding | TACO1 | IPI | UniProtKB:O76011 | Human | PMID:32296183 |
| Molecular Function | GO:0005515 | protein binding | TACO1 | IPI | UniProtKB:P14373 | Human | PMID:32296183 |
| Molecular Function | GO:0005515 | protein binding | TACO1 | IPI | UniProtKB:P21673 | Human | PMID:32296183 |
| Molecular Function | GO:0005515 | protein binding | TACO1 | IPI | UniProtKB:P36406 | Human | PMID:32296183 |
| Molecular Function | GO:0005515 | protein binding | TACO1 | IPI | UniProtKB:Q13137 | Human | PMID:32296183 |
| Molecular Function | GO:0005515 | protein binding | TACO1 | IPI | UniProtKB:Q15323 | Human | PMID:32296183 |
| Molecular Function | GO:0005515 | protein binding | TACO1 | IPI | UniProtKB:Q5JR59-3 | Human | PMID:32296183 |
| Molecular Function | GO:0005515 | protein binding | TACO1 | IPI | UniProtKB:Q6A162 | Human | PMID:32296183 |
| Molecular Function | GO:0005515 | protein binding | TACO1 | IPI | UniProtKB:Q6NUQ1 | Human | PMID:32296183 |
| Molecular Function | GO:0005515 | protein binding | TACO1 | IPI | UniProtKB:Q8TBB1 | Human | PMID:32296183 |
| Molecular Function | GO:0005515 | protein binding | TACO1 | IPI | UniProtKB:Q96T49 | Human | PMID:32296183 |
| Molecular Function | GO:0005515 | protein binding | TACO1 | IPI | UniProtKB:Q99750 | Human | PMID:32296183 |
| Molecular Function | GO:0005515 | protein binding | TACO1 | IPI | UniProtKB:Q01658 | Human | PMID:32814053 |
| Molecular Function | GO:0005515 | protein binding | TACO1 | IPI | UniProtKB:Q9Y5Q9 | Human | PMID:32814053 |
| Molecular Function | GO:0005515 | protein binding | Taco1 | IPI | PR:Q9CY73 | Mouse | PMID:27319982 |
| Molecular Function | GO:0005515 | protein binding | Taco1 | IPI | PR:Q8BK72 | Mouse | PMID:27319982 |
| Molecular Function | GO:0019843 | rRNA binding | Taco1 | IDA | Mouse | PMID:27319982 | |
| Cellular Component | GO:0005739 | mitochondrion | TACO1 | IDA | Human | GO_REF:0000052 | |
| Cellular Component | GO:0005739 | mitochondrion | Taco1 | HDA | Mouse | PMID:14651853 | |
| Cellular Component | GO:0005739 | mitochondrion | Taco1 | IDA | Mouse | PMID:27319982 | |
| Cellular Component | GO:0005739 | mitochondrion | Taco1 | HDA | Mouse | PMID:18614015 | |
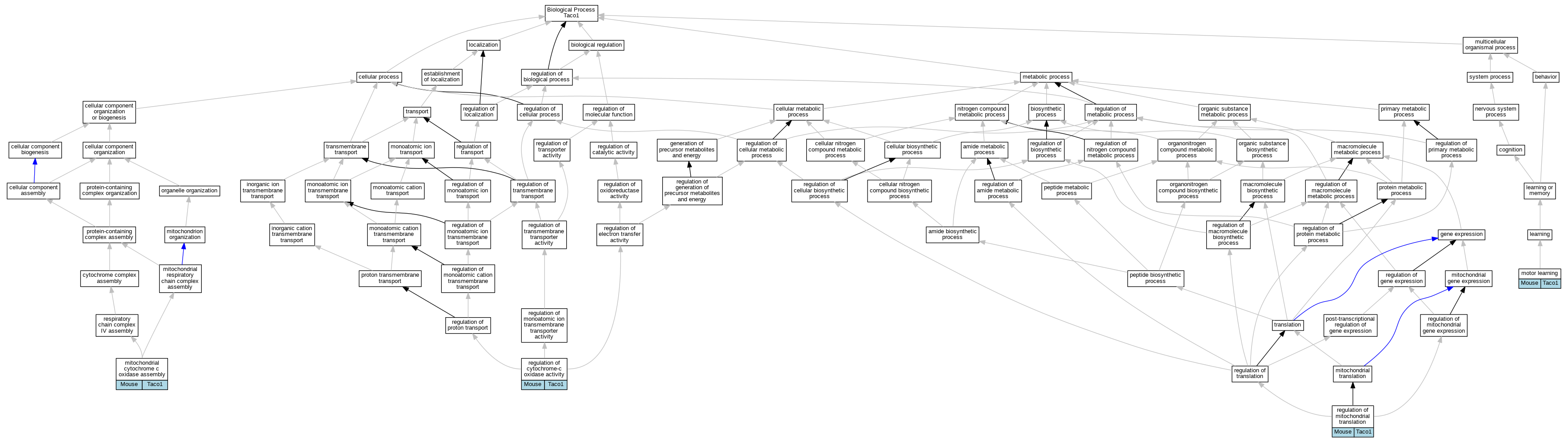
| Biological Process | GO:0033617 | mitochondrial cytochrome c oxidase assembly | Taco1 | IMP | MGI:MGI:5905291 | Mouse | PMID:27319982 |
| Biological Process | GO:0061743 | motor learning | Taco1 | IMP | MGI:MGI:5905291 | Mouse | PMID:27319982 |
| Biological Process | GO:1904959 | regulation of cytochrome-c oxidase activity | Taco1 | IMP | MGI:MGI:5905291 | Mouse | PMID:27319982 |
| Biological Process | GO:0070129 | regulation of mitochondrial translation | Taco1 | IMP | MGI:MGI:5905291 | Mouse | PMID:27319982 |
| EXP Inferred from experiment |
| IDA Inferred from direct assay |
| IEP Inferred from expression pattern |
| IGI Inferred from genetic interaction |
| IMP Inferred from mutant phenotype |
| IPI Inferred from physical interaction |
| HTP Inferred from High Throughput Experiment |
| HDA Inferred from High Throughput Direct Assay |
| HMP Inferred from High Throughput Mutant Phenotype |
| HGI Inferred from High Throughput Genetic Interaction |
| HEP Inferred from High Throughput Expression Pattern |
Mouse Genome Database (MGD), Gene Expression Database (GXD), Mouse Models of Human Cancer database (MMHCdb) (formerly Mouse Tumor Biology (MTB)), Gene Ontology (GO) |
||
|
Citing These Resources Funding Information Warranty Disclaimer, Privacy Notice, Licensing, & Copyright Send questions and comments to User Support. |
last database update 12/30/2025 MGI 6.24 |
|
|
|
||