|
Source |
Alliance of Genome Resources |



| Category | ID | Classification term | Gene | Evidence | Inferred from | Organism | Reference |
|---|---|---|---|---|---|---|---|
| Molecular Function | GO:0005515 | protein binding | SUN5 | IPI | UniProtKB:Q9NPE6 | Human | PMID:32296183 |
| Molecular Function | GO:0005515 | protein binding | Sun5 | IPI | UniProtKB:Q80Y75 | Mouse | MGI:MGI:5916674|PMID:28945193 |
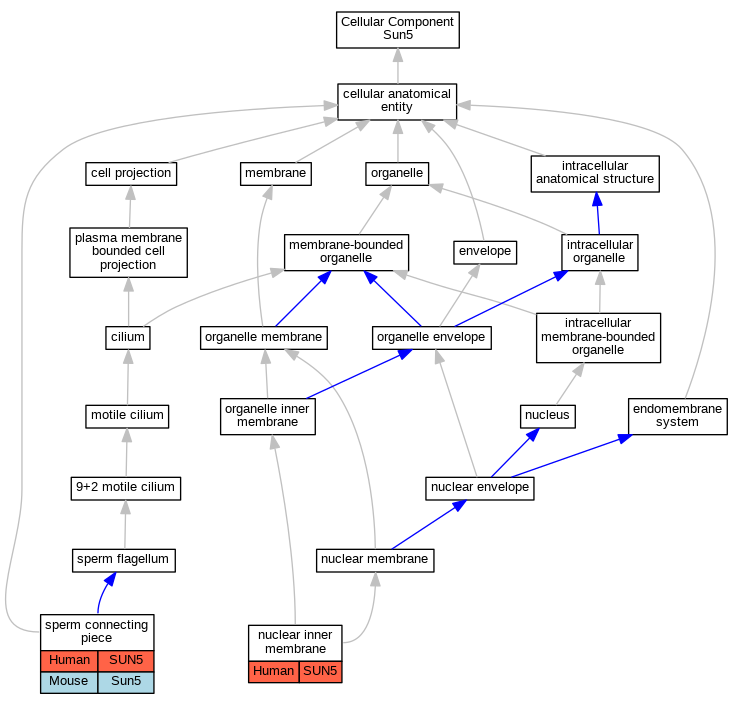
| Cellular Component | GO:0005637 | nuclear inner membrane | SUN5 | IDA | Human | PMID:27640305 | |
| Cellular Component | GO:0097224 | sperm connecting piece | SUN5 | IDA | Human | PMID:27640305 | |
| Cellular Component | GO:0097224 | sperm connecting piece | Sun5 | IDA | Mouse | MGI:MGI:5916674|PMID:28945193 | |
| Cellular Component | GO:0097224 | sperm connecting piece | Sun5 | IDA | Mouse | MGI:MGI:6114816|PMID:29298896 | |
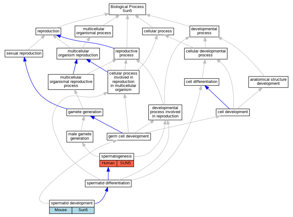
| Biological Process | GO:0007286 | spermatid development | Sun5 | IMP | Mouse | MGI:MGI:5916674|PMID:28945193 | |
| Biological Process | GO:0007283 | spermatogenesis | SUN5 | IEP | Human | PMID:12621555 |
| EXP Inferred from experiment |
| IDA Inferred from direct assay |
| IEP Inferred from expression pattern |
| IGI Inferred from genetic interaction |
| IMP Inferred from mutant phenotype |
| IPI Inferred from physical interaction |
| HTP Inferred from High Throughput Experiment |
| HDA Inferred from High Throughput Direct Assay |
| HMP Inferred from High Throughput Mutant Phenotype |
| HGI Inferred from High Throughput Genetic Interaction |
| HEP Inferred from High Throughput Expression Pattern |
Mouse Genome Database (MGD), Gene Expression Database (GXD), Mouse Models of Human Cancer database (MMHCdb) (formerly Mouse Tumor Biology (MTB)), Gene Ontology (GO) |
||
|
Citing These Resources Funding Information Warranty Disclaimer, Privacy Notice, Licensing, & Copyright Send questions and comments to User Support. |
last database update 09/30/2025 MGI 6.24 |
|
|
|
||