|
Source |
Alliance of Genome Resources |



| Category | ID | Classification term | Gene | Evidence | Inferred from | Organism | Reference |
|---|---|---|---|---|---|---|---|
| Molecular Function | GO:0061578 | K63-linked deubiquitinase activity | STAMBPL1 | IDA | Human | PMID:34425109 | |
| Molecular Function | GO:0061578 | K63-linked deubiquitinase activity | STAMBPL1 | IDA | Human | PMID:35114100 | |
| Molecular Function | GO:0140678 | molecular function inhibitor activity | STAMBPL1 | IDA | Human | PMID:35114100 | |
| Molecular Function | GO:0005515 | protein binding | STAMBPL1 | IPI | UniProtKB:Q9H0A6 | Human | PMID:21163940 |
| Molecular Function | GO:0005515 | protein binding | STAMBPL1 | IPI | UniProtKB:P61019 | Human | PMID:21516116 |
| Molecular Function | GO:0005515 | protein binding | STAMBPL1 | IPI | UniProtKB:P14373 | Human | PMID:25416956 |
| Molecular Function | GO:0005515 | protein binding | STAMBPL1 | IPI | UniProtKB:P15884 | Human | PMID:25416956 |
| Molecular Function | GO:0005515 | protein binding | STAMBPL1 | IPI | UniProtKB:P43360 | Human | PMID:25416956 |
| Molecular Function | GO:0005515 | protein binding | STAMBPL1 | IPI | UniProtKB:P61019 | Human | PMID:25416956 |
| Molecular Function | GO:0005515 | protein binding | STAMBPL1 | IPI | UniProtKB:Q08379 | Human | PMID:25416956 |
| Molecular Function | GO:0005515 | protein binding | STAMBPL1 | IPI | UniProtKB:Q0VD86 | Human | PMID:25416956 |
| Molecular Function | GO:0005515 | protein binding | STAMBPL1 | IPI | UniProtKB:Q3T906 | Human | PMID:25416956 |
| Molecular Function | GO:0005515 | protein binding | STAMBPL1 | IPI | UniProtKB:Q8IWV1 | Human | PMID:25416956 |
| Molecular Function | GO:0005515 | protein binding | STAMBPL1 | IPI | UniProtKB:Q8ND90 | Human | PMID:25416956 |
| Molecular Function | GO:0005515 | protein binding | STAMBPL1 | IPI | UniProtKB:Q9P209 | Human | PMID:25416956 |
| Molecular Function | GO:0005515 | protein binding | STAMBPL1 | IPI | UniProtKB:Q9UKT9 | Human | PMID:25416956 |
| Molecular Function | GO:0005515 | protein binding | STAMBPL1 | IPI | UniProtKB:A6NEM1 | Human | PMID:32296183 |
| Molecular Function | GO:0005515 | protein binding | STAMBPL1 | IPI | UniProtKB:P14373 | Human | PMID:32296183 |
| Molecular Function | GO:0005515 | protein binding | STAMBPL1 | IPI | UniProtKB:P43357 | Human | PMID:32296183 |
| Molecular Function | GO:0005515 | protein binding | STAMBPL1 | IPI | UniProtKB:P43360 | Human | PMID:32296183 |
| Molecular Function | GO:0005515 | protein binding | STAMBPL1 | IPI | UniProtKB:P61019 | Human | PMID:32296183 |
| Molecular Function | GO:0005515 | protein binding | STAMBPL1 | IPI | UniProtKB:Q04864-2 | Human | PMID:32296183 |
| Molecular Function | GO:0005515 | protein binding | STAMBPL1 | IPI | UniProtKB:Q13137 | Human | PMID:32296183 |
| Molecular Function | GO:0005515 | protein binding | STAMBPL1 | IPI | UniProtKB:Q5JQS6 | Human | PMID:32296183 |
| Molecular Function | GO:0005515 | protein binding | STAMBPL1 | IPI | UniProtKB:Q5VZ52 | Human | PMID:32296183 |
| Molecular Function | GO:0005515 | protein binding | STAMBPL1 | IPI | UniProtKB:Q8WUD1 | Human | PMID:32296183 |
| Molecular Function | GO:0005515 | protein binding | STAMBPL1 | IPI | UniProtKB:Q9BWJ5 | Human | PMID:32296183 |
| Molecular Function | GO:0005515 | protein binding | STAMBPL1 | IPI | UniProtKB:Q9H8W4 | Human | PMID:32296183 |
| Molecular Function | GO:0005515 | protein binding | STAMBPL1 | IPI | UniProtKB:Q9P209 | Human | PMID:32296183 |
| Molecular Function | GO:0005515 | protein binding | STAMBPL1 | IPI | UniProtKB:Q9UGI0 | Human | PMID:32296183 |
| Molecular Function | GO:0005515 | protein binding | STAMBPL1 | IPI | UniProtKB:Q9Y2P0 | Human | PMID:32296183 |
| Cellular Component | GO:0016020 | membrane | STAMBPL1 | HDA | Human | PMID:19946888 | |
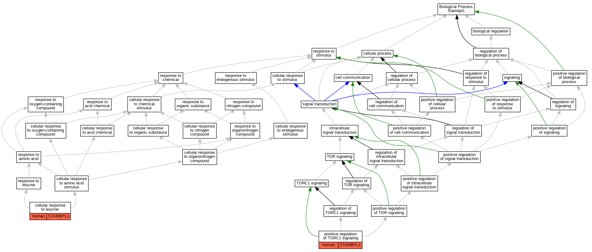
| Biological Process | GO:0071233 | cellular response to leucine | STAMBPL1 | IDA | Human | PMID:35114100 | |
| Biological Process | GO:1904263 | positive regulation of TORC1 signaling | STAMBPL1 | IDA | Human | PMID:35114100 |
| EXP Inferred from experiment |
| IDA Inferred from direct assay |
| IEP Inferred from expression pattern |
| IGI Inferred from genetic interaction |
| IMP Inferred from mutant phenotype |
| IPI Inferred from physical interaction |
| HTP Inferred from High Throughput Experiment |
| HDA Inferred from High Throughput Direct Assay |
| HMP Inferred from High Throughput Mutant Phenotype |
| HGI Inferred from High Throughput Genetic Interaction |
| HEP Inferred from High Throughput Expression Pattern |
Mouse Genome Database (MGD), Gene Expression Database (GXD), Mouse Models of Human Cancer database (MMHCdb) (formerly Mouse Tumor Biology (MTB)), Gene Ontology (GO) |
||
|
Citing These Resources Funding Information Warranty Disclaimer, Privacy Notice, Licensing, & Copyright Send questions and comments to User Support. |
last database update 12/30/2025 MGI 6.24 |
|
|
|
||