|
Source |
Alliance of Genome Resources |



| Category | ID | Classification term | Gene | Evidence | Inferred from | Organism | Reference |
|---|---|---|---|---|---|---|---|
| Molecular Function | GO:0042609 | CD4 receptor binding | SPG21 | IPI | UniProtKB:P01730 | Human | PMID:11113139 |
| Molecular Function | GO:0005515 | protein binding | SPG21 | IPI | UniProtKB:P60891 | Human | PMID:16189514 |
| Molecular Function | GO:0005515 | protein binding | SPG21 | IPI | UniProtKB:Q12933 | Human | PMID:16189514 |
| Molecular Function | GO:0005515 | protein binding | SPG21 | IPI | UniProtKB:Q53H80 | Human | PMID:16189514 |
| Molecular Function | GO:0005515 | protein binding | SPG21 | IPI | UniProtKB:Q9NRF8 | Human | PMID:16189514 |
| Molecular Function | GO:0005515 | protein binding | SPG21 | IPI | UniProtKB:Q9UI14 | Human | PMID:16189514 |
| Molecular Function | GO:0005515 | protein binding | SPG21 | IPI | UniProtKB:Q9UJY4 | Human | PMID:16189514 |
| Molecular Function | GO:0005515 | protein binding | SPG21 | IPI | UniProtKB:Q6RW13 | Human | PMID:21516116 |
| Molecular Function | GO:0005515 | protein binding | SPG21 | IPI | UniProtKB:Q86UW9 | Human | PMID:21516116 |
| Molecular Function | GO:0005515 | protein binding | SPG21 | IPI | UniProtKB:P03410 | Human | PMID:22458338 |
| Molecular Function | GO:0005515 | protein binding | SPG21 | IPI | UniProtKB:P02489 | Human | PMID:25416956 |
| Molecular Function | GO:0005515 | protein binding | SPG21 | IPI | UniProtKB:P04271 | Human | PMID:25416956 |
| Molecular Function | GO:0005515 | protein binding | SPG21 | IPI | UniProtKB:P15884 | Human | PMID:25416956 |
| Molecular Function | GO:0005515 | protein binding | SPG21 | IPI | UniProtKB:P19012 | Human | PMID:25416956 |
| Molecular Function | GO:0005515 | protein binding | SPG21 | IPI | UniProtKB:P36406 | Human | PMID:25416956 |
| Molecular Function | GO:0005515 | protein binding | SPG21 | IPI | UniProtKB:P60891 | Human | PMID:25416956 |
| Molecular Function | GO:0005515 | protein binding | SPG21 | IPI | UniProtKB:Q0VD86 | Human | PMID:25416956 |
| Molecular Function | GO:0005515 | protein binding | SPG21 | IPI | UniProtKB:Q12933 | Human | PMID:25416956 |
| Molecular Function | GO:0005515 | protein binding | SPG21 | IPI | UniProtKB:Q13077 | Human | PMID:25416956 |
| Molecular Function | GO:0005515 | protein binding | SPG21 | IPI | UniProtKB:Q15041 | Human | PMID:25416956 |
| Molecular Function | GO:0005515 | protein binding | SPG21 | IPI | UniProtKB:Q5JST6 | Human | PMID:25416956 |
| Molecular Function | GO:0005515 | protein binding | SPG21 | IPI | UniProtKB:Q68D86 | Human | PMID:25416956 |
| Molecular Function | GO:0005515 | protein binding | SPG21 | IPI | UniProtKB:Q6RW13 | Human | PMID:25416956 |
| Molecular Function | GO:0005515 | protein binding | SPG21 | IPI | UniProtKB:Q7Z698 | Human | PMID:25416956 |
| Molecular Function | GO:0005515 | protein binding | SPG21 | IPI | UniProtKB:Q86UW9 | Human | PMID:25416956 |
| Molecular Function | GO:0005515 | protein binding | SPG21 | IPI | UniProtKB:Q8IWE2 | Human | PMID:25416956 |
| Molecular Function | GO:0005515 | protein binding | SPG21 | IPI | UniProtKB:Q8N5M1 | Human | PMID:25416956 |
| Molecular Function | GO:0005515 | protein binding | SPG21 | IPI | UniProtKB:Q8TDB6 | Human | PMID:25416956 |
| Molecular Function | GO:0005515 | protein binding | SPG21 | IPI | UniProtKB:Q92734 | Human | PMID:25416956 |
| Molecular Function | GO:0005515 | protein binding | SPG21 | IPI | UniProtKB:Q96DZ9 | Human | PMID:25416956 |
| Molecular Function | GO:0005515 | protein binding | SPG21 | IPI | UniProtKB:Q96HR9 | Human | PMID:25416956 |
| Molecular Function | GO:0005515 | protein binding | SPG21 | IPI | UniProtKB:Q99081 | Human | PMID:25416956 |
| Molecular Function | GO:0005515 | protein binding | SPG21 | IPI | UniProtKB:Q9BYV2 | Human | PMID:25416956 |
| Molecular Function | GO:0005515 | protein binding | SPG21 | IPI | UniProtKB:Q9C026 | Human | PMID:25416956 |
| Molecular Function | GO:0005515 | protein binding | SPG21 | IPI | UniProtKB:Q9NRF8 | Human | PMID:25416956 |
| Molecular Function | GO:0005515 | protein binding | SPG21 | IPI | UniProtKB:Q9NTM9 | Human | PMID:25416956 |
| Molecular Function | GO:0005515 | protein binding | SPG21 | IPI | UniProtKB:Q9UI14 | Human | PMID:25416956 |
| Molecular Function | GO:0005515 | protein binding | SPG21 | IPI | UniProtKB:Q9UJV3-2 | Human | PMID:25416956 |
| Molecular Function | GO:0005515 | protein binding | SPG21 | IPI | UniProtKB:Q9UKT9 | Human | PMID:25416956 |
| Molecular Function | GO:0005515 | protein binding | SPG21 | IPI | UniProtKB:Q8N5M1 | Human | PMID:25910212 |
| Molecular Function | GO:0005515 | protein binding | SPG21 | IPI | UniProtKB:Q53H80 | Human | PMID:28514442 |
| Molecular Function | GO:0005515 | protein binding | SPG21 | IPI | UniProtKB:Q8N5M1 | Human | PMID:28514442 |
| Molecular Function | GO:0005515 | protein binding | SPG21 | IPI | UniProtKB:P02489 | Human | PMID:31515488 |
| Molecular Function | GO:0005515 | protein binding | SPG21 | IPI | UniProtKB:P04271 | Human | PMID:31515488 |
| Molecular Function | GO:0005515 | protein binding | SPG21 | IPI | UniProtKB:P60891 | Human | PMID:31515488 |
| Molecular Function | GO:0005515 | protein binding | SPG21 | IPI | UniProtKB:Q12933 | Human | PMID:31515488 |
| Molecular Function | GO:0005515 | protein binding | SPG21 | IPI | UniProtKB:Q53H80 | Human | PMID:31515488 |
| Molecular Function | GO:0005515 | protein binding | SPG21 | IPI | UniProtKB:Q6RW13 | Human | PMID:31515488 |
| Molecular Function | GO:0005515 | protein binding | SPG21 | IPI | UniProtKB:Q7Z698 | Human | PMID:31515488 |
| Molecular Function | GO:0005515 | protein binding | SPG21 | IPI | UniProtKB:Q8IWE2 | Human | PMID:31515488 |
| Molecular Function | GO:0005515 | protein binding | SPG21 | IPI | UniProtKB:Q96HR9 | Human | PMID:31515488 |
| Molecular Function | GO:0005515 | protein binding | SPG21 | IPI | UniProtKB:Q99081 | Human | PMID:31515488 |
| Molecular Function | GO:0005515 | protein binding | SPG21 | IPI | UniProtKB:Q9NTM9 | Human | PMID:31515488 |
| Molecular Function | GO:0005515 | protein binding | SPG21 | IPI | UniProtKB:A0A286YEY3 | Human | PMID:32296183 |
| Molecular Function | GO:0005515 | protein binding | SPG21 | IPI | UniProtKB:B2RXF5 | Human | PMID:32296183 |
| Molecular Function | GO:0005515 | protein binding | SPG21 | IPI | UniProtKB:O00167-2 | Human | PMID:32296183 |
| Molecular Function | GO:0005515 | protein binding | SPG21 | IPI | UniProtKB:O00746 | Human | PMID:32296183 |
| Molecular Function | GO:0005515 | protein binding | SPG21 | IPI | UniProtKB:O14519 | Human | PMID:32296183 |
| Molecular Function | GO:0005515 | protein binding | SPG21 | IPI | UniProtKB:O14893 | Human | PMID:32296183 |
| Molecular Function | GO:0005515 | protein binding | SPG21 | IPI | UniProtKB:O15049 | Human | PMID:32296183 |
| Molecular Function | GO:0005515 | protein binding | SPG21 | IPI | UniProtKB:O15126 | Human | PMID:32296183 |
| Molecular Function | GO:0005515 | protein binding | SPG21 | IPI | UniProtKB:O43186 | Human | PMID:32296183 |
| Molecular Function | GO:0005515 | protein binding | SPG21 | IPI | UniProtKB:O43310-2 | Human | PMID:32296183 |
| Molecular Function | GO:0005515 | protein binding | SPG21 | IPI | UniProtKB:O43502-2 | Human | PMID:32296183 |
| Molecular Function | GO:0005515 | protein binding | SPG21 | IPI | UniProtKB:O43759-2 | Human | PMID:32296183 |
| Molecular Function | GO:0005515 | protein binding | SPG21 | IPI | UniProtKB:O43761 | Human | PMID:32296183 |
| Molecular Function | GO:0005515 | protein binding | SPG21 | IPI | UniProtKB:O43822-4 | Human | PMID:32296183 |
| Molecular Function | GO:0005515 | protein binding | SPG21 | IPI | UniProtKB:O60504 | Human | PMID:32296183 |
| Molecular Function | GO:0005515 | protein binding | SPG21 | IPI | UniProtKB:O60739 | Human | PMID:32296183 |
| Molecular Function | GO:0005515 | protein binding | SPG21 | IPI | UniProtKB:O76074 | Human | PMID:32296183 |
| Molecular Function | GO:0005515 | protein binding | SPG21 | IPI | UniProtKB:O95214 | Human | PMID:32296183 |
| Molecular Function | GO:0005515 | protein binding | SPG21 | IPI | UniProtKB:O95563 | Human | PMID:32296183 |
| Molecular Function | GO:0005515 | protein binding | SPG21 | IPI | UniProtKB:O95995 | Human | PMID:32296183 |
| Molecular Function | GO:0005515 | protein binding | SPG21 | IPI | UniProtKB:P00492 | Human | PMID:32296183 |
| Molecular Function | GO:0005515 | protein binding | SPG21 | IPI | UniProtKB:P02489 | Human | PMID:32296183 |
| Molecular Function | GO:0005515 | protein binding | SPG21 | IPI | UniProtKB:P02654 | Human | PMID:32296183 |
| Molecular Function | GO:0005515 | protein binding | SPG21 | IPI | UniProtKB:P04271 | Human | PMID:32296183 |
| Molecular Function | GO:0005515 | protein binding | SPG21 | IPI | UniProtKB:P08247 | Human | PMID:32296183 |
| Molecular Function | GO:0005515 | protein binding | SPG21 | IPI | UniProtKB:P08727 | Human | PMID:32296183 |
| Molecular Function | GO:0005515 | protein binding | SPG21 | IPI | UniProtKB:P10599 | Human | PMID:32296183 |
| Molecular Function | GO:0005515 | protein binding | SPG21 | IPI | UniProtKB:P12004 | Human | PMID:32296183 |
| Molecular Function | GO:0005515 | protein binding | SPG21 | IPI | UniProtKB:P13646 | Human | PMID:32296183 |
| Molecular Function | GO:0005515 | protein binding | SPG21 | IPI | UniProtKB:P15173 | Human | PMID:32296183 |
| Molecular Function | GO:0005515 | protein binding | SPG21 | IPI | UniProtKB:P16083 | Human | PMID:32296183 |
| Molecular Function | GO:0005515 | protein binding | SPG21 | IPI | UniProtKB:P20393 | Human | PMID:32296183 |
| Molecular Function | GO:0005515 | protein binding | SPG21 | IPI | UniProtKB:P25800 | Human | PMID:32296183 |
| Molecular Function | GO:0005515 | protein binding | SPG21 | IPI | UniProtKB:P26367 | Human | PMID:32296183 |
| Molecular Function | GO:0005515 | protein binding | SPG21 | IPI | UniProtKB:P28070 | Human | PMID:32296183 |
| Molecular Function | GO:0005515 | protein binding | SPG21 | IPI | UniProtKB:P31943 | Human | PMID:32296183 |
| Molecular Function | GO:0005515 | protein binding | SPG21 | IPI | UniProtKB:P39019 | Human | PMID:32296183 |
| Molecular Function | GO:0005515 | protein binding | SPG21 | IPI | UniProtKB:P42772 | Human | PMID:32296183 |
| Molecular Function | GO:0005515 | protein binding | SPG21 | IPI | UniProtKB:P55327-2 | Human | PMID:32296183 |
| Molecular Function | GO:0005515 | protein binding | SPG21 | IPI | UniProtKB:P56385 | Human | PMID:32296183 |
| Molecular Function | GO:0005515 | protein binding | SPG21 | IPI | UniProtKB:P57678 | Human | PMID:32296183 |
| Molecular Function | GO:0005515 | protein binding | SPG21 | IPI | UniProtKB:P60891 | Human | PMID:32296183 |
| Molecular Function | GO:0005515 | protein binding | SPG21 | IPI | UniProtKB:Q01826 | Human | PMID:32296183 |
| Molecular Function | GO:0005515 | protein binding | SPG21 | IPI | UniProtKB:Q04864-2 | Human | PMID:32296183 |
| Molecular Function | GO:0005515 | protein binding | SPG21 | IPI | UniProtKB:Q04941 | Human | PMID:32296183 |
| Molecular Function | GO:0005515 | protein binding | SPG21 | IPI | UniProtKB:Q05329 | Human | PMID:32296183 |
| Molecular Function | GO:0005515 | protein binding | SPG21 | IPI | UniProtKB:Q08117-2 | Human | PMID:32296183 |
| Molecular Function | GO:0005515 | protein binding | SPG21 | IPI | UniProtKB:Q08379 | Human | PMID:32296183 |
| Molecular Function | GO:0005515 | protein binding | SPG21 | IPI | UniProtKB:Q0VD86 | Human | PMID:32296183 |
| Molecular Function | GO:0005515 | protein binding | SPG21 | IPI | UniProtKB:Q12933 | Human | PMID:32296183 |
| Molecular Function | GO:0005515 | protein binding | SPG21 | IPI | UniProtKB:Q13077 | Human | PMID:32296183 |
| Molecular Function | GO:0005515 | protein binding | SPG21 | IPI | UniProtKB:Q14142 | Human | PMID:32296183 |
| Molecular Function | GO:0005515 | protein binding | SPG21 | IPI | UniProtKB:Q15041 | Human | PMID:32296183 |
| Molecular Function | GO:0005515 | protein binding | SPG21 | IPI | UniProtKB:Q15051-2 | Human | PMID:32296183 |
| Molecular Function | GO:0005515 | protein binding | SPG21 | IPI | UniProtKB:Q15056-2 | Human | PMID:32296183 |
| Molecular Function | GO:0005515 | protein binding | SPG21 | IPI | UniProtKB:Q15257-2 | Human | PMID:32296183 |
| Molecular Function | GO:0005515 | protein binding | SPG21 | IPI | UniProtKB:Q15323 | Human | PMID:32296183 |
| Molecular Function | GO:0005515 | protein binding | SPG21 | IPI | UniProtKB:Q15742 | Human | PMID:32296183 |
| Molecular Function | GO:0005515 | protein binding | SPG21 | IPI | UniProtKB:Q17RB0 | Human | PMID:32296183 |
| Molecular Function | GO:0005515 | protein binding | SPG21 | IPI | UniProtKB:Q2NL98 | Human | PMID:32296183 |
| Molecular Function | GO:0005515 | protein binding | SPG21 | IPI | UniProtKB:Q2TAA8 | Human | PMID:32296183 |
| Molecular Function | GO:0005515 | protein binding | SPG21 | IPI | UniProtKB:Q3SY00 | Human | PMID:32296183 |
| Molecular Function | GO:0005515 | protein binding | SPG21 | IPI | UniProtKB:Q494R4-2 | Human | PMID:32296183 |
| Molecular Function | GO:0005515 | protein binding | SPG21 | IPI | UniProtKB:Q53H80 | Human | PMID:32296183 |
| Molecular Function | GO:0005515 | protein binding | SPG21 | IPI | UniProtKB:Q5JR12 | Human | PMID:32296183 |
| Molecular Function | GO:0005515 | protein binding | SPG21 | IPI | UniProtKB:Q5JR59-3 | Human | PMID:32296183 |
| Molecular Function | GO:0005515 | protein binding | SPG21 | IPI | UniProtKB:Q5JST6 | Human | PMID:32296183 |
| Molecular Function | GO:0005515 | protein binding | SPG21 | IPI | UniProtKB:Q5T9G4-2 | Human | PMID:32296183 |
| Molecular Function | GO:0005515 | protein binding | SPG21 | IPI | UniProtKB:Q68D86 | Human | PMID:32296183 |
| Molecular Function | GO:0005515 | protein binding | SPG21 | IPI | UniProtKB:Q6NVH7 | Human | PMID:32296183 |
| Molecular Function | GO:0005515 | protein binding | SPG21 | IPI | UniProtKB:Q6NVU6 | Human | PMID:32296183 |
| Molecular Function | GO:0005515 | protein binding | SPG21 | IPI | UniProtKB:Q6PF05 | Human | PMID:32296183 |
| Molecular Function | GO:0005515 | protein binding | SPG21 | IPI | UniProtKB:Q6RW13-2 | Human | PMID:32296183 |
| Molecular Function | GO:0005515 | protein binding | SPG21 | IPI | UniProtKB:Q7L273 | Human | PMID:32296183 |
| Molecular Function | GO:0005515 | protein binding | SPG21 | IPI | UniProtKB:Q7Z3B4 | Human | PMID:32296183 |
| Molecular Function | GO:0005515 | protein binding | SPG21 | IPI | UniProtKB:Q7Z5P4 | Human | PMID:32296183 |
| Molecular Function | GO:0005515 | protein binding | SPG21 | IPI | UniProtKB:Q7Z698 | Human | PMID:32296183 |
| Molecular Function | GO:0005515 | protein binding | SPG21 | IPI | UniProtKB:Q7Z699 | Human | PMID:32296183 |
| Molecular Function | GO:0005515 | protein binding | SPG21 | IPI | UniProtKB:Q7Z769 | Human | PMID:32296183 |
| Molecular Function | GO:0005515 | protein binding | SPG21 | IPI | UniProtKB:Q86UW9 | Human | PMID:32296183 |
| Molecular Function | GO:0005515 | protein binding | SPG21 | IPI | UniProtKB:Q86XT4 | Human | PMID:32296183 |
| Molecular Function | GO:0005515 | protein binding | SPG21 | IPI | UniProtKB:Q8IWE2 | Human | PMID:32296183 |
| Molecular Function | GO:0005515 | protein binding | SPG21 | IPI | UniProtKB:Q8IZR5-2 | Human | PMID:32296183 |
| Molecular Function | GO:0005515 | protein binding | SPG21 | IPI | UniProtKB:Q8N112 | Human | PMID:32296183 |
| Molecular Function | GO:0005515 | protein binding | SPG21 | IPI | UniProtKB:Q8N183 | Human | PMID:32296183 |
| Molecular Function | GO:0005515 | protein binding | SPG21 | IPI | UniProtKB:Q8N5M1 | Human | PMID:32296183 |
| Molecular Function | GO:0005515 | protein binding | SPG21 | IPI | UniProtKB:Q8N684-3 | Human | PMID:32296183 |
| Molecular Function | GO:0005515 | protein binding | SPG21 | IPI | UniProtKB:Q8N6Y0 | Human | PMID:32296183 |
| Molecular Function | GO:0005515 | protein binding | SPG21 | IPI | UniProtKB:Q8N7P3 | Human | PMID:32296183 |
| Molecular Function | GO:0005515 | protein binding | SPG21 | IPI | UniProtKB:Q8N8X9 | Human | PMID:32296183 |
| Molecular Function | GO:0005515 | protein binding | SPG21 | IPI | UniProtKB:Q8NCR6 | Human | PMID:32296183 |
| Molecular Function | GO:0005515 | protein binding | SPG21 | IPI | UniProtKB:Q8TAP6 | Human | PMID:32296183 |
| Molecular Function | GO:0005515 | protein binding | SPG21 | IPI | UniProtKB:Q8TBB1 | Human | PMID:32296183 |
| Molecular Function | GO:0005515 | protein binding | SPG21 | IPI | UniProtKB:Q8TD31-3 | Human | PMID:32296183 |
| Molecular Function | GO:0005515 | protein binding | SPG21 | IPI | UniProtKB:Q8TDB6 | Human | PMID:32296183 |
| Molecular Function | GO:0005515 | protein binding | SPG21 | IPI | UniProtKB:Q8WUE5 | Human | PMID:32296183 |
| Molecular Function | GO:0005515 | protein binding | SPG21 | IPI | UniProtKB:Q8WV19 | Human | PMID:32296183 |
| Molecular Function | GO:0005515 | protein binding | SPG21 | IPI | UniProtKB:Q8WW14-2 | Human | PMID:32296183 |
| Molecular Function | GO:0005515 | protein binding | SPG21 | IPI | UniProtKB:Q8WW24 | Human | PMID:32296183 |
| Molecular Function | GO:0005515 | protein binding | SPG21 | IPI | UniProtKB:Q8WW34-2 | Human | PMID:32296183 |
| Molecular Function | GO:0005515 | protein binding | SPG21 | IPI | UniProtKB:Q8WZ55 | Human | PMID:32296183 |
| Molecular Function | GO:0005515 | protein binding | SPG21 | IPI | UniProtKB:Q92734 | Human | PMID:32296183 |
| Molecular Function | GO:0005515 | protein binding | SPG21 | IPI | UniProtKB:Q96BM9 | Human | PMID:32296183 |
| Molecular Function | GO:0005515 | protein binding | SPG21 | IPI | UniProtKB:Q96DZ9-2 | Human | PMID:32296183 |
| Molecular Function | GO:0005515 | protein binding | SPG21 | IPI | UniProtKB:Q96GS4 | Human | PMID:32296183 |
| Molecular Function | GO:0005515 | protein binding | SPG21 | IPI | UniProtKB:Q96HR9-2 | Human | PMID:32296183 |
| Molecular Function | GO:0005515 | protein binding | SPG21 | IPI | UniProtKB:Q96JB2-2 | Human | PMID:32296183 |
| Molecular Function | GO:0005515 | protein binding | SPG21 | IPI | UniProtKB:Q96NM4-3 | Human | PMID:32296183 |
| Molecular Function | GO:0005515 | protein binding | SPG21 | IPI | UniProtKB:Q96PV4 | Human | PMID:32296183 |
| Molecular Function | GO:0005515 | protein binding | SPG21 | IPI | UniProtKB:Q96Q35-2 | Human | PMID:32296183 |
| Molecular Function | GO:0005515 | protein binding | SPG21 | IPI | UniProtKB:Q96RU7 | Human | PMID:32296183 |
| Molecular Function | GO:0005515 | protein binding | SPG21 | IPI | UniProtKB:Q99471 | Human | PMID:32296183 |
| Molecular Function | GO:0005515 | protein binding | SPG21 | IPI | UniProtKB:Q99719 | Human | PMID:32296183 |
| Molecular Function | GO:0005515 | protein binding | SPG21 | IPI | UniProtKB:Q99961 | Human | PMID:32296183 |
| Molecular Function | GO:0005515 | protein binding | SPG21 | IPI | UniProtKB:Q9BRG1 | Human | PMID:32296183 |
| Molecular Function | GO:0005515 | protein binding | SPG21 | IPI | UniProtKB:Q9BTX3 | Human | PMID:32296183 |
| Molecular Function | GO:0005515 | protein binding | SPG21 | IPI | UniProtKB:Q9BWG4 | Human | PMID:32296183 |
| Molecular Function | GO:0005515 | protein binding | SPG21 | IPI | UniProtKB:Q9BYU1 | Human | PMID:32296183 |
| Molecular Function | GO:0005515 | protein binding | SPG21 | IPI | UniProtKB:Q9BYV2 | Human | PMID:32296183 |
| Molecular Function | GO:0005515 | protein binding | SPG21 | IPI | UniProtKB:Q9C026 | Human | PMID:32296183 |
| Molecular Function | GO:0005515 | protein binding | SPG21 | IPI | UniProtKB:Q9GZT8 | Human | PMID:32296183 |
| Molecular Function | GO:0005515 | protein binding | SPG21 | IPI | UniProtKB:Q9H0C1 | Human | PMID:32296183 |
| Molecular Function | GO:0005515 | protein binding | SPG21 | IPI | UniProtKB:Q9H0N5 | Human | PMID:32296183 |
| Molecular Function | GO:0005515 | protein binding | SPG21 | IPI | UniProtKB:Q9H4M3-2 | Human | PMID:32296183 |
| Molecular Function | GO:0005515 | protein binding | SPG21 | IPI | UniProtKB:Q9H6L4 | Human | PMID:32296183 |
| Molecular Function | GO:0005515 | protein binding | SPG21 | IPI | UniProtKB:Q9H773 | Human | PMID:32296183 |
| Molecular Function | GO:0005515 | protein binding | SPG21 | IPI | UniProtKB:Q9H7Z3 | Human | PMID:32296183 |
| Molecular Function | GO:0005515 | protein binding | SPG21 | IPI | UniProtKB:Q9HAT0 | Human | PMID:32296183 |
| Molecular Function | GO:0005515 | protein binding | SPG21 | IPI | UniProtKB:Q9HAV7 | Human | PMID:32296183 |
| Molecular Function | GO:0005515 | protein binding | SPG21 | IPI | UniProtKB:Q9HB07 | Human | PMID:32296183 |
| Molecular Function | GO:0005515 | protein binding | SPG21 | IPI | UniProtKB:Q9NPJ3 | Human | PMID:32296183 |
| Molecular Function | GO:0005515 | protein binding | SPG21 | IPI | UniProtKB:Q9NQG5 | Human | PMID:32296183 |
| Molecular Function | GO:0005515 | protein binding | SPG21 | IPI | UniProtKB:Q9NRG1 | Human | PMID:32296183 |
| Molecular Function | GO:0005515 | protein binding | SPG21 | IPI | UniProtKB:Q9NTM9 | Human | PMID:32296183 |
| Molecular Function | GO:0005515 | protein binding | SPG21 | IPI | UniProtKB:Q9NVL1-2 | Human | PMID:32296183 |
| Molecular Function | GO:0005515 | protein binding | SPG21 | IPI | UniProtKB:Q9NX01 | Human | PMID:32296183 |
| Molecular Function | GO:0005515 | protein binding | SPG21 | IPI | UniProtKB:Q9NX76 | Human | PMID:32296183 |
| Molecular Function | GO:0005515 | protein binding | SPG21 | IPI | UniProtKB:Q9P0T4 | Human | PMID:32296183 |
| Molecular Function | GO:0005515 | protein binding | SPG21 | IPI | UniProtKB:Q9UBB9 | Human | PMID:32296183 |
| Molecular Function | GO:0005515 | protein binding | SPG21 | IPI | UniProtKB:Q9UBV8 | Human | PMID:32296183 |
| Molecular Function | GO:0005515 | protein binding | SPG21 | IPI | UniProtKB:Q9UEG4 | Human | PMID:32296183 |
| Molecular Function | GO:0005515 | protein binding | SPG21 | IPI | UniProtKB:Q9UHD4 | Human | PMID:32296183 |
| Molecular Function | GO:0005515 | protein binding | SPG21 | IPI | UniProtKB:Q9UI14 | Human | PMID:32296183 |
| Molecular Function | GO:0005515 | protein binding | SPG21 | IPI | UniProtKB:Q9UJV3-2 | Human | PMID:32296183 |
| Molecular Function | GO:0005515 | protein binding | SPG21 | IPI | UniProtKB:Q9UJY4 | Human | PMID:32296183 |
| Molecular Function | GO:0005515 | protein binding | SPG21 | IPI | UniProtKB:Q9UKT9 | Human | PMID:32296183 |
| Molecular Function | GO:0005515 | protein binding | SPG21 | IPI | UniProtKB:Q9Y2V7 | Human | PMID:32296183 |
| Molecular Function | GO:0005515 | protein binding | SPG21 | IPI | UniProtKB:Q9Y3E0 | Human | PMID:32296183 |
| Molecular Function | GO:0005515 | protein binding | SPG21 | IPI | UniProtKB:Q9Y6K0 | Human | PMID:32296183 |
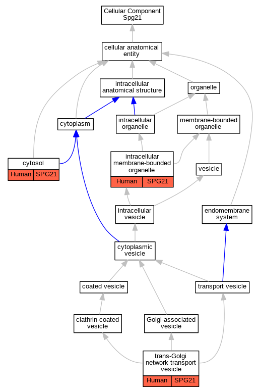
| Cellular Component | GO:0005829 | cytosol | SPG21 | IDA | Human | GO_REF:0000052 | |
| Cellular Component | GO:0005829 | cytosol | SPG21 | IDA | Human | PMID:11113139 | |
| Cellular Component | GO:0043231 | intracellular membrane-bounded organelle | SPG21 | IDA | Human | GO_REF:0000052 | |
| Cellular Component | GO:0030140 | trans-Golgi network transport vesicle | SPG21 | IDA | Human | PMID:11113139 |
| EXP Inferred from experiment |
| IDA Inferred from direct assay |
| IEP Inferred from expression pattern |
| IGI Inferred from genetic interaction |
| IMP Inferred from mutant phenotype |
| IPI Inferred from physical interaction |
| HTP Inferred from High Throughput Experiment |
| HDA Inferred from High Throughput Direct Assay |
| HMP Inferred from High Throughput Mutant Phenotype |
| HGI Inferred from High Throughput Genetic Interaction |
| HEP Inferred from High Throughput Expression Pattern |
Mouse Genome Database (MGD), Gene Expression Database (GXD), Mouse Models of Human Cancer database (MMHCdb) (formerly Mouse Tumor Biology (MTB)), Gene Ontology (GO) |
||
|
Citing These Resources Funding Information Warranty Disclaimer, Privacy Notice, Licensing, & Copyright Send questions and comments to User Support. |
last database update 09/30/2025 MGI 6.24 |
|
|
|
||