|
Source |
Alliance of Genome Resources |



| Category | ID | Classification term | Gene | Evidence | Inferred from | Organism | Reference |
|---|---|---|---|---|---|---|---|
| Molecular Function | GO:0005524 | ATP binding | SNRK | IDA | Human | PMID:12234663 | |
| Molecular Function | GO:0005524 | ATP binding | Snrk | IDA | Rat | PMID:8654423|RGD:1299221 | |
| Molecular Function | GO:0000287 | magnesium ion binding | SNRK | IDA | Human | PMID:12234663 | |
| Molecular Function | GO:0000287 | magnesium ion binding | Snrk | IDA | Rat | PMID:8654423|RGD:1299221 | |
| Molecular Function | GO:0004674 | protein serine/threonine kinase activity | SNRK | IDA | Human | PMID:12234663 | |
| Molecular Function | GO:0004674 | protein serine/threonine kinase activity | Snrk | IDA | Rat | PMID:8654423|RGD:1299221 | |
| Molecular Function | GO:0004674 | protein serine/threonine kinase activity | snrkb | IDA | Zfish | PMID:18723694 | |
| Cellular Component | GO:0005634 | nucleus | Snrk | IDA | Rat | PMID:10930554|RGD:8553371 | |
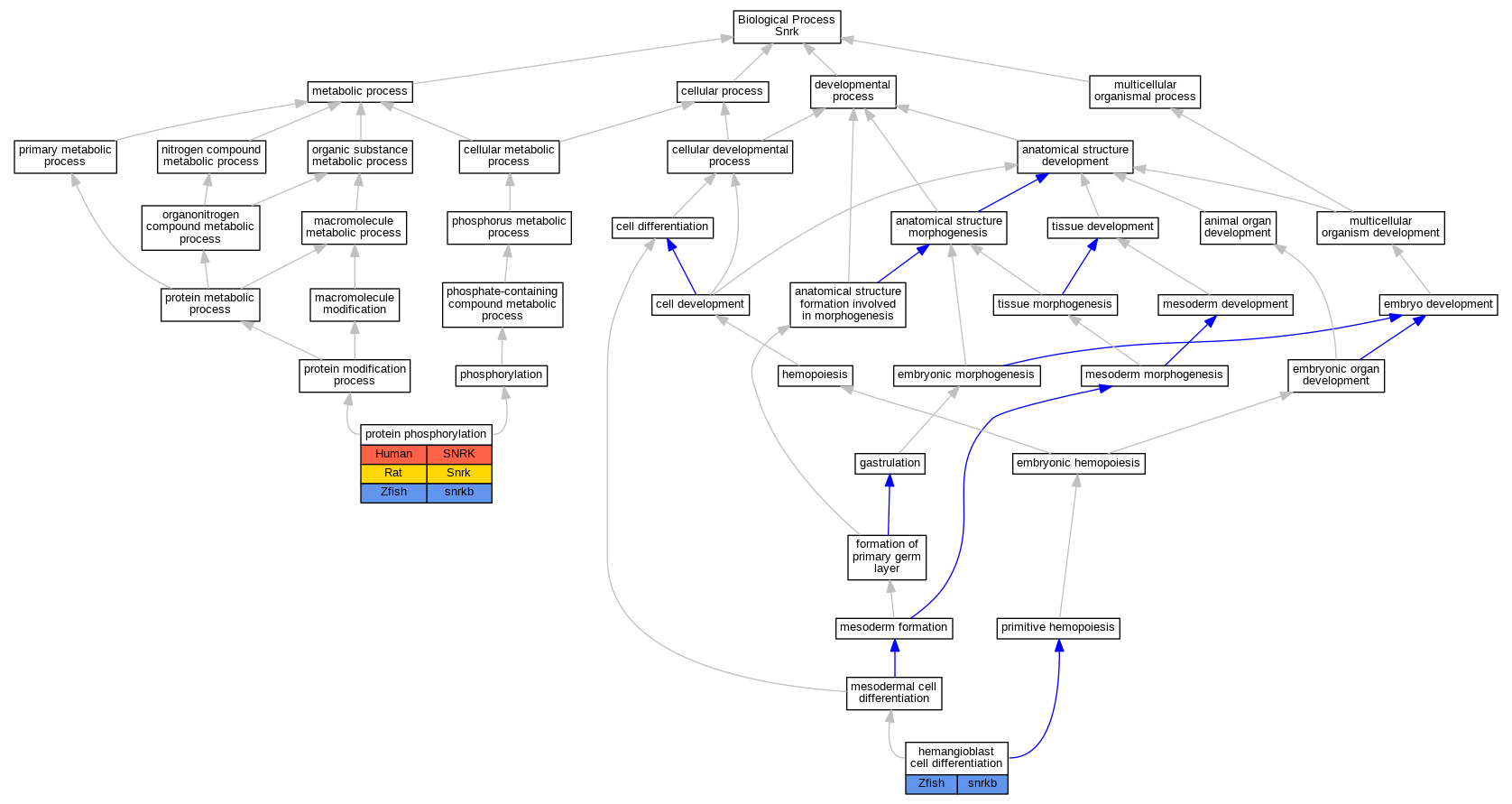
| Biological Process | GO:0060217 | hemangioblast cell differentiation | snrkb | IDA | Zfish | PMID:18723694 | |
| Biological Process | GO:0060217 | hemangioblast cell differentiation | snrkb | IMP | ZFIN:ZDB-MRPHLNO-090427-2 | Zfish | PMID:18723694 |
| Biological Process | GO:0060217 | hemangioblast cell differentiation | snrkb | IMP | ZFIN:ZDB-MRPHLNO-090427-1 | Zfish | PMID:18723694 |
| Biological Process | GO:0006468 | protein phosphorylation | SNRK | IDA | Human | PMID:12234663 | |
| Biological Process | GO:0006468 | protein phosphorylation | Snrk | IDA | Rat | PMID:8654423|RGD:1299221 | |
| Biological Process | GO:0006468 | protein phosphorylation | snrkb | IDA | Zfish | PMID:18723694 |
| EXP Inferred from experiment |
| IDA Inferred from direct assay |
| IEP Inferred from expression pattern |
| IGI Inferred from genetic interaction |
| IMP Inferred from mutant phenotype |
| IPI Inferred from physical interaction |
| HTP Inferred from High Throughput Experiment |
| HDA Inferred from High Throughput Direct Assay |
| HMP Inferred from High Throughput Mutant Phenotype |
| HGI Inferred from High Throughput Genetic Interaction |
| HEP Inferred from High Throughput Expression Pattern |
Mouse Genome Database (MGD), Gene Expression Database (GXD), Mouse Models of Human Cancer database (MMHCdb) (formerly Mouse Tumor Biology (MTB)), Gene Ontology (GO) |
||
|
Citing These Resources Funding Information Warranty Disclaimer, Privacy Notice, Licensing, & Copyright Send questions and comments to User Support. |
last database update 04/07/2026 MGI 6.24 |
|
|
|
||