|
Source |
Alliance of Genome Resources |



| Category | ID | Classification term | Gene | Evidence | Inferred from | Organism | Reference |
|---|---|---|---|---|---|---|---|
| Molecular Function | GO:0005515 | protein binding | SMIM22 | IPI | UniProtKB:P27824|UniProtKB:P39656|UniProtKB:Q14534 | Human | PMID:29765154 |
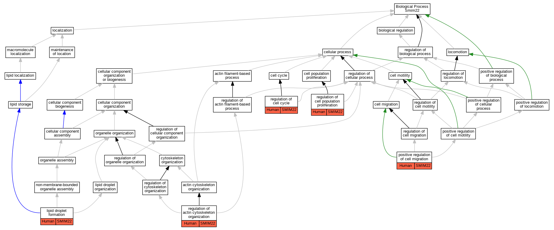
| Biological Process | GO:0140042 | lipid droplet formation | SMIM22 | IMP | Human | PMID:29765154 | |
| Biological Process | GO:0030335 | positive regulation of cell migration | SMIM22 | IMP | Human | PMID:29765154 | |
| Biological Process | GO:0032956 | regulation of actin cytoskeleton organization | SMIM22 | IMP | Human | PMID:29765154 | |
| Biological Process | GO:0051726 | regulation of cell cycle | SMIM22 | IMP | Human | PMID:29765154 | |
| Biological Process | GO:0042127 | regulation of cell population proliferation | SMIM22 | IMP | Human | PMID:29765154 |
| EXP Inferred from experiment |
| IDA Inferred from direct assay |
| IEP Inferred from expression pattern |
| IGI Inferred from genetic interaction |
| IMP Inferred from mutant phenotype |
| IPI Inferred from physical interaction |
| HTP Inferred from High Throughput Experiment |
| HDA Inferred from High Throughput Direct Assay |
| HMP Inferred from High Throughput Mutant Phenotype |
| HGI Inferred from High Throughput Genetic Interaction |
| HEP Inferred from High Throughput Expression Pattern |
Mouse Genome Database (MGD), Gene Expression Database (GXD), Mouse Models of Human Cancer database (MMHCdb) (formerly Mouse Tumor Biology (MTB)), Gene Ontology (GO) |
||
|
Citing These Resources Funding Information Warranty Disclaimer, Privacy Notice, Licensing, & Copyright Send questions and comments to User Support. |
last database update 12/30/2025 MGI 6.24 |
|
|
|
||