|
Source |
Alliance of Genome Resources |



| Category | ID | Classification term | Gene | Evidence | Inferred from | Organism | Reference |
|---|---|---|---|---|---|---|---|
| Molecular Function | GO:0070182 | DNA polymerase binding | SMG6 | IPI | UniProtKB:O14746 | Human | PMID:17940095 |
| Molecular Function | GO:0070182 | DNA polymerase binding | SMG6 | IPI | UniProtKB:O14746 | Human | PMID:22011238 |
| Molecular Function | GO:0005515 | protein binding | SMG6 | IPI | UniProtKB:O14746 | Human | PMID:12699629 |
| Molecular Function | GO:0005515 | protein binding | SMG6 | IPI | UniProtKB:Q92540 | Human | PMID:20930030 |
| Molecular Function | GO:0005515 | protein binding | SMG6 | IPI | UniProtKB:Q92900 | Human | PMID:20930030 |
| Molecular Function | GO:0005515 | protein binding | SMG6 | IPI | UniProtKB:Q9BZI7 | Human | PMID:20930030 |
| Molecular Function | GO:0005515 | protein binding | SMG6 | IPI | UniProtKB:Q9HAU5 | Human | PMID:20930030 |
| Molecular Function | GO:0005515 | protein binding | SMG6 | IPI | UniProtKB:Q9UPR3 | Human | PMID:20930030 |
| Molecular Function | GO:0005515 | protein binding | SMG6 | IPI | UniProtKB:Q92900-2 | Human | PMID:21145460 |
| Molecular Function | GO:0005515 | protein binding | SMG6 | IPI | UniProtKB:Q14147 | Human | PMID:25220460 |
| Molecular Function | GO:0005515 | protein binding | SMG6 | IPI | UniProtKB:Q6FHY5 | Human | PMID:32296183 |
| Molecular Function | GO:0005515 | protein binding | SMG6 | IPI | UniProtKB:O00291 | Human | PMID:32814053 |
| Molecular Function | GO:0005515 | protein binding | SMG6 | IPI | UniProtKB:O75400-2 | Human | PMID:32814053 |
| Molecular Function | GO:0005515 | protein binding | SMG6 | IPI | UniProtKB:P13473-2 | Human | PMID:32814053 |
| Molecular Function | GO:0005515 | protein binding | SMG6 | IPI | UniProtKB:P55212 | Human | PMID:32814053 |
| Molecular Function | GO:0005515 | protein binding | SMG6 | IPI | UniProtKB:P62826 | Human | PMID:32814053 |
| Molecular Function | GO:0043021 | ribonucleoprotein complex binding | SMG6 | IPI | ComplexPortal:CPX-17 | Human | PMID:12676087 |
| Molecular Function | GO:0043021 | ribonucleoprotein complex binding | SMG6 | IPI | ComplexPortal:CPX-17 | Human | PMID:17940095 |
| Molecular Function | GO:0003723 | RNA binding | SMG6 | IPI | RNAcentral:URS00004416C5_9606 | Human | PMID:17940095 |
| Molecular Function | GO:0004521 | RNA endonuclease activity | SMG6 | IMP | Human | PMID:18974281 | |
| Molecular Function | GO:0004521 | RNA endonuclease activity | SMG6 | IDA | Human | PMID:19060897 | |
| Molecular Function | GO:0070034 | telomerase RNA binding | SMG6 | IPI | RNAcentral:URS00004416C5_9606 | Human | PMID:15857955 |
| Molecular Function | GO:0070034 | telomerase RNA binding | SMG6 | IPI | RNAcentral:URS00004A7003_9606 | Human | PMID:15857955 |
| Molecular Function | GO:0070034 | telomerase RNA binding | SMG6 | IPI | RNAcentral:URS00004A7003_9606 | Human | PMID:17940095 |
| Molecular Function | GO:0042162 | telomeric DNA binding | SMG6 | IDA | Human | PMID:12699629 | |
| Molecular Function | GO:0042162 | telomeric DNA binding | SMG6 | IDA | Human | PMID:17916692 | |
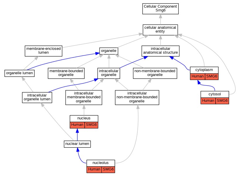
| Cellular Component | GO:0005737 | cytoplasm | SMG6 | IDA | Human | PMID:14636577 | |
| Cellular Component | GO:0005829 | cytosol | SMG6 | IDA | Human | GO_REF:0000052 | |
| Cellular Component | GO:0005829 | cytosol | SMG6 | IDA | Human | PMID:19060897 | |
| Cellular Component | GO:0005730 | nucleolus | SMG6 | IDA | Human | GO_REF:0000052 | |
| Cellular Component | GO:0005730 | nucleolus | SMG6 | IDA | Human | PMID:12676087 | |
| Cellular Component | GO:0005634 | nucleus | SMG6 | IDA | Human | PMID:14636577 | |
| Biological Process | GO:0043009 | chordate embryonic development | smg6 | IMP | ZFIN:ZDB-MRPHLNO-090715-6 | Zfish | PMID:19414594 |
| Biological Process | GO:1904354 | negative regulation of telomere capping | SMG6 | IDA | Human | PMID:12676087 | |
| Biological Process | GO:0000184 | nuclear-transcribed mRNA catabolic process, nonsense-mediated decay | SMG6 | IMP | Human | PMID:18974281 | |
| Biological Process | GO:0000184 | nuclear-transcribed mRNA catabolic process, nonsense-mediated decay | SMG6 | IMP | Human | PMID:19060897 | |
| Biological Process | GO:0000184 | nuclear-transcribed mRNA catabolic process, nonsense-mediated decay | SMG6 | IMP | Human | PMID:20930030 | |
| Biological Process | GO:0000184 | nuclear-transcribed mRNA catabolic process, nonsense-mediated decay | smg6 | IDA | Zfish | PMID:19414594 | |
| Biological Process | GO:0032204 | regulation of telomere maintenance | SMG6 | IMP | Human | PMID:12699629 | |
| Biological Process | GO:0032204 | regulation of telomere maintenance | SMG6 | IMP | Human | PMID:17916692 |
| EXP Inferred from experiment |
| IDA Inferred from direct assay |
| IEP Inferred from expression pattern |
| IGI Inferred from genetic interaction |
| IMP Inferred from mutant phenotype |
| IPI Inferred from physical interaction |
| HTP Inferred from High Throughput Experiment |
| HDA Inferred from High Throughput Direct Assay |
| HMP Inferred from High Throughput Mutant Phenotype |
| HGI Inferred from High Throughput Genetic Interaction |
| HEP Inferred from High Throughput Expression Pattern |
Mouse Genome Database (MGD), Gene Expression Database (GXD), Mouse Models of Human Cancer database (MMHCdb) (formerly Mouse Tumor Biology (MTB)), Gene Ontology (GO) |
||
|
Citing These Resources Funding Information Warranty Disclaimer, Privacy Notice, Licensing, & Copyright Send questions and comments to User Support. |
last database update 12/30/2025 MGI 6.24 |
|
|
|
||