|
Source |
Alliance of Genome Resources |



| Category | ID | Classification term | Gene | Evidence | Inferred from | Organism | Reference |
|---|---|---|---|---|---|---|---|
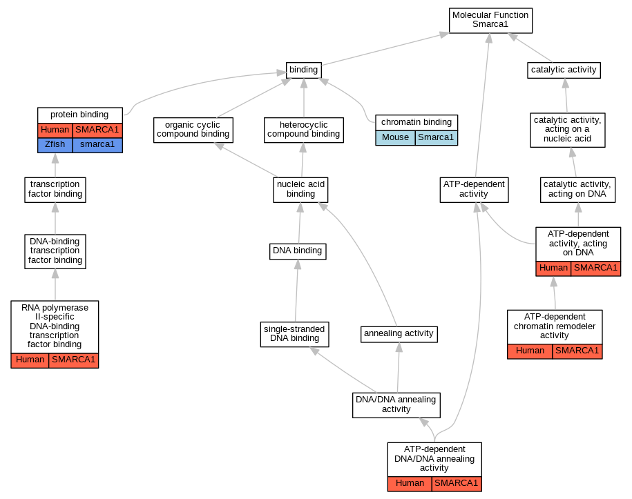
| Molecular Function | GO:0008094 | ATP-dependent activity, acting on DNA | SMARCA1 | IDA | Human | PMID:14609955 | |
| Molecular Function | GO:0140658 | ATP-dependent chromatin remodeler activity | SMARCA1 | IDA | Human | PMID:15640247 | |
| Molecular Function | GO:0036310 | ATP-dependent DNA/DNA annealing activity | SMARCA1 | IDA | Human | PMID:22705370 | |
| Molecular Function | GO:0003682 | chromatin binding | Smarca1 | IDA | Mouse | PMID:22516202 | |
| Molecular Function | GO:0005515 | protein binding | SMARCA1 | IPI | UniProtKB:Q09028 | Human | PMID:14609955 |
| Molecular Function | GO:0005515 | protein binding | SMARCA1 | IPI | UniProtKB:Q12830 | Human | PMID:14609955 |
| Molecular Function | GO:0005515 | protein binding | SMARCA1 | IPI | UniProtKB:Q12830 | Human | PMID:15640247 |
| Molecular Function | GO:0005515 | protein binding | SMARCA1 | IPI | UniProtKB:Q03468 | Human | PMID:26030138 |
| Molecular Function | GO:0005515 | protein binding | smarca1 | IPI | ZFIN:ZDB-GENE-030131-3200 | Zfish | PMID:26041917 |
| Molecular Function | GO:0061629 | RNA polymerase II-specific DNA-binding transcription factor binding | SMARCA1 | IPI | UniProtKB:P22415 | Human | PMID:27141965 |
| Cellular Component | GO:1904949 | ATPase complex | SMARCA1 | IDA | Human | PMID:14609955 | |
| Cellular Component | GO:0090537 | CERF complex | SMARCA1 | IPI | Human | PMID:15640247 | |
| Cellular Component | GO:0090537 | CERF complex | SMARCA1 | IDA | Human | PMID:15640247 | |
| Cellular Component | GO:0000785 | chromatin | Smarca1 | IDA | Mouse | PMID:22516202 | |
| Cellular Component | GO:0043231 | intracellular membrane-bounded organelle | SMARCA1 | IDA | Human | GO_REF:0000052 | |
| Cellular Component | GO:0005654 | nucleoplasm | SMARCA1 | IDA | Human | GO_REF:0000052 | |
| Cellular Component | GO:0005634 | nucleus | SMARCA1 | IDA | Human | PMID:14609955 | |
| Cellular Component | GO:0005634 | nucleus | Smarca1 | IDA | Mouse | PMID:22516202 | |
| Cellular Component | GO:0016589 | NURF complex | SMARCA1 | IPI | Human | PMID:14609955 | |
| Cellular Component | GO:0016589 | NURF complex | SMARCA1 | IDA | Human | PMID:20850016 | |
| Biological Process | GO:0007420 | brain development | SMARCA1 | IMP | Human | PMID:14609955 | |
| Biological Process | GO:0007420 | brain development | Smarca1 | IMP | MGI:MGI:5427348 | Mouse | PMID:22516202 |
| Biological Process | GO:0006338 | chromatin remodeling | SMARCA1 | IDA | Human | PMID:14609955 | |
| Biological Process | GO:0006338 | chromatin remodeling | SMARCA1 | IDA | Human | PMID:15640247 | |
| Biological Process | GO:0021999 | neural plate anterior/posterior regionalization | smarca1 | IGI | ZFIN:ZDB-GENE-030131-3200 | Zfish | PMID:26041917 |
| Biological Process | GO:0030182 | neuron differentiation | Smarca1 | IMP | Mouse | MGI:MGI:3690152|PMID:14609955 | |
| Biological Process | GO:0045893 | positive regulation of DNA-templated transcription | SMARCA1 | IMP | Human | PMID:14609955 | |
| Biological Process | GO:0045944 | positive regulation of transcription by RNA polymerase II | SMARCA1 | IMP | Human | PMID:14609955 | |
| Biological Process | GO:0060319 | primitive erythrocyte differentiation | smarca1 | IMP | ZFIN:ZDB-MRPHLNO-141210-6 | Zfish | PMID:24240475 |
| Biological Process | GO:0060215 | primitive hemopoiesis | smarca1 | IMP | ZFIN:ZDB-MRPHLNO-141210-6 | Zfish | PMID:24240475 |
| Biological Process | GO:0006355 | regulation of DNA-templated transcription | SMARCA1 | IDA | Human | PMID:14609955 | |
| Biological Process | GO:2000177 | regulation of neural precursor cell proliferation | Smarca1 | IGI | MGI:MGI:1347464 | Mouse | PMID:22516202 |
| Biological Process | GO:2000177 | regulation of neural precursor cell proliferation | Smarca1 | IMP | MGI:MGI:5427348 | Mouse | PMID:22516202 |
| EXP Inferred from experiment |
| IDA Inferred from direct assay |
| IEP Inferred from expression pattern |
| IGI Inferred from genetic interaction |
| IMP Inferred from mutant phenotype |
| IPI Inferred from physical interaction |
| HTP Inferred from High Throughput Experiment |
| HDA Inferred from High Throughput Direct Assay |
| HMP Inferred from High Throughput Mutant Phenotype |
| HGI Inferred from High Throughput Genetic Interaction |
| HEP Inferred from High Throughput Expression Pattern |
Mouse Genome Database (MGD), Gene Expression Database (GXD), Mouse Models of Human Cancer database (MMHCdb) (formerly Mouse Tumor Biology (MTB)), Gene Ontology (GO) |
||
|
Citing These Resources Funding Information Warranty Disclaimer, Privacy Notice, Licensing, & Copyright Send questions and comments to User Support. |
last database update 09/30/2025 MGI 6.24 |
|
|
|
||