|
Source |
Alliance of Genome Resources |



| Category | ID | Classification term | Gene | Evidence | Inferred from | Organism | Reference |
|---|---|---|---|---|---|---|---|
| Molecular Function | GO:0061513 | glucose 6-phosphate:inorganic phosphate antiporter activity | SLC37A2 | EXP | Human | PMID:21949678 | |
| Molecular Function | GO:0061513 | glucose 6-phosphate:inorganic phosphate antiporter activity | SLC37A2 | IDA | Human | PMID:21949678 | |
| Cellular Component | GO:0005789 | endoplasmic reticulum membrane | SLC37A2 | IDA | Human | PMID:21949678 | |
| Cellular Component | GO:0070062 | extracellular exosome | SLC37A2 | HDA | Human | PMID:19199708 | |
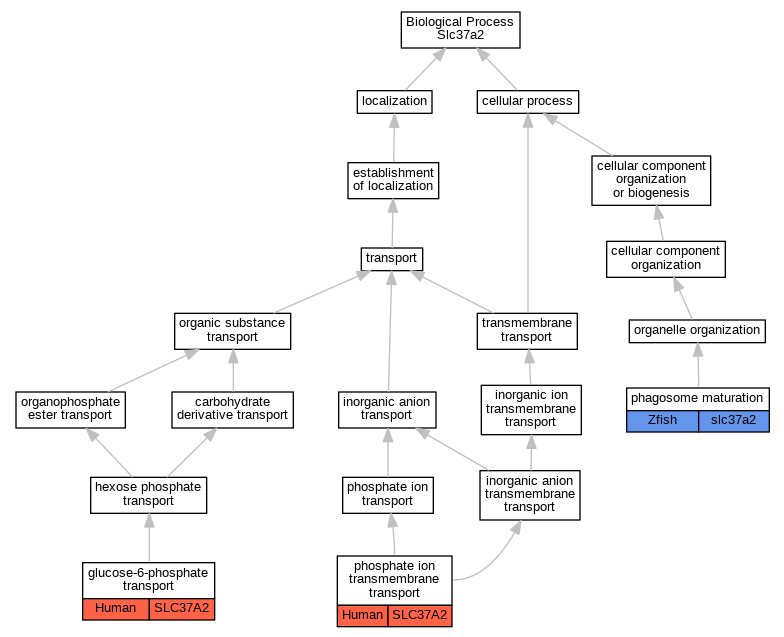
| Biological Process | GO:0015760 | glucose-6-phosphate transport | SLC37A2 | IDA | Human | PMID:21949678 | |
| Biological Process | GO:0090382 | phagosome maturation | slc37a2 | IMP | ZFIN:ZDB-GENO-191226-5 | Zfish | PMID:30880002 |
| Biological Process | GO:0035435 | phosphate ion transmembrane transport | SLC37A2 | IDA | Human | PMID:21949678 |
| EXP Inferred from experiment |
| IDA Inferred from direct assay |
| IEP Inferred from expression pattern |
| IGI Inferred from genetic interaction |
| IMP Inferred from mutant phenotype |
| IPI Inferred from physical interaction |
| HTP Inferred from High Throughput Experiment |
| HDA Inferred from High Throughput Direct Assay |
| HMP Inferred from High Throughput Mutant Phenotype |
| HGI Inferred from High Throughput Genetic Interaction |
| HEP Inferred from High Throughput Expression Pattern |
Mouse Genome Database (MGD), Gene Expression Database (GXD), Mouse Models of Human Cancer database (MMHCdb) (formerly Mouse Tumor Biology (MTB)), Gene Ontology (GO) |
||
|
Citing These Resources Funding Information Warranty Disclaimer, Privacy Notice, Licensing, & Copyright Send questions and comments to User Support. |
last database update 05/05/2026 MGI 6.24 |
|
|
|
||