|
Source |
Alliance of Genome Resources |



| Category | ID | Classification term | Gene | Evidence | Inferred from | Organism | Reference |
|---|---|---|---|---|---|---|---|
| Molecular Function | GO:0005515 | protein binding | SLC30A6 | IPI | UniProtKB:Q8TAD4 | Human | PMID:15994300 |
| Molecular Function | GO:0005385 | zinc ion transmembrane transporter activity | SLC30A6 | IDA | Human | PMID:15994300 | |
| Molecular Function | GO:0005385 | zinc ion transmembrane transporter activity | Slc30a6 | IDA | Mouse | PMID:11997387 | |
| Cellular Component | GO:0005794 | Golgi apparatus | SLC30A6 | IDA | Human | GO_REF:0000052 | |
| Cellular Component | GO:0005794 | Golgi apparatus | SLC30A6 | IDA | Human | PMID:17349999 | |
| Cellular Component | GO:0005739 | mitochondrion | Slc30a6 | HDA | Mouse | PMID:18614015 | |
| Cellular Component | GO:0032588 | trans-Golgi network membrane | SLC30A6 | IDA | Human | PMID:19366695 | |
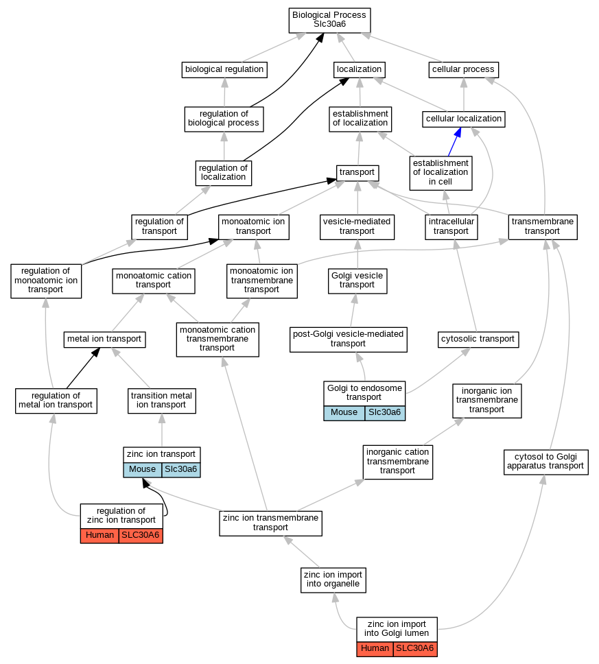
| Biological Process | GO:0006895 | Golgi to endosome transport | Slc30a6 | IDA | Mouse | PMID:11997387 | |
| Biological Process | GO:0071579 | regulation of zinc ion transport | SLC30A6 | IDA | Human | PMID:19366695 | |
| Biological Process | GO:1904257 | zinc ion import into Golgi lumen | SLC30A6 | IDA | Human | PMID:15994300 | |
| Biological Process | GO:1904257 | zinc ion import into Golgi lumen | SLC30A6 | IDA | Human | PMID:19366695 | |
| Biological Process | GO:0006829 | zinc ion transport | Slc30a6 | IDA | Mouse | PMID:11997387 |
| EXP Inferred from experiment |
| IDA Inferred from direct assay |
| IEP Inferred from expression pattern |
| IGI Inferred from genetic interaction |
| IMP Inferred from mutant phenotype |
| IPI Inferred from physical interaction |
| HTP Inferred from High Throughput Experiment |
| HDA Inferred from High Throughput Direct Assay |
| HMP Inferred from High Throughput Mutant Phenotype |
| HGI Inferred from High Throughput Genetic Interaction |
| HEP Inferred from High Throughput Expression Pattern |
Mouse Genome Database (MGD), Gene Expression Database (GXD), Mouse Models of Human Cancer database (MMHCdb) (formerly Mouse Tumor Biology (MTB)), Gene Ontology (GO) |
||
|
Citing These Resources Funding Information Warranty Disclaimer, Privacy Notice, Licensing, & Copyright Send questions and comments to User Support. |
last database update 12/30/2025 MGI 6.24 |
|
|
|
||