|
Source |
Alliance of Genome Resources |



| Category | ID | Classification term | Gene | Evidence | Inferred from | Organism | Reference |
|---|---|---|---|---|---|---|---|
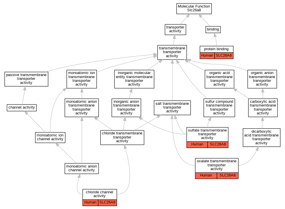
| Molecular Function | GO:0005254 | chloride channel activity | SLC26A8 | IDA | Human | PMID:1183472 | |
| Molecular Function | GO:0019531 | oxalate transmembrane transporter activity | SLC26A8 | IDA | Human | PMID:1183472 | |
| Molecular Function | GO:0005515 | protein binding | SLC26A8 | IPI | UniProtKB:Q9H0H5 | Human | PMID:11278976 |
| Molecular Function | GO:0005515 | protein binding | SLC26A8 | IPI | UniProtKB:P13569 | Human | PMID:22121115 |
| Molecular Function | GO:0015116 | sulfate transmembrane transporter activity | SLC26A8 | IDA | Human | PMID:1183472 | |
| Cellular Component | GO:0005886 | plasma membrane | SLC26A8 | IDA | Human | PMID:11278976 | |
| Biological Process | GO:0006821 | chloride transport | SLC26A8 | IDA | Human | PMID:1183472 | |
| Biological Process | GO:0006820 | monoatomic anion transport | SLC26A8 | IDA | Human | PMID:11834742 | |
| Biological Process | GO:0019532 | oxalate transport | SLC26A8 | IDA | Human | PMID:1183472 | |
| Biological Process | GO:0008272 | sulfate transport | SLC26A8 | IDA | Human | PMID:1183472 |
| EXP Inferred from experiment |
| IDA Inferred from direct assay |
| IEP Inferred from expression pattern |
| IGI Inferred from genetic interaction |
| IMP Inferred from mutant phenotype |
| IPI Inferred from physical interaction |
| HTP Inferred from High Throughput Experiment |
| HDA Inferred from High Throughput Direct Assay |
| HMP Inferred from High Throughput Mutant Phenotype |
| HGI Inferred from High Throughput Genetic Interaction |
| HEP Inferred from High Throughput Expression Pattern |
Mouse Genome Database (MGD), Gene Expression Database (GXD), Mouse Models of Human Cancer database (MMHCdb) (formerly Mouse Tumor Biology (MTB)), Gene Ontology (GO) |
||
|
Citing These Resources Funding Information Warranty Disclaimer, Privacy Notice, Licensing, & Copyright Send questions and comments to User Support. |
last database update 12/30/2025 MGI 6.24 |
|
|
|
||