|
Source |
Alliance of Genome Resources |



| Category | ID | Classification term | Gene | Evidence | Inferred from | Organism | Reference |
|---|---|---|---|---|---|---|---|
| Molecular Function | GO:0005280 | amino acid:proton symporter activity | SLC25A18 | IDA | Human | PMID:11897791 | |
| Molecular Function | GO:0005515 | protein binding | SLC25A18 | IPI | UniProtKB:Q9HD26 | Human | PMID:25416956 |
| Molecular Function | GO:0005515 | protein binding | SLC25A18 | IPI | UniProtKB:A8MQ03 | Human | PMID:32296183 |
| Molecular Function | GO:0005515 | protein binding | SLC25A18 | IPI | UniProtKB:Q3LI70 | Human | PMID:32296183 |
| Molecular Function | GO:0005515 | protein binding | SLC25A18 | IPI | UniProtKB:Q52LG2 | Human | PMID:32296183 |
| Molecular Function | GO:0005515 | protein binding | SLC25A18 | IPI | UniProtKB:Q9BYQ3 | Human | PMID:32296183 |
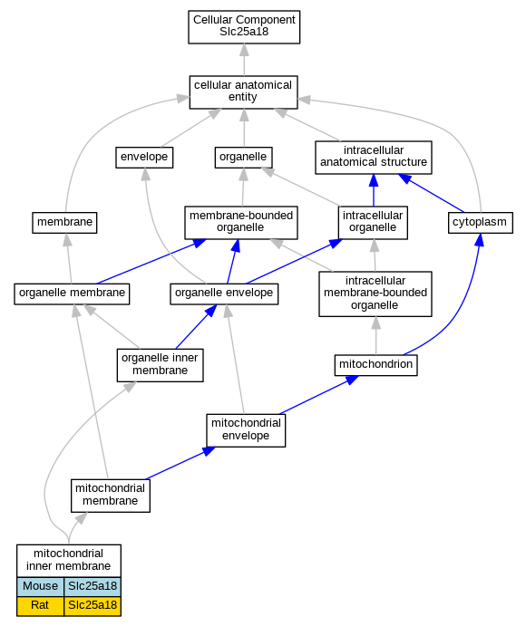
| Cellular Component | GO:0005743 | mitochondrial inner membrane | Slc25a18 | IDA | Mouse | MGI:MGI:3590069|PMID:12865426 | |
| Cellular Component | GO:0005743 | mitochondrial inner membrane | Slc25a18 | HDA | Mouse | PMID:12865426 | |
| Cellular Component | GO:0005743 | mitochondrial inner membrane | Slc25a18 | IDA | Rat | PMID:19584051|RGD:151665733 | |
| Biological Process | GO:0015813 | L-glutamate transmembrane transport | SLC25A18 | IDA | Human | PMID:11897791 |
| EXP Inferred from experiment |
| IDA Inferred from direct assay |
| IEP Inferred from expression pattern |
| IGI Inferred from genetic interaction |
| IMP Inferred from mutant phenotype |
| IPI Inferred from physical interaction |
| HTP Inferred from High Throughput Experiment |
| HDA Inferred from High Throughput Direct Assay |
| HMP Inferred from High Throughput Mutant Phenotype |
| HGI Inferred from High Throughput Genetic Interaction |
| HEP Inferred from High Throughput Expression Pattern |
Mouse Genome Database (MGD), Gene Expression Database (GXD), Mouse Models of Human Cancer database (MMHCdb) (formerly Mouse Tumor Biology (MTB)), Gene Ontology (GO) |
||
|
Citing These Resources Funding Information Warranty Disclaimer, Privacy Notice, Licensing, & Copyright Send questions and comments to User Support. |
last database update 04/14/2026 MGI 6.24 |
|
|
|
||