|
Source |
Alliance of Genome Resources |



| Category | ID | Classification term | Gene | Evidence | Inferred from | Organism | Reference |
|---|---|---|---|---|---|---|---|
| Molecular Function | GO:0005515 | protein binding | SLC22A18 | IPI | UniProtKB:Q8NBQ5 | Human | PMID:32296183 |
| Molecular Function | GO:0005515 | protein binding | SLC22A18 | IPI | UniProtKB:Q96MV1 | Human | PMID:32296183 |
| Molecular Function | GO:0005515 | protein binding | SLC22A18 | IPI | UniProtKB:Q99801 | Human | PMID:32296183 |
| Molecular Function | GO:0005515 | protein binding | SLC22A18 | IPI | UniProtKB:Q9Y320 | Human | PMID:32296183 |
| Molecular Function | GO:0031625 | ubiquitin protein ligase binding | SLC22A18 | IPI | UniProtKB:Q9H6Y7 | Human | PMID:16314844 |
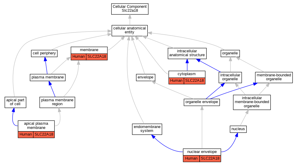
| Cellular Component | GO:0016324 | apical plasma membrane | SLC22A18 | IDA | Human | PMID:9744804 | |
| Cellular Component | GO:0005737 | cytoplasm | SLC22A18 | IDA | Human | PMID:16314844 | |
| Cellular Component | GO:0016020 | membrane | SLC22A18 | HDA | Human | PMID:19946888 | |
| Cellular Component | GO:0005635 | nuclear envelope | SLC22A18 | IDA | Human | PMID:16314844 | |
| Biological Process | GO:1990961 | xenobiotic detoxification by transmembrane export across the plasma membrane | SLC22A18 | IDA | Human | PMID:9744804 | |
| Biological Process | GO:0042908 | xenobiotic transport | SLC22A18 | IDA | Human | PMID:9744804 |
| EXP Inferred from experiment |
| IDA Inferred from direct assay |
| IEP Inferred from expression pattern |
| IGI Inferred from genetic interaction |
| IMP Inferred from mutant phenotype |
| IPI Inferred from physical interaction |
| HTP Inferred from High Throughput Experiment |
| HDA Inferred from High Throughput Direct Assay |
| HMP Inferred from High Throughput Mutant Phenotype |
| HGI Inferred from High Throughput Genetic Interaction |
| HEP Inferred from High Throughput Expression Pattern |
Mouse Genome Database (MGD), Gene Expression Database (GXD), Mouse Models of Human Cancer database (MMHCdb) (formerly Mouse Tumor Biology (MTB)), Gene Ontology (GO) |
||
|
Citing These Resources Funding Information Warranty Disclaimer, Privacy Notice, Licensing, & Copyright Send questions and comments to User Support. |
last database update 12/30/2025 MGI 6.24 |
|
|
|
||