|
Source |
Alliance of Genome Resources |



| Category | ID | Classification term | Gene | Evidence | Inferred from | Organism | Reference |
|---|---|---|---|---|---|---|---|
| Molecular Function | GO:0015562 | efflux transmembrane transporter activity | SLC17A3 | IDA | Human | PMID:20810651 | |
| Molecular Function | GO:0008514 | organic anion transmembrane transporter activity | SLC17A3 | IDA | Human | PMID:20810651 | |
| Molecular Function | GO:0019534 | toxin transmembrane transporter activity | SLC17A3 | IDA | Human | PMID:20810651 | |
| Molecular Function | GO:0015143 | urate transmembrane transporter activity | SLC17A3 | IDA | Human | PMID:20810651 | |
| Molecular Function | GO:0008308 | voltage-gated monoatomic anion channel activity | SLC17A3 | IDA | Human | PMID:20810651 | |
| Molecular Function | GO:0042910 | xenobiotic transmembrane transporter activity | SLC17A3 | IDA | Human | PMID:20810651 | |
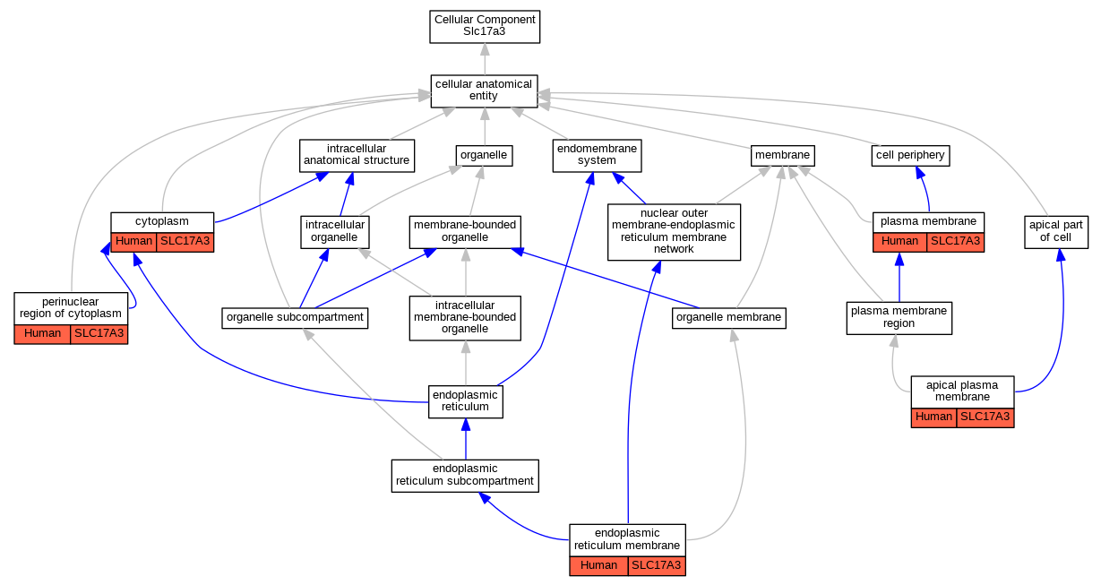
| Cellular Component | GO:0016324 | apical plasma membrane | SLC17A3 | IDA | Human | PMID:20810651 | |
| Cellular Component | GO:0005737 | cytoplasm | SLC17A3 | IDA | Human | PMID:20810651 | |
| Cellular Component | GO:0005789 | endoplasmic reticulum membrane | SLC17A3 | IDA | Human | PMID:15505377 | |
| Cellular Component | GO:0048471 | perinuclear region of cytoplasm | SLC17A3 | IDA | Human | PMID:15505377 | |
| Cellular Component | GO:0005886 | plasma membrane | SLC17A3 | IDA | Human | PMID:20810651 | |
| Biological Process | GO:0015711 | organic anion transport | SLC17A3 | IDA | Human | PMID:20810651 | |
| Biological Process | GO:0046415 | urate metabolic process | SLC17A3 | IMP | Human | PMID:18834626 | |
| Biological Process | GO:0046415 | urate metabolic process | SLC17A3 | IMP | Human | PMID:20053405 | |
| Biological Process | GO:0046415 | urate metabolic process | SLC17A3 | IMP | Human | PMID:20162743 | |
| Biological Process | GO:0015747 | urate transport | SLC17A3 | IDA | Human | PMID:20810651 | |
| Biological Process | GO:1990961 | xenobiotic detoxification by transmembrane export across the plasma membrane | SLC17A3 | IDA | Human | PMID:20810651 |
| EXP Inferred from experiment |
| IDA Inferred from direct assay |
| IEP Inferred from expression pattern |
| IGI Inferred from genetic interaction |
| IMP Inferred from mutant phenotype |
| IPI Inferred from physical interaction |
| HTP Inferred from High Throughput Experiment |
| HDA Inferred from High Throughput Direct Assay |
| HMP Inferred from High Throughput Mutant Phenotype |
| HGI Inferred from High Throughput Genetic Interaction |
| HEP Inferred from High Throughput Expression Pattern |
Mouse Genome Database (MGD), Gene Expression Database (GXD), Mouse Models of Human Cancer database (MMHCdb) (formerly Mouse Tumor Biology (MTB)), Gene Ontology (GO) |
||
|
Citing These Resources Funding Information Warranty Disclaimer, Privacy Notice, Licensing, & Copyright Send questions and comments to User Support. |
last database update 09/30/2025 MGI 6.24 |
|
|
|
||