|
Source |
Alliance of Genome Resources |



| Category | ID | Classification term | Gene | Evidence | Inferred from | Organism | Reference |
|---|---|---|---|---|---|---|---|
| Molecular Function | GO:0005515 | protein binding | Slc12a1 | IPI | PR:Q6P9R2 | Mouse | PMID:12386165 |
| Molecular Function | GO:0005515 | protein binding | Slc12a1 | IPI | PR:Q9Z1W9 | Mouse | PMID:12386165 |
| Molecular Function | GO:0008511 | sodium:potassium:chloride symporter activity | Slc12a1 | IDA | Mouse | MGI:MGI:2177364|PMID:11790783 | |
| Molecular Function | GO:0008511 | sodium:potassium:chloride symporter activity | Slc12a1 | IDA | Rat | PMID:16291577|RGD:1624189 | |
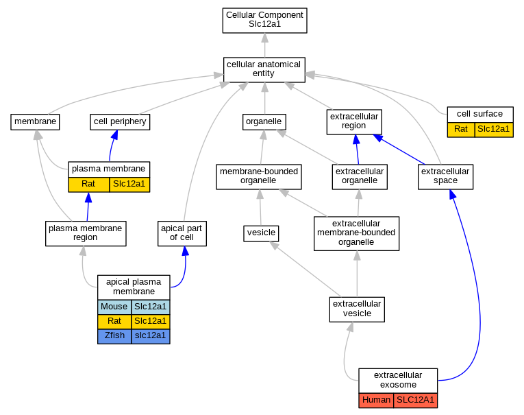
| Cellular Component | GO:0016324 | apical plasma membrane | Slc12a1 | IDA | Mouse | MGI:MGI:6381273|PMID:29993276 | |
| Cellular Component | GO:0016324 | apical plasma membrane | Slc12a1 | IDA | Mouse | PMID:15550389 | |
| Cellular Component | GO:0016324 | apical plasma membrane | Slc12a1 | IDA | Mouse | PMID:11423561 | |
| Cellular Component | GO:0016324 | apical plasma membrane | Slc12a1 | IDA | Rat | PMID:19592485|RGD:7242914 | |
| Cellular Component | GO:0016324 | apical plasma membrane | slc12a1 | IDA | Zfish | PMID:19633174 | |
| Cellular Component | GO:0009986 | cell surface | Slc12a1 | IDA | Rat | PMID:19592485|RGD:7242914 | |
| Cellular Component | GO:0070062 | extracellular exosome | SLC12A1 | IDA | Human | PMID:15326289 | |
| Cellular Component | GO:0070062 | extracellular exosome | SLC12A1 | HDA | Human | PMID:19056867 | |
| Cellular Component | GO:0070062 | extracellular exosome | SLC12A1 | IDA | Human | PMID:21082674 | |
| Cellular Component | GO:0070062 | extracellular exosome | SLC12A1 | HDA | Human | PMID:23533145 | |
| Cellular Component | GO:0005886 | plasma membrane | Slc12a1 | IDA | Rat | PMID:16291577|RGD:1624189 | |
| Biological Process | GO:0006821 | chloride transport | Slc12a1 | IDA | Rat | PMID:16291577|RGD:1624189 | |
| Biological Process | GO:0016101 | diterpenoid metabolic process | Slc12a1 | IEP | Rat | PMID:19592485|RGD:7242914 | |
| Biological Process | GO:0001822 | kidney development | Slc12a1 | IMP | MGI:MGI:3712283 | Mouse | PMID:17264314 |
| Biological Process | GO:0034220 | monoatomic ion transmembrane transport | Slc12a1 | IDA | Rat | PMID:16275913|RGD:8553410 | |
| Biological Process | GO:0006813 | potassium ion transport | Slc12a1 | IDA | Rat | PMID:16291577|RGD:1624189 | |
| Biological Process | GO:0032978 | protein insertion into membrane from inner side | Slc12a1 | IDA | Rat | PMID:19592485|RGD:7242914 | |
| Biological Process | GO:0006814 | sodium ion transport | Slc12a1 | IDA | Rat | PMID:16291577|RGD:1624189 | |
| Biological Process | GO:0071918 | urea transmembrane transport | Slc12a1 | IMP | MGI:MGI:3712283 | Mouse | PMID:17264314 |
| EXP Inferred from experiment |
| IDA Inferred from direct assay |
| IEP Inferred from expression pattern |
| IGI Inferred from genetic interaction |
| IMP Inferred from mutant phenotype |
| IPI Inferred from physical interaction |
| HTP Inferred from High Throughput Experiment |
| HDA Inferred from High Throughput Direct Assay |
| HMP Inferred from High Throughput Mutant Phenotype |
| HGI Inferred from High Throughput Genetic Interaction |
| HEP Inferred from High Throughput Expression Pattern |
Mouse Genome Database (MGD), Gene Expression Database (GXD), Mouse Models of Human Cancer database (MMHCdb) (formerly Mouse Tumor Biology (MTB)), Gene Ontology (GO) |
||
|
Citing These Resources Funding Information Warranty Disclaimer, Privacy Notice, Licensing, & Copyright Send questions and comments to User Support. |
last database update 05/05/2026 MGI 6.24 |
|
|
|
||