|
Source |
Alliance of Genome Resources |



| Category | ID | Classification term | Gene | Evidence | Inferred from | Organism | Reference |
|---|---|---|---|---|---|---|---|
| Molecular Function | GO:0008017 | microtubule binding | SKA2 | IDA | Human | PMID:19289083 | |
| Molecular Function | GO:0005515 | protein binding | SKA2 | IPI | UniProtKB:Q96BD8 | Human | PMID:17093495 |
| Molecular Function | GO:0005515 | protein binding | SKA2 | IPI | UniProtKB:Q96BD8 | Human | PMID:19289083 |
| Molecular Function | GO:0005515 | protein binding | SKA2 | IPI | UniProtKB:Q96BD8 | Human | PMID:19360002 |
| Molecular Function | GO:0005515 | protein binding | SKA2 | IPI | UniProtKB:Q96BD8 | Human | PMID:26496610 |
| Molecular Function | GO:0005515 | protein binding | SKA2 | IPI | UniProtKB:Q53GL6 | Human | PMID:32296183 |
| Molecular Function | GO:0005515 | protein binding | SKA2 | IPI | UniProtKB:Q9NWB7 | Human | PMID:32296183 |
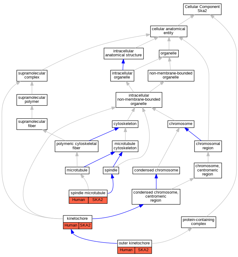
| Cellular Component | GO:0000776 | kinetochore | SKA2 | IPI | Human | PMID:21633384 | |
| Cellular Component | GO:0000940 | outer kinetochore | SKA2 | IDA | Human | PMID:17093495 | |
| Cellular Component | GO:0000940 | outer kinetochore | SKA2 | IDA | Human | PMID:19289083 | |
| Cellular Component | GO:0005876 | spindle microtubule | SKA2 | IDA | Human | PMID:17093495 | |
| Cellular Component | GO:0005876 | spindle microtubule | SKA2 | IDA | Human | PMID:19289083 | |
| Biological Process | GO:0051301 | cell division | SKA2 | IMP | Human | PMID:17093495 | |
| Biological Process | GO:0007059 | chromosome segregation | SKA2 | IMP | Human | PMID:19289083 | |
| Biological Process | GO:0000278 | mitotic cell cycle | SKA2 | IMP | Human | PMID:19289083 | |
| Biological Process | GO:0031110 | regulation of microtubule polymerization or depolymerization | SKA2 | IDA | Human | PMID:19289083 |
| EXP Inferred from experiment |
| IDA Inferred from direct assay |
| IEP Inferred from expression pattern |
| IGI Inferred from genetic interaction |
| IMP Inferred from mutant phenotype |
| IPI Inferred from physical interaction |
| HTP Inferred from High Throughput Experiment |
| HDA Inferred from High Throughput Direct Assay |
| HMP Inferred from High Throughput Mutant Phenotype |
| HGI Inferred from High Throughput Genetic Interaction |
| HEP Inferred from High Throughput Expression Pattern |
Mouse Genome Database (MGD), Gene Expression Database (GXD), Mouse Models of Human Cancer database (MMHCdb) (formerly Mouse Tumor Biology (MTB)), Gene Ontology (GO) |
||
|
Citing These Resources Funding Information Warranty Disclaimer, Privacy Notice, Licensing, & Copyright Send questions and comments to User Support. |
last database update 12/30/2025 MGI 6.24 |
|
|
|
||