|
Source |
Alliance of Genome Resources |



| Category | ID | Classification term | Gene | Evidence | Inferred from | Organism | Reference |
|---|---|---|---|---|---|---|---|
| Molecular Function | GO:0005515 | protein binding | SCAND1 | IPI | UniProtKB:O14978 | Human | PMID:16189514 |
| Molecular Function | GO:0005515 | protein binding | SCAND1 | IPI | UniProtKB:P17028 | Human | PMID:16189514 |
| Molecular Function | GO:0005515 | protein binding | SCAND1 | IPI | UniProtKB:P49910 | Human | PMID:16189514 |
| Molecular Function | GO:0005515 | protein binding | SCAND1 | IPI | UniProtKB:Q9NX65 | Human | PMID:16189514 |
| Molecular Function | GO:0005515 | protein binding | SCAND1 | IPI | UniProtKB:Q9P0L1 | Human | PMID:16189514 |
| Molecular Function | GO:0005515 | protein binding | SCAND1 | IPI | UniProtKB:Q9NX65 | Human | PMID:20211142 |
| Molecular Function | GO:0005515 | protein binding | SCAND1 | IPI | UniProtKB:Q6P9G9 | Human | PMID:25416956 |
| Molecular Function | GO:0005515 | protein binding | SCAND1 | IPI | UniProtKB:Q8ND90 | Human | PMID:25416956 |
| Molecular Function | GO:0005515 | protein binding | SCAND1 | IPI | UniProtKB:Q969J2 | Human | PMID:25416956 |
| Molecular Function | GO:0005515 | protein binding | SCAND1 | IPI | UniProtKB:Q96JS3 | Human | PMID:25416956 |
| Molecular Function | GO:0005515 | protein binding | SCAND1 | IPI | UniProtKB:Q9H8Y8 | Human | PMID:25416956 |
| Molecular Function | GO:0005515 | protein binding | SCAND1 | IPI | UniProtKB:Q9P0L1 | Human | PMID:25416956 |
| Molecular Function | GO:0005515 | protein binding | SCAND1 | IPI | UniProtKB:Q96JS3 | Human | PMID:25910212 |
| Molecular Function | GO:0005515 | protein binding | SCAND1 | IPI | UniProtKB:O14978 | Human | PMID:28514442 |
| Molecular Function | GO:0005515 | protein binding | SCAND1 | IPI | UniProtKB:P10073 | Human | PMID:28514442 |
| Molecular Function | GO:0005515 | protein binding | SCAND1 | IPI | UniProtKB:P17028 | Human | PMID:28514442 |
| Molecular Function | GO:0005515 | protein binding | SCAND1 | IPI | UniProtKB:Q53GI3 | Human | PMID:28514442 |
| Molecular Function | GO:0005515 | protein binding | SCAND1 | IPI | UniProtKB:Q969J2 | Human | PMID:28514442 |
| Molecular Function | GO:0005515 | protein binding | SCAND1 | IPI | UniProtKB:Q96JS3 | Human | PMID:28514442 |
| Molecular Function | GO:0005515 | protein binding | SCAND1 | IPI | UniProtKB:Q96N95-3 | Human | PMID:28514442 |
| Molecular Function | GO:0005515 | protein binding | SCAND1 | IPI | UniProtKB:Q9NX65 | Human | PMID:28514442 |
| Molecular Function | GO:0005515 | protein binding | SCAND1 | IPI | UniProtKB:Q96JS3 | Human | PMID:31515488 |
| Molecular Function | GO:0005515 | protein binding | SCAND1 | IPI | UniProtKB:A6NEM1 | Human | PMID:32296183 |
| Molecular Function | GO:0005515 | protein binding | SCAND1 | IPI | UniProtKB:A6NH52 | Human | PMID:32296183 |
| Molecular Function | GO:0005515 | protein binding | SCAND1 | IPI | UniProtKB:O14771 | Human | PMID:32296183 |
| Molecular Function | GO:0005515 | protein binding | SCAND1 | IPI | UniProtKB:O14978 | Human | PMID:32296183 |
| Molecular Function | GO:0005515 | protein binding | SCAND1 | IPI | UniProtKB:O15258 | Human | PMID:32296183 |
| Molecular Function | GO:0005515 | protein binding | SCAND1 | IPI | UniProtKB:O43309 | Human | PMID:32296183 |
| Molecular Function | GO:0005515 | protein binding | SCAND1 | IPI | UniProtKB:O43674 | Human | PMID:32296183 |
| Molecular Function | GO:0005515 | protein binding | SCAND1 | IPI | UniProtKB:P10073 | Human | PMID:32296183 |
| Molecular Function | GO:0005515 | protein binding | SCAND1 | IPI | UniProtKB:P17028 | Human | PMID:32296183 |
| Molecular Function | GO:0005515 | protein binding | SCAND1 | IPI | UniProtKB:P49910 | Human | PMID:32296183 |
| Molecular Function | GO:0005515 | protein binding | SCAND1 | IPI | UniProtKB:Q13137 | Human | PMID:32296183 |
| Molecular Function | GO:0005515 | protein binding | SCAND1 | IPI | UniProtKB:Q15654 | Human | PMID:32296183 |
| Molecular Function | GO:0005515 | protein binding | SCAND1 | IPI | UniProtKB:Q15697-2 | Human | PMID:32296183 |
| Molecular Function | GO:0005515 | protein binding | SCAND1 | IPI | UniProtKB:Q16633 | Human | PMID:32296183 |
| Molecular Function | GO:0005515 | protein binding | SCAND1 | IPI | UniProtKB:Q3KNT9 | Human | PMID:32296183 |
| Molecular Function | GO:0005515 | protein binding | SCAND1 | IPI | UniProtKB:Q3MJ62 | Human | PMID:32296183 |
| Molecular Function | GO:0005515 | protein binding | SCAND1 | IPI | UniProtKB:Q53GI3 | Human | PMID:32296183 |
| Molecular Function | GO:0005515 | protein binding | SCAND1 | IPI | UniProtKB:Q6A162 | Human | PMID:32296183 |
| Molecular Function | GO:0005515 | protein binding | SCAND1 | IPI | UniProtKB:Q6NSZ9-2 | Human | PMID:32296183 |
| Molecular Function | GO:0005515 | protein binding | SCAND1 | IPI | UniProtKB:Q6P088 | Human | PMID:32296183 |
| Molecular Function | GO:0005515 | protein binding | SCAND1 | IPI | UniProtKB:Q6P9G9 | Human | PMID:32296183 |
| Molecular Function | GO:0005515 | protein binding | SCAND1 | IPI | UniProtKB:Q6RW13-2 | Human | PMID:32296183 |
| Molecular Function | GO:0005515 | protein binding | SCAND1 | IPI | UniProtKB:Q6UWW9 | Human | PMID:32296183 |
| Molecular Function | GO:0005515 | protein binding | SCAND1 | IPI | UniProtKB:Q6ZPD8 | Human | PMID:32296183 |
| Molecular Function | GO:0005515 | protein binding | SCAND1 | IPI | UniProtKB:Q8N114-3 | Human | PMID:32296183 |
| Molecular Function | GO:0005515 | protein binding | SCAND1 | IPI | UniProtKB:Q8NF99-2 | Human | PMID:32296183 |
| Molecular Function | GO:0005515 | protein binding | SCAND1 | IPI | UniProtKB:Q8TBC5 | Human | PMID:32296183 |
| Molecular Function | GO:0005515 | protein binding | SCAND1 | IPI | UniProtKB:Q8WV19 | Human | PMID:32296183 |
| Molecular Function | GO:0005515 | protein binding | SCAND1 | IPI | UniProtKB:Q8WW34-2 | Human | PMID:32296183 |
| Molecular Function | GO:0005515 | protein binding | SCAND1 | IPI | UniProtKB:Q969G2 | Human | PMID:32296183 |
| Molecular Function | GO:0005515 | protein binding | SCAND1 | IPI | UniProtKB:Q969J2 | Human | PMID:32296183 |
| Molecular Function | GO:0005515 | protein binding | SCAND1 | IPI | UniProtKB:Q96BI3 | Human | PMID:32296183 |
| Molecular Function | GO:0005515 | protein binding | SCAND1 | IPI | UniProtKB:Q96ER9 | Human | PMID:32296183 |
| Molecular Function | GO:0005515 | protein binding | SCAND1 | IPI | UniProtKB:Q96IT1 | Human | PMID:32296183 |
| Molecular Function | GO:0005515 | protein binding | SCAND1 | IPI | UniProtKB:Q96JS3 | Human | PMID:32296183 |
| Molecular Function | GO:0005515 | protein binding | SCAND1 | IPI | UniProtKB:Q96N95-3 | Human | PMID:32296183 |
| Molecular Function | GO:0005515 | protein binding | SCAND1 | IPI | UniProtKB:Q9BRR0 | Human | PMID:32296183 |
| Molecular Function | GO:0005515 | protein binding | SCAND1 | IPI | UniProtKB:Q9BYT1 | Human | PMID:32296183 |
| Molecular Function | GO:0005515 | protein binding | SCAND1 | IPI | UniProtKB:Q9H4T2 | Human | PMID:32296183 |
| Molecular Function | GO:0005515 | protein binding | SCAND1 | IPI | UniProtKB:Q9H8Y8 | Human | PMID:32296183 |
| Molecular Function | GO:0005515 | protein binding | SCAND1 | IPI | UniProtKB:Q9NRD5 | Human | PMID:32296183 |
| Molecular Function | GO:0005515 | protein binding | SCAND1 | IPI | UniProtKB:Q9NS64 | Human | PMID:32296183 |
| Molecular Function | GO:0005515 | protein binding | SCAND1 | IPI | UniProtKB:Q9NWS9-2 | Human | PMID:32296183 |
| Molecular Function | GO:0005515 | protein binding | SCAND1 | IPI | UniProtKB:Q9NXI6 | Human | PMID:32296183 |
| Molecular Function | GO:0005515 | protein binding | SCAND1 | IPI | UniProtKB:Q9P0L1-2 | Human | PMID:32296183 |
| Cellular Component | GO:0005634 | nucleus | SCAND1 | IDA | Human | GO_REF:0000054 | |
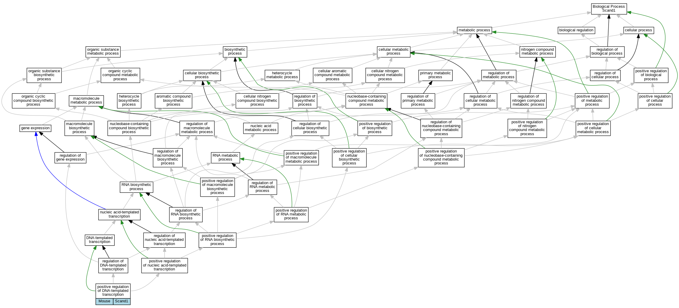
| Biological Process | GO:0045893 | positive regulation of DNA-templated transcription | Scand1 | IDA | Mouse | PMID:10393183 |
| EXP Inferred from experiment |
| IDA Inferred from direct assay |
| IEP Inferred from expression pattern |
| IGI Inferred from genetic interaction |
| IMP Inferred from mutant phenotype |
| IPI Inferred from physical interaction |
| HTP Inferred from High Throughput Experiment |
| HDA Inferred from High Throughput Direct Assay |
| HMP Inferred from High Throughput Mutant Phenotype |
| HGI Inferred from High Throughput Genetic Interaction |
| HEP Inferred from High Throughput Expression Pattern |
Mouse Genome Database (MGD), Gene Expression Database (GXD), Mouse Models of Human Cancer database (MMHCdb) (formerly Mouse Tumor Biology (MTB)), Gene Ontology (GO) |
||
|
Citing These Resources Funding Information Warranty Disclaimer, Privacy Notice, Licensing, & Copyright Send questions and comments to User Support. |
last database update 05/05/2026 MGI 6.24 |
|
|
|
||