|
Source |
Alliance of Genome Resources |



| Category | ID | Classification term | Gene | Evidence | Inferred from | Organism | Reference |
|---|---|---|---|---|---|---|---|
| Molecular Function | GO:0019899 | enzyme binding | Rcor3 | IPI | PR:Q6ZQ88 | Mouse | PMID:24843136 |
| Molecular Function | GO:0005515 | protein binding | RCOR3 | IPI | UniProtKB:P19012 | Human | PMID:16189514 |
| Molecular Function | GO:0005515 | protein binding | RCOR3 | IPI | UniProtKB:Q14687 | Human | PMID:16189514 |
| Molecular Function | GO:0005515 | protein binding | RCOR3 | IPI | UniProtKB:Q9Y2I6 | Human | PMID:16189514 |
| Molecular Function | GO:0005515 | protein binding | RCOR3 | IPI | UniProtKB:Q14687 | Human | PMID:19060904 |
| Molecular Function | GO:0005515 | protein binding | RCOR3 | IPI | UniProtKB:Q12933 | Human | PMID:21516116 |
| Molecular Function | GO:0005515 | protein binding | RCOR3 | IPI | UniProtKB:Q9UKT9 | Human | PMID:21516116 |
| Molecular Function | GO:0005515 | protein binding | RCOR3 | IPI | UniProtKB:P14373 | Human | PMID:25416956 |
| Molecular Function | GO:0005515 | protein binding | RCOR3 | IPI | UniProtKB:P19012 | Human | PMID:25416956 |
| Molecular Function | GO:0005515 | protein binding | RCOR3 | IPI | UniProtKB:P40222 | Human | PMID:25416956 |
| Molecular Function | GO:0005515 | protein binding | RCOR3 | IPI | UniProtKB:P43360 | Human | PMID:25416956 |
| Molecular Function | GO:0005515 | protein binding | RCOR3 | IPI | UniProtKB:Q01850 | Human | PMID:25416956 |
| Molecular Function | GO:0005515 | protein binding | RCOR3 | IPI | UniProtKB:Q08379 | Human | PMID:25416956 |
| Molecular Function | GO:0005515 | protein binding | RCOR3 | IPI | UniProtKB:Q12933 | Human | PMID:25416956 |
| Molecular Function | GO:0005515 | protein binding | RCOR3 | IPI | UniProtKB:Q14687 | Human | PMID:25416956 |
| Molecular Function | GO:0005515 | protein binding | RCOR3 | IPI | UniProtKB:Q15323 | Human | PMID:25416956 |
| Molecular Function | GO:0005515 | protein binding | RCOR3 | IPI | UniProtKB:Q53EZ4 | Human | PMID:25416956 |
| Molecular Function | GO:0005515 | protein binding | RCOR3 | IPI | UniProtKB:Q68D86 | Human | PMID:25416956 |
| Molecular Function | GO:0005515 | protein binding | RCOR3 | IPI | UniProtKB:Q6A162 | Human | PMID:25416956 |
| Molecular Function | GO:0005515 | protein binding | RCOR3 | IPI | UniProtKB:Q7Z6G3-2 | Human | PMID:25416956 |
| Molecular Function | GO:0005515 | protein binding | RCOR3 | IPI | UniProtKB:Q86VQ0 | Human | PMID:25416956 |
| Molecular Function | GO:0005515 | protein binding | RCOR3 | IPI | UniProtKB:Q8IWZ5 | Human | PMID:25416956 |
| Molecular Function | GO:0005515 | protein binding | RCOR3 | IPI | UniProtKB:Q8TD10 | Human | PMID:25416956 |
| Molecular Function | GO:0005515 | protein binding | RCOR3 | IPI | UniProtKB:Q9BRK4 | Human | PMID:25416956 |
| Molecular Function | GO:0005515 | protein binding | RCOR3 | IPI | UniProtKB:Q9BYV2 | Human | PMID:25416956 |
| Molecular Function | GO:0005515 | protein binding | RCOR3 | IPI | UniProtKB:Q9BZW7 | Human | PMID:25416956 |
| Molecular Function | GO:0005515 | protein binding | RCOR3 | IPI | UniProtKB:Q9GZV8 | Human | PMID:25416956 |
| Molecular Function | GO:0005515 | protein binding | RCOR3 | IPI | UniProtKB:Q9P127 | Human | PMID:25416956 |
| Molecular Function | GO:0005515 | protein binding | RCOR3 | IPI | UniProtKB:Q9UBB9 | Human | PMID:25416956 |
| Molecular Function | GO:0005515 | protein binding | RCOR3 | IPI | UniProtKB:Q9UJV3-2 | Human | PMID:25416956 |
| Molecular Function | GO:0005515 | protein binding | RCOR3 | IPI | UniProtKB:Q9UKT9 | Human | PMID:25416956 |
| Molecular Function | GO:0005515 | protein binding | RCOR3 | IPI | UniProtKB:Q9Y2I6 | Human | PMID:25416956 |
| Molecular Function | GO:0005515 | protein binding | RCOR3 | IPI | UniProtKB:Q14687 | Human | PMID:29892012 |
| Molecular Function | GO:0005515 | protein binding | RCOR3 | IPI | UniProtKB:Q14687 | Human | PMID:32814053 |
| Molecular Function | GO:0005515 | protein binding | Rcor3 | IPI | PR:P70338 | Mouse | PMID:24843136 |
| Molecular Function | GO:0005515 | protein binding | Rcor3 | IPI | PR:O70237 | Mouse | PMID:24843136 |
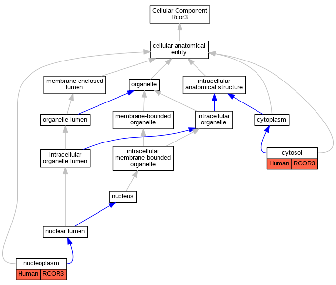
| Cellular Component | GO:0005829 | cytosol | RCOR3 | IDA | Human | GO_REF:0000052 | |
| Cellular Component | GO:0005654 | nucleoplasm | RCOR3 | IDA | Human | GO_REF:0000052 |
| EXP Inferred from experiment |
| IDA Inferred from direct assay |
| IEP Inferred from expression pattern |
| IGI Inferred from genetic interaction |
| IMP Inferred from mutant phenotype |
| IPI Inferred from physical interaction |
| HTP Inferred from High Throughput Experiment |
| HDA Inferred from High Throughput Direct Assay |
| HMP Inferred from High Throughput Mutant Phenotype |
| HGI Inferred from High Throughput Genetic Interaction |
| HEP Inferred from High Throughput Expression Pattern |
Mouse Genome Database (MGD), Gene Expression Database (GXD), Mouse Models of Human Cancer database (MMHCdb) (formerly Mouse Tumor Biology (MTB)), Gene Ontology (GO) |
||
|
Citing These Resources Funding Information Warranty Disclaimer, Privacy Notice, Licensing, & Copyright Send questions and comments to User Support. |
last database update 09/30/2025 MGI 6.24 |
|
|
|
||