|
Source |
Alliance of Genome Resources |



| Category | ID | Classification term | Gene | Evidence | Inferred from | Organism | Reference |
|---|---|---|---|---|---|---|---|
| Cellular Component | GO:0005737 | cytoplasm | RCBTB1 | IDA | Human | GO_REF:0000054 | |
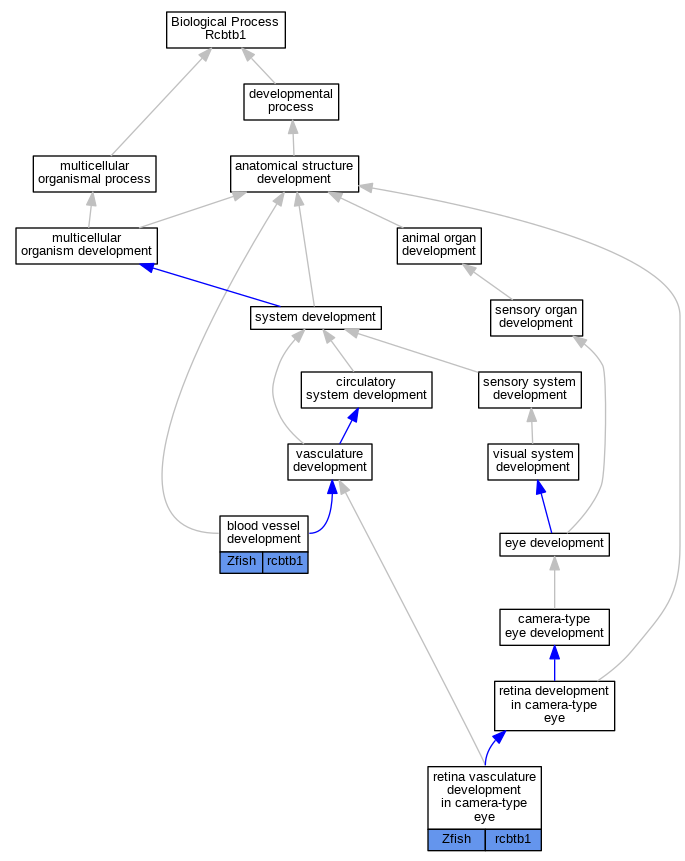
| Biological Process | GO:0001568 | blood vessel development | rcbtb1 | IMP | ZFIN:ZDB-MRPHLNO-160510-4 | Zfish | PMID:26908610 |
| Biological Process | GO:0001568 | blood vessel development | rcbtb1 | IMP | ZFIN:ZDB-CRISPR-160602-2 | Zfish | PMID:26908610 |
| Biological Process | GO:0001568 | blood vessel development | rcbtb1 | IMP | ZFIN:ZDB-MRPHLNO-160510-3 | Zfish | PMID:26908610 |
| Biological Process | GO:0001568 | blood vessel development | rcbtb1 | IMP | ZFIN:ZDB-CRISPR-160602-1 | Zfish | PMID:26908610 |
| Biological Process | GO:0061298 | retina vasculature development in camera-type eye | rcbtb1 | IGI | ZFIN:ZDB-MRPHLNO-160510-3,ZFIN:ZDB-MRPHLNO-160510-5 | Zfish | PMID:26908610 |
| EXP Inferred from experiment |
| IDA Inferred from direct assay |
| IEP Inferred from expression pattern |
| IGI Inferred from genetic interaction |
| IMP Inferred from mutant phenotype |
| IPI Inferred from physical interaction |
| HTP Inferred from High Throughput Experiment |
| HDA Inferred from High Throughput Direct Assay |
| HMP Inferred from High Throughput Mutant Phenotype |
| HGI Inferred from High Throughput Genetic Interaction |
| HEP Inferred from High Throughput Expression Pattern |
Mouse Genome Database (MGD), Gene Expression Database (GXD), Mouse Models of Human Cancer database (MMHCdb) (formerly Mouse Tumor Biology (MTB)), Gene Ontology (GO) |
||
|
Citing These Resources Funding Information Warranty Disclaimer, Privacy Notice, Licensing, & Copyright Send questions and comments to User Support. |
last database update 12/30/2025 MGI 6.24 |
|
|
|
||