|
Source |
Alliance of Genome Resources |



| Category | ID | Classification term | Gene | Evidence | Inferred from | Organism | Reference |
|---|---|---|---|---|---|---|---|
| Molecular Function | GO:0005515 | protein binding | RBMX2 | IPI | UniProtKB:Q8N5F7 | Human | PMID:22365833 |
| Molecular Function | GO:0005515 | protein binding | RBMX2 | IPI | UniProtKB:Q9BRD0 | Human | PMID:22365833 |
| Molecular Function | GO:0005515 | protein binding | RBMX2 | IPI | UniProtKB:A7MD48 | Human | PMID:32296183 |
| Molecular Function | GO:0005515 | protein binding | RBMX2 | IPI | UniProtKB:Q8N9E0 | Human | PMID:32296183 |
| Molecular Function | GO:0005515 | protein binding | RBMX2 | IPI | UniProtKB:Q9BU76 | Human | PMID:32296183 |
| Molecular Function | GO:0003723 | RNA binding | RBMX2 | HDA | Human | PMID:22658674 | |
| Cellular Component | GO:0005783 | endoplasmic reticulum | RBMX2 | IDA | Human | GO_REF:0000052 | |
| Cellular Component | GO:0031965 | nuclear membrane | RBMX2 | IDA | Human | GO_REF:0000052 | |
| Cellular Component | GO:0005730 | nucleolus | RBMX2 | IDA | Human | GO_REF:0000052 | |
| Cellular Component | GO:0005634 | nucleus | RBMX2 | IDA | Human | PMID:29360106 | |
| Cellular Component | GO:0071005 | U2-type precatalytic spliceosome | RBMX2 | IDA | Human | PMID:29360106 | |
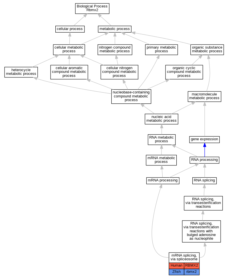
| Biological Process | GO:0000398 | mRNA splicing, via spliceosome | RBMX2 | IDA | Human | PMID:29360106 | |
| Biological Process | GO:0000398 | mRNA splicing, via spliceosome | rbmx2 | IMP | ZFIN:ZDB-GENO-190718-2 | Zfish | PMID:29969449 |
| EXP Inferred from experiment |
| IDA Inferred from direct assay |
| IEP Inferred from expression pattern |
| IGI Inferred from genetic interaction |
| IMP Inferred from mutant phenotype |
| IPI Inferred from physical interaction |
| HTP Inferred from High Throughput Experiment |
| HDA Inferred from High Throughput Direct Assay |
| HMP Inferred from High Throughput Mutant Phenotype |
| HGI Inferred from High Throughput Genetic Interaction |
| HEP Inferred from High Throughput Expression Pattern |
Mouse Genome Database (MGD), Gene Expression Database (GXD), Mouse Models of Human Cancer database (MMHCdb) (formerly Mouse Tumor Biology (MTB)), Gene Ontology (GO) |
||
|
Citing These Resources Funding Information Warranty Disclaimer, Privacy Notice, Licensing, & Copyright Send questions and comments to User Support. |
last database update 05/05/2026 MGI 6.24 |
|
|
|
||