|
Source |
Alliance of Genome Resources |



| Category | ID | Classification term | Gene | Evidence | Inferred from | Organism | Reference |
|---|---|---|---|---|---|---|---|
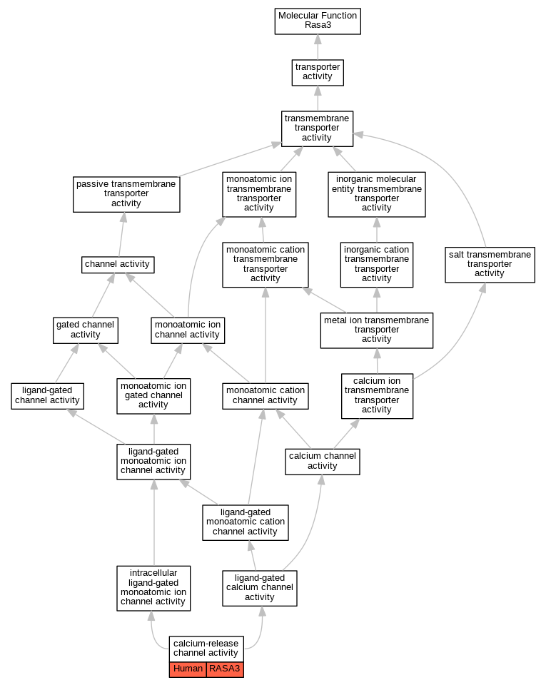
| Molecular Function | GO:0015278 | calcium-release channel activity | RASA3 | IDA | Human | PMID:10828023 | |
| Cellular Component | GO:0009898 | cytoplasmic side of plasma membrane | RASA3 | IDA | Human | PMID:10828023 | |
| Biological Process | GO:0072554 | blood vessel lumenization | rasa3 | IMP | ZFIN:ZDB-MRPHLNO-180626-1 | Zfish | PMID:29381707 |
| Biological Process | GO:0034605 | cellular response to heat | Rasa3 | IDA | Rat | PMID:7500386|RGD:10047323 | |
| Biological Process | GO:0043363 | nucleate erythrocyte differentiation | rasa3 | IMP | ZFIN:ZDB-MRPHLNO-120810-4 | Zfish | PMID:22773809 |
| Biological Process | GO:0043363 | nucleate erythrocyte differentiation | rasa3 | IMP | ZFIN:ZDB-MRPHLNO-120810-4,ZFIN:ZDB-MRPHLNO-120810-5 | Zfish | PMID:22773809 |
| Biological Process | GO:0043363 | nucleate erythrocyte differentiation | rasa3 | IMP | ZFIN:ZDB-MRPHLNO-120810-5 | Zfish | PMID:22773809 |
| Biological Process | GO:0002574 | thrombocyte differentiation | rasa3 | IMP | ZFIN:ZDB-MRPHLNO-120810-5 | Zfish | PMID:22773809 |
| Biological Process | GO:0002574 | thrombocyte differentiation | rasa3 | IMP | ZFIN:ZDB-MRPHLNO-120810-4 | Zfish | PMID:22773809 |
| Biological Process | GO:0002574 | thrombocyte differentiation | rasa3 | IMP | ZFIN:ZDB-MRPHLNO-120810-4,ZFIN:ZDB-MRPHLNO-120810-5 | Zfish | PMID:22773809 |
| EXP Inferred from experiment |
| IDA Inferred from direct assay |
| IEP Inferred from expression pattern |
| IGI Inferred from genetic interaction |
| IMP Inferred from mutant phenotype |
| IPI Inferred from physical interaction |
| HTP Inferred from High Throughput Experiment |
| HDA Inferred from High Throughput Direct Assay |
| HMP Inferred from High Throughput Mutant Phenotype |
| HGI Inferred from High Throughput Genetic Interaction |
| HEP Inferred from High Throughput Expression Pattern |
Mouse Genome Database (MGD), Gene Expression Database (GXD), Mouse Models of Human Cancer database (MMHCdb) (formerly Mouse Tumor Biology (MTB)), Gene Ontology (GO) |
||
|
Citing These Resources Funding Information Warranty Disclaimer, Privacy Notice, Licensing, & Copyright Send questions and comments to User Support. |
last database update 12/30/2025 MGI 6.24 |
|
|
|
||