|
Source |
Alliance of Genome Resources |



| Category | ID | Classification term | Gene | Evidence | Inferred from | Organism | Reference |
|---|---|---|---|---|---|---|---|
| Molecular Function | GO:0046703 | natural killer cell lectin-like receptor binding | RAET1G | IPI | UniProtKB:P26718 | Human | PMID:15240696 |
| Molecular Function | GO:0046703 | natural killer cell lectin-like receptor binding | Raet1a | IDA | Mouse | MGI:MGI:1860373|PMID:10894171 | |
| Molecular Function | GO:0005515 | protein binding | RAET1L | IPI | UniProtKB:P26718 | Human | PMID:19658097 |
| Molecular Function | GO:0005515 | protein binding | RAET1L | IPI | UniProtKB:P26718 | Human | PMID:28559451 |
| Molecular Function | GO:0005515 | protein binding | RAET1L | IPI | UniProtKB:Q96EC8 | Human | PMID:32296183 |
| Molecular Function | GO:0005515 | protein binding | RAET1L | IPI | UniProtKB:Q9GZY8-5 | Human | PMID:32296183 |
| Molecular Function | GO:0005515 | protein binding | RAET1G | IPI | UniProtKB:P26718 | Human | PMID:15240696 |
| Molecular Function | GO:0005515 | protein binding | RAET1G | IPI | UniProtKB:O54709 | Human | PMID:18544572 |
| Molecular Function | GO:0005515 | protein binding | RAET1G | IPI | UniProtKB:P26718 | Human | PMID:19424970 |
| Molecular Function | GO:0005515 | protein binding | RAET1G | IPI | UniProtKB:P26718 | Human | PMID:19658097 |
| Cellular Component | GO:0043231 | intracellular membrane-bounded organelle | RAET1L | IDA | Human | GO_REF:0000052 | |
| Cellular Component | GO:0043231 | intracellular membrane-bounded organelle | RAET1G | IDA | Human | GO_REF:0000052 | |
| Cellular Component | GO:0005886 | plasma membrane | RAET1L | IDA | Human | GO_REF:0000052 | |
| Cellular Component | GO:0005886 | plasma membrane | RAET1G | IDA | Human | GO_REF:0000052 | |
| Cellular Component | GO:0005886 | plasma membrane | Raet1a | IDA | Mouse | MGI:MGI:1860373|PMID:10894171 | |
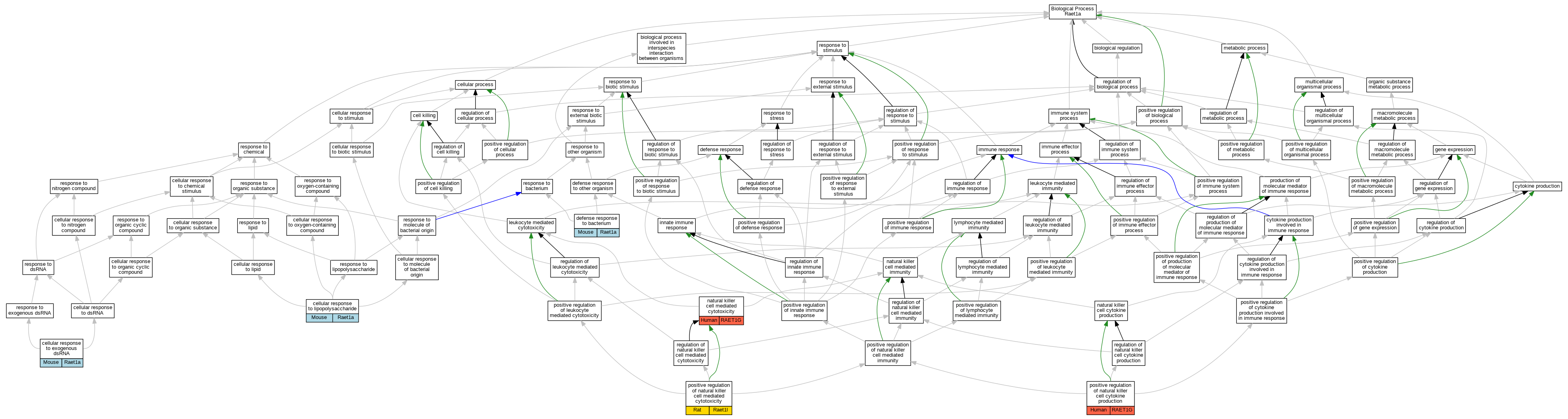
| Biological Process | GO:0071360 | cellular response to exogenous dsRNA | Raet1a | IDA | Mouse | PMID:14764662 | |
| Biological Process | GO:0071222 | cellular response to lipopolysaccharide | Raet1a | IDA | Mouse | PMID:14764662 | |
| Biological Process | GO:0042742 | defense response to bacterium | Raet1a | IDA | Mouse | PMID:14764662 | |
| Biological Process | GO:0042267 | natural killer cell mediated cytotoxicity | RAET1G | IDA | Human | PMID:15240696 | |
| Biological Process | GO:0002729 | positive regulation of natural killer cell cytokine production | RAET1G | IDA | Human | PMID:18544572 | |
| Biological Process | GO:0045954 | positive regulation of natural killer cell mediated cytotoxicity | Raet1l | IDA | Rat | PMID:20306467|RGD:9685184 |
| EXP Inferred from experiment |
| IDA Inferred from direct assay |
| IEP Inferred from expression pattern |
| IGI Inferred from genetic interaction |
| IMP Inferred from mutant phenotype |
| IPI Inferred from physical interaction |
| HTP Inferred from High Throughput Experiment |
| HDA Inferred from High Throughput Direct Assay |
| HMP Inferred from High Throughput Mutant Phenotype |
| HGI Inferred from High Throughput Genetic Interaction |
| HEP Inferred from High Throughput Expression Pattern |
Mouse Genome Database (MGD), Gene Expression Database (GXD), Mouse Models of Human Cancer database (MMHCdb) (formerly Mouse Tumor Biology (MTB)), Gene Ontology (GO) |
||
|
Citing These Resources Funding Information Warranty Disclaimer, Privacy Notice, Licensing, & Copyright Send questions and comments to User Support. |
last database update 09/30/2025 MGI 6.24 |
|
|
|
||