|
Source |
Alliance of Genome Resources |



| Category | ID | Classification term | Gene | Evidence | Inferred from | Organism | Reference |
|---|---|---|---|---|---|---|---|
| Molecular Function | GO:0019003 | GDP binding | RAB17 | IDA | Human | PMID:20937701 | |
| Molecular Function | GO:0003924 | GTPase activity | RAB17 | IDA | Human | PMID:17646400 | |
| Molecular Function | GO:0005515 | protein binding | RAB17 | IPI | UniProtKB:Q9P0N9 | Human | PMID:17646400 |
| Molecular Function | GO:0005515 | protein binding | RAB17 | IPI | UniProtKB:P43355 | Human | PMID:25416956 |
| Molecular Function | GO:0005515 | protein binding | RAB17 | IPI | UniProtKB:Q8IZU0 | Human | PMID:25416956 |
| Molecular Function | GO:0005515 | protein binding | RAB17 | IPI | UniProtKB:Q9H6J7 | Human | PMID:25416956 |
| Molecular Function | GO:0005515 | protein binding | RAB17 | IPI | UniProtKB:Q53S33 | Human | PMID:32296183 |
| Molecular Function | GO:0005515 | protein binding | Rab17 | IPI | PR:Q9R0M3 | Mouse | PMID:19368996 |
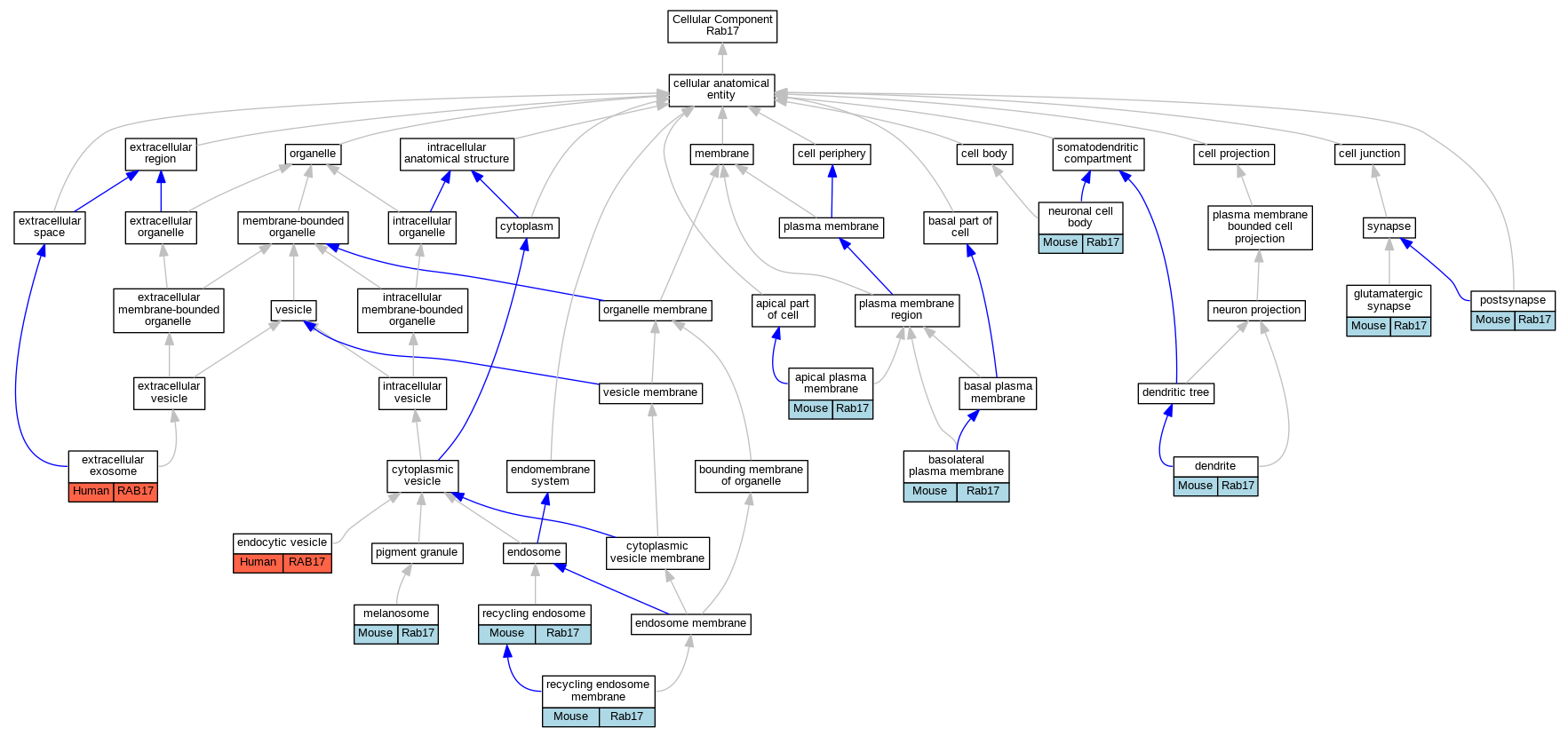
| Cellular Component | GO:0016324 | apical plasma membrane | Rab17 | IDA | Mouse | MGI:MGI:71899|PMID:8486736 | |
| Cellular Component | GO:0016323 | basolateral plasma membrane | Rab17 | IDA | Mouse | MGI:MGI:71899|PMID:8486736 | |
| Cellular Component | GO:0030425 | dendrite | Rab17 | IDA | Mouse | MGI:MGI:5487509|PMID:22291024 | |
| Cellular Component | GO:0030139 | endocytic vesicle | RAB17 | IDA | Human | PMID:17646400 | |
| Cellular Component | GO:0070062 | extracellular exosome | RAB17 | HDA | Human | PMID:19056867 | |
| Cellular Component | GO:0098978 | glutamatergic synapse | Rab17 | IDA | Mouse | PMID:24895134 | |
| Cellular Component | GO:0098978 | glutamatergic synapse | Rab17 | IMP | Mouse | PMID:24895134 | |
| Cellular Component | GO:0042470 | melanosome | Rab17 | IDA | Mouse | MGI:MGI:5487521|PMID:21291502 | |
| Cellular Component | GO:0043025 | neuronal cell body | Rab17 | IDA | Mouse | MGI:MGI:5487509|PMID:22291024 | |
| Cellular Component | GO:0098794 | postsynapse | Rab17 | IMP | Mouse | PMID:24895134 | |
| Cellular Component | GO:0098794 | postsynapse | Rab17 | IDA | Mouse | PMID:24895134 | |
| Cellular Component | GO:0055037 | recycling endosome | Rab17 | IDA | Mouse | MGI:MGI:5487509|PMID:22291024 | |
| Cellular Component | GO:0055037 | recycling endosome | Rab17 | IDA | Mouse | MGI:MGI:5487521|PMID:21291502 | |
| Cellular Component | GO:0055037 | recycling endosome | Rab17 | IDA | Mouse | MGI:MGI:5486576|PMID:9490718 | |
| Cellular Component | GO:0055038 | recycling endosome membrane | Rab17 | IDA | Mouse | MGI:MGI:1266871|PMID:9624171 | |
| Biological Process | GO:0060271 | cilium assembly | RAB17 | IMP | Human | PMID:17646400 | |
| Biological Process | GO:0032456 | endocytic recycling | Rab17 | IMP | Mouse | MGI:MGI:5486576|PMID:9490718 | |
| Biological Process | GO:0032401 | establishment of melanosome localization | Rab17 | IMP | Mouse | MGI:MGI:5487521|PMID:21291502 | |
| Biological Process | GO:0046847 | filopodium assembly | Rab17 | IMP | Mouse | MGI:MGI:5487521|PMID:21291502 | |
| Biological Process | GO:0002415 | immunoglobulin transcytosis in epithelial cells mediated by polymeric immunoglobulin receptor | Rab17 | IMP | Mouse | MGI:MGI:1266871|PMID:9624171 | |
| Biological Process | GO:0032402 | melanosome transport | Rab17 | IMP | Mouse | MGI:MGI:5487521|PMID:21291502 | |
| Biological Process | GO:0050773 | regulation of dendrite development | Rab17 | IMP | Mouse | MGI:MGI:5487509|PMID:22291024 | |
| Biological Process | GO:0051489 | regulation of filopodium assembly | Rab17 | IMP | Mouse | MGI:MGI:5487509|PMID:22291024 | |
| Biological Process | GO:0051963 | regulation of synapse assembly | Rab17 | IMP | Mouse | MGI:MGI:5487509|PMID:22291024 | |
| Biological Process | GO:0045056 | transcytosis | Rab17 | IMP | Mouse | MGI:MGI:5486576|PMID:9490718 |
| EXP Inferred from experiment |
| IDA Inferred from direct assay |
| IEP Inferred from expression pattern |
| IGI Inferred from genetic interaction |
| IMP Inferred from mutant phenotype |
| IPI Inferred from physical interaction |
| HTP Inferred from High Throughput Experiment |
| HDA Inferred from High Throughput Direct Assay |
| HMP Inferred from High Throughput Mutant Phenotype |
| HGI Inferred from High Throughput Genetic Interaction |
| HEP Inferred from High Throughput Expression Pattern |
Mouse Genome Database (MGD), Gene Expression Database (GXD), Mouse Models of Human Cancer database (MMHCdb) (formerly Mouse Tumor Biology (MTB)), Gene Ontology (GO) |
||
|
Citing These Resources Funding Information Warranty Disclaimer, Privacy Notice, Licensing, & Copyright Send questions and comments to User Support. |
last database update 12/30/2025 MGI 6.24 |
|
|
|
||