|
Source |
Alliance of Genome Resources |



| Category | ID | Classification term | Gene | Evidence | Inferred from | Organism | Reference |
|---|---|---|---|---|---|---|---|
| Molecular Function | GO:0003723 | RNA binding | PWP2 | HDA | Human | PMID:22658674 | |
| Molecular Function | GO:0003723 | RNA binding | PWP2 | HDA | Human | PMID:22681889 | |
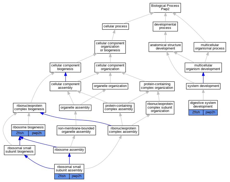
| Biological Process | GO:0055123 | digestive system development | pwp2h | IMP | ZFIN:ZDB-GENO-110620-2 | Zfish | PMID:23408911 |
| Biological Process | GO:0055123 | digestive system development | pwp2h | IMP | ZFIN:ZDB-GENO-110620-3 | Zfish | PMID:23408911 |
| Biological Process | GO:0000028 | ribosomal small subunit assembly | pwp2h | IMP | ZFIN:ZDB-GENO-110620-2 | Zfish | PMID:23408911 |
| Biological Process | GO:0042254 | ribosome biogenesis | pwp2h | IMP | ZFIN:ZDB-GENO-110620-2 | Zfish | PMID:23408911 |
| EXP Inferred from experiment |
| IDA Inferred from direct assay |
| IEP Inferred from expression pattern |
| IGI Inferred from genetic interaction |
| IMP Inferred from mutant phenotype |
| IPI Inferred from physical interaction |
| HTP Inferred from High Throughput Experiment |
| HDA Inferred from High Throughput Direct Assay |
| HMP Inferred from High Throughput Mutant Phenotype |
| HGI Inferred from High Throughput Genetic Interaction |
| HEP Inferred from High Throughput Expression Pattern |
Mouse Genome Database (MGD), Gene Expression Database (GXD), Mouse Models of Human Cancer database (MMHCdb) (formerly Mouse Tumor Biology (MTB)), Gene Ontology (GO) |
||
|
Citing These Resources Funding Information Warranty Disclaimer, Privacy Notice, Licensing, & Copyright Send questions and comments to User Support. |
last database update 04/07/2026 MGI 6.24 |
|
|
|
||