|
Source |
Alliance of Genome Resources |



| Category | ID | Classification term | Gene | Evidence | Inferred from | Organism | Reference |
|---|---|---|---|---|---|---|---|
| Molecular Function | GO:0002039 | p53 binding | PTTG1IP | IPI | UniProtKB:P04637 | Human | PMID:24506068 |
| Molecular Function | GO:0005515 | protein binding | PTTG1IP | IPI | UniProtKB:Q5T700 | Human | PMID:25416956 |
| Molecular Function | GO:0005515 | protein binding | PTTG1IP | IPI | UniProtKB:Q9BXN2 | Human | PMID:25416956 |
| Molecular Function | GO:0005515 | protein binding | PTTG1IP | IPI | UniProtKB:A1A5C7-2 | Human | PMID:32296183 |
| Molecular Function | GO:0005515 | protein binding | PTTG1IP | IPI | UniProtKB:O15393-2 | Human | PMID:32296183 |
| Molecular Function | GO:0005515 | protein binding | PTTG1IP | IPI | UniProtKB:O43557 | Human | PMID:32296183 |
| Molecular Function | GO:0005515 | protein binding | PTTG1IP | IPI | UniProtKB:O75787 | Human | PMID:32296183 |
| Molecular Function | GO:0005515 | protein binding | PTTG1IP | IPI | UniProtKB:Q16585 | Human | PMID:32296183 |
| Molecular Function | GO:0005515 | protein binding | PTTG1IP | IPI | UniProtKB:Q86WK6 | Human | PMID:32296183 |
| Molecular Function | GO:0005515 | protein binding | PTTG1IP | IPI | UniProtKB:Q9BVX2 | Human | PMID:32296183 |
| Molecular Function | GO:0005515 | protein binding | PTTG1IP | IPI | UniProtKB:Q9BXN2-6 | Human | PMID:32296183 |
| Molecular Function | GO:0005515 | protein binding | PTTG1IP | IPI | UniProtKB:P02489 | Human | PMID:32814053 |
| Molecular Function | GO:0005515 | protein binding | PTTG1IP | IPI | UniProtKB:P23219 | Human | PMID:32814053 |
| Molecular Function | GO:0005515 | protein binding | PTTG1IP | IPI | UniProtKB:Q86V38 | Human | PMID:32814053 |
| Molecular Function | GO:0005515 | protein binding | PTTG1IP | IPI | UniProtKB:Q92876 | Human | PMID:32814053 |
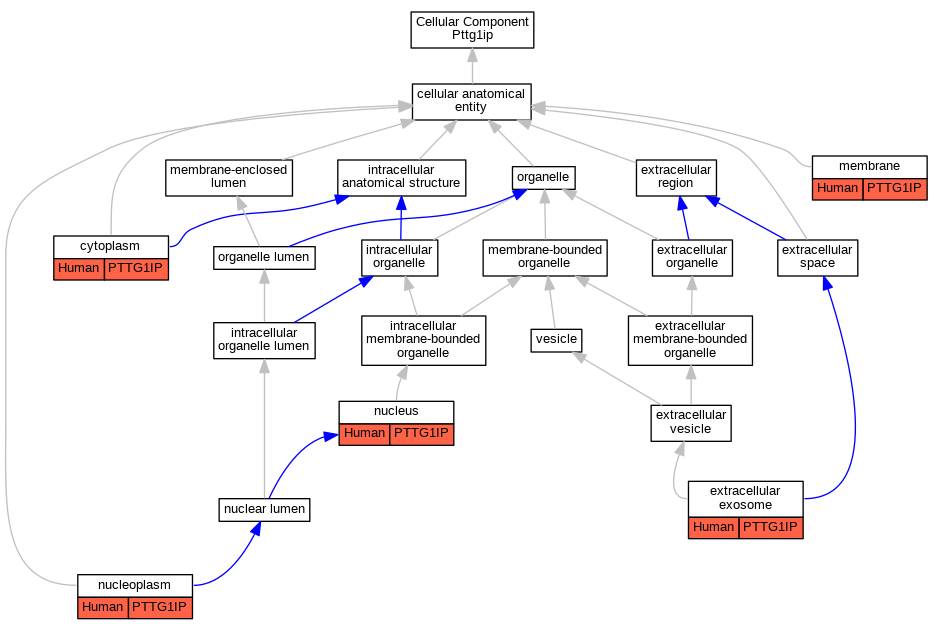
| Cellular Component | GO:0005737 | cytoplasm | PTTG1IP | IDA | Human | PMID:10781616 | |
| Cellular Component | GO:0070062 | extracellular exosome | PTTG1IP | HDA | Human | PMID:19056867 | |
| Cellular Component | GO:0070062 | extracellular exosome | PTTG1IP | HDA | Human | PMID:23533145 | |
| Cellular Component | GO:0016020 | membrane | PTTG1IP | HDA | Human | PMID:19946888 | |
| Cellular Component | GO:0005654 | nucleoplasm | PTTG1IP | IDA | Human | GO_REF:0000052 | |
| Cellular Component | GO:0005634 | nucleus | PTTG1IP | IDA | Human | PMID:10781616 | |
| Biological Process | GO:0030097 | hemopoiesis | pttg1ipb | IMP | ZFIN:ZDB-MRPHLNO-110607-7 | Zfish | PMID:21571218 |
| Biological Process | GO:0043518 | negative regulation of DNA damage response, signal transduction by p53 class mediator | PTTG1IP | IMP | Human | PMID:24506068 | |
| Biological Process | GO:1902254 | negative regulation of intrinsic apoptotic signaling pathway by p53 class mediator | PTTG1IP | IMP | Human | PMID:24506068 | |
| Biological Process | GO:0031398 | positive regulation of protein ubiquitination | PTTG1IP | IDA | Human | PMID:24506068 | |
| Biological Process | GO:0006606 | protein import into nucleus | PTTG1IP | IDA | Human | PMID:10781616 |
| EXP Inferred from experiment |
| IDA Inferred from direct assay |
| IEP Inferred from expression pattern |
| IGI Inferred from genetic interaction |
| IMP Inferred from mutant phenotype |
| IPI Inferred from physical interaction |
| HTP Inferred from High Throughput Experiment |
| HDA Inferred from High Throughput Direct Assay |
| HMP Inferred from High Throughput Mutant Phenotype |
| HGI Inferred from High Throughput Genetic Interaction |
| HEP Inferred from High Throughput Expression Pattern |
Mouse Genome Database (MGD), Gene Expression Database (GXD), Mouse Models of Human Cancer database (MMHCdb) (formerly Mouse Tumor Biology (MTB)), Gene Ontology (GO) |
||
|
Citing These Resources Funding Information Warranty Disclaimer, Privacy Notice, Licensing, & Copyright Send questions and comments to User Support. |
last database update 09/30/2025 MGI 6.24 |
|
|
|
||