|
Source |
Alliance of Genome Resources |



| Category | ID | Classification term | Gene | Evidence | Inferred from | Organism | Reference |
|---|---|---|---|---|---|---|---|
| Molecular Function | GO:0140713 | histone chaperone activity | PRDM12 | IDA | Human | PMID:26005867 | |
| Molecular Function | GO:0140713 | histone chaperone activity | Prdm12 | IDA | Mouse | PMID:26005867 | |
| Molecular Function | GO:1990226 | histone methyltransferase binding | PRDM12 | IDA | Human | PMID:26005867 | |
| Cellular Component | GO:0005654 | nucleoplasm | PRDM12 | IDA | Human | GO_REF:0000052 | |
| Cellular Component | GO:0005634 | nucleus | PRDM12 | IDA | Human | PMID:26005867 | |
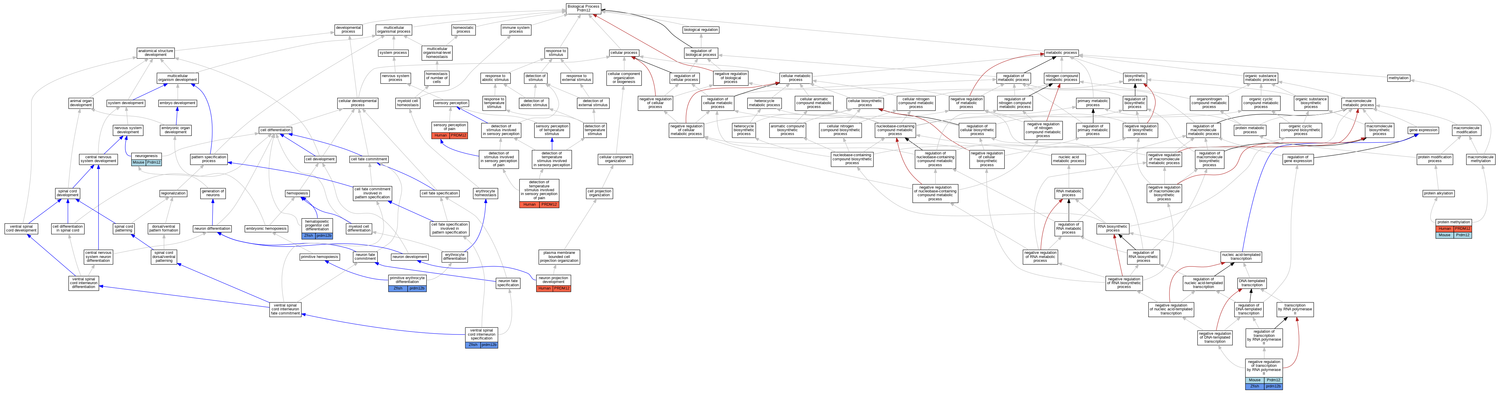
| Biological Process | GO:0050965 | detection of temperature stimulus involved in sensory perception of pain | PRDM12 | IMP | Human | PMID:26005867 | |
| Biological Process | GO:0002244 | hematopoietic progenitor cell differentiation | prdm12b | IMP | Zfish | PMID:24240475 | |
| Biological Process | GO:0000122 | negative regulation of transcription by RNA polymerase II | Prdm12 | IDA | Mouse | MGI:MGI:5881892|PMID:26443638 | |
| Biological Process | GO:0000122 | negative regulation of transcription by RNA polymerase II | prdm12b | IDA | Zfish | PMID:30813944 | |
| Biological Process | GO:0022008 | neurogenesis | Prdm12 | IDA | Mouse | PMID:19050759 | |
| Biological Process | GO:0031175 | neuron projection development | PRDM12 | IMP | Human | PMID:26005867 | |
| Biological Process | GO:0060319 | primitive erythrocyte differentiation | prdm12b | IMP | Zfish | PMID:24240475 | |
| Biological Process | GO:0006479 | protein methylation | PRDM12 | IDA | Human | PMID:26005867 | |
| Biological Process | GO:0006479 | protein methylation | Prdm12 | IDA | Mouse | PMID:26005867 | |
| Biological Process | GO:0019233 | sensory perception of pain | PRDM12 | IMP | Human | PMID:26005867 | |
| Biological Process | GO:0021521 | ventral spinal cord interneuron specification | prdm12b | IMP | ZFIN:ZDB-MRPHLNO-140710-5 | Zfish | PMID:24631215 |
| EXP Inferred from experiment |
| IDA Inferred from direct assay |
| IEP Inferred from expression pattern |
| IGI Inferred from genetic interaction |
| IMP Inferred from mutant phenotype |
| IPI Inferred from physical interaction |
| HTP Inferred from High Throughput Experiment |
| HDA Inferred from High Throughput Direct Assay |
| HMP Inferred from High Throughput Mutant Phenotype |
| HGI Inferred from High Throughput Genetic Interaction |
| HEP Inferred from High Throughput Expression Pattern |
Mouse Genome Database (MGD), Gene Expression Database (GXD), Mouse Models of Human Cancer database (MMHCdb) (formerly Mouse Tumor Biology (MTB)), Gene Ontology (GO) |
||
|
Citing These Resources Funding Information Warranty Disclaimer, Privacy Notice, Licensing, & Copyright Send questions and comments to User Support. |
last database update 04/14/2026 MGI 6.24 |
|
|
|
||