About   Help   FAQ
Comparative GO Graph (mouse, human, rat)
Source
Alliance of Genome Resources

Compare experimental GO annotations for Human-Mouse-Rat-Zebrafish orthologs to Mouse Pramel50

Graphs for Molecular Function, Cellular Component, Biological Process generated Fri Mar 10 16:36:22 2023.

Complete table of the annotations represented in this image is provided below.

Graphs display curated GO classifications for mouse, human, rat and zebrafish orthologs annotated from the biomedical literature.

Molecular Function


Cellular Component


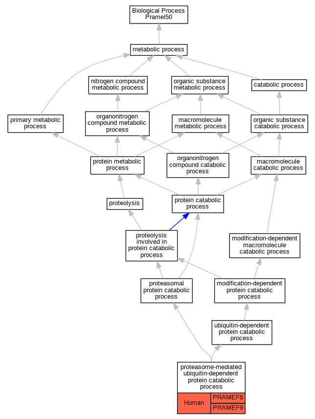
Biological Process



Full set of experimental annotations for Human-Rat-Zebrafish genes considered orthologs of Mouse in the Alliance stringent orthology set Pramel50
Category ID Classification term Gene Evidence Inferred from Organism Reference
Molecular FunctionGO:1990756ubiquitin ligase-substrate adaptor activityPRAMEF9IDAHumanPMID:26138980
Molecular FunctionGO:1990756ubiquitin ligase-substrate adaptor activityPRAMEF6IDAHumanPMID:26138980
Cellular ComponentGO:0031462Cul2-RING ubiquitin ligase complexPRAMEF9IDAHumanPMID:26138980
Cellular ComponentGO:0031462Cul2-RING ubiquitin ligase complexPRAMEF6IDAHumanPMID:26138980
Biological ProcessGO:0043161proteasome-mediated ubiquitin-dependent protein catabolic processPRAMEF9IDAHumanPMID:26138980
Biological ProcessGO:0043161proteasome-mediated ubiquitin-dependent protein catabolic processPRAMEF6IDAHumanPMID:26138980

Gene Ontology Evidence Code Abbreviations:

  EXP Inferred from experiment
  IDA Inferred from direct assay
  IEP Inferred from expression pattern
  IGI Inferred from genetic interaction
  IMP Inferred from mutant phenotype
  IPI Inferred from physical interaction
  HTP Inferred from High Throughput Experiment
  HDA Inferred from High Throughput Direct Assay
  HMP Inferred from High Throughput Mutant Phenotype
  HGI Inferred from High Throughput Genetic Interaction
  HEP Inferred from High Throughput Expression Pattern

Contributing Projects:
Mouse Genome Database (MGD), Gene Expression Database (GXD), Mouse Models of Human Cancer database (MMHCdb) (formerly Mouse Tumor Biology (MTB)), Gene Ontology (GO)
Citing These Resources
Funding Information
Warranty Disclaimer, Privacy Notice, Licensing, & Copyright
Send questions and comments to User Support.
last database update
12/30/2025
MGI 6.24
The Jackson Laboratory