|
Source |
Alliance of Genome Resources |



| Category | ID | Classification term | Gene | Evidence | Inferred from | Organism | Reference |
|---|---|---|---|---|---|---|---|
| Molecular Function | GO:0003887 | DNA-directed DNA polymerase activity | Poli | IDA | Mouse | PMID:12925679 | |
| Molecular Function | GO:0005515 | protein binding | POLI | IPI | UniProtKB:Q15038 | Human | PMID:16189514 |
| Molecular Function | GO:0005515 | protein binding | POLI | IPI | UniProtKB:P0CG48 | Human | PMID:16763556 |
| Molecular Function | GO:0005515 | protein binding | POLI | IPI | UniProtKB:Q6FI35 | Human | PMID:16763556 |
| Molecular Function | GO:0005515 | protein binding | POLI | IPI | UniProtKB:P18887 | Human | PMID:18923427 |
| Molecular Function | GO:0005515 | protein binding | POLI | IPI | UniProtKB:Q15038 | Human | PMID:19060904 |
| Molecular Function | GO:0005515 | protein binding | POLI | IPI | UniProtKB:Q9HCM9 | Human | PMID:21516116 |
| Molecular Function | GO:0005515 | protein binding | POLI | IPI | UniProtKB:Q8NCP5 | Human | PMID:25416956 |
| Molecular Function | GO:0005515 | protein binding | POLI | IPI | UniProtKB:Q8WW34 | Human | PMID:25416956 |
| Molecular Function | GO:0005515 | protein binding | POLI | IPI | UniProtKB:Q9HCM9 | Human | PMID:25416956 |
| Molecular Function | GO:0005515 | protein binding | POLI | IPI | UniProtKB:Q9Y4K3 | Human | PMID:25416956 |
| Molecular Function | GO:0005515 | protein binding | POLI | IPI | UniProtKB:Q15843 | Human | PMID:30659753 |
| Molecular Function | GO:0005515 | protein binding | POLI | IPI | UniProtKB:Q9NSC5 | Human | PMID:32296183 |
| Molecular Function | GO:0005515 | protein binding | POLI | IPI | UniProtKB:P17252 | Human | PMID:32814053 |
| Molecular Function | GO:0005515 | protein binding | POLI | IPI | UniProtKB:P61981 | Human | PMID:32814053 |
| Molecular Function | GO:0005515 | protein binding | POLI | IPI | UniProtKB:Q15047-2 | Human | PMID:32814053 |
| Molecular Function | GO:0005515 | protein binding | POLI | IPI | UniProtKB:Q8TAP4-4 | Human | PMID:32814053 |
| Molecular Function | GO:0005515 | protein binding | POLI | IPI | UniProtKB:Q92993 | Human | PMID:32814053 |
| Cellular Component | GO:0036464 | cytoplasmic ribonucleoprotein granule | POLI | IDA | Human | GO_REF:0000052 | |
| Cellular Component | GO:0016607 | nuclear speck | POLI | IDA | Human | GO_REF:0000052 | |
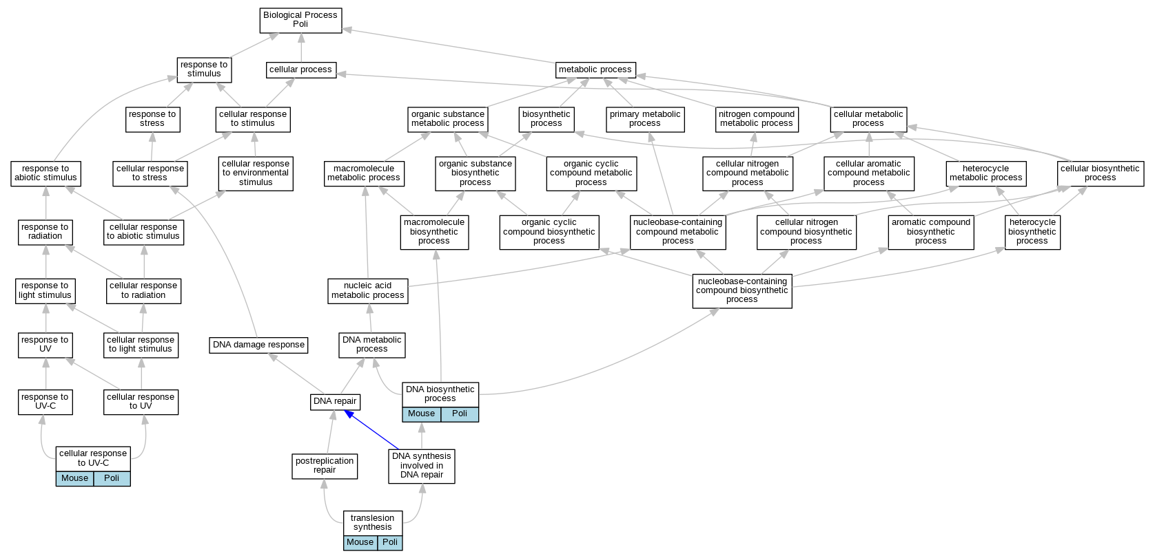
| Biological Process | GO:0071494 | cellular response to UV-C | Poli | IGI | MGI:MGI:1891457 | Mouse | PMID:17114294 |
| Biological Process | GO:0071494 | cellular response to UV-C | Poli | IMP | MGI:MGI:3055735 | Mouse | PMID:17114294 |
| Biological Process | GO:0071897 | DNA biosynthetic process | Poli | IDA | Mouse | MGI:MGI:2671627|PMID:12925679 | |
| Biological Process | GO:0019985 | translesion synthesis | Poli | IMP | MGI:MGI:3055735 | Mouse | PMID:17114294 |
| EXP Inferred from experiment |
| IDA Inferred from direct assay |
| IEP Inferred from expression pattern |
| IGI Inferred from genetic interaction |
| IMP Inferred from mutant phenotype |
| IPI Inferred from physical interaction |
| HTP Inferred from High Throughput Experiment |
| HDA Inferred from High Throughput Direct Assay |
| HMP Inferred from High Throughput Mutant Phenotype |
| HGI Inferred from High Throughput Genetic Interaction |
| HEP Inferred from High Throughput Expression Pattern |
Mouse Genome Database (MGD), Gene Expression Database (GXD), Mouse Models of Human Cancer database (MMHCdb) (formerly Mouse Tumor Biology (MTB)), Gene Ontology (GO) |
||
|
Citing These Resources Funding Information Warranty Disclaimer, Privacy Notice, Licensing, & Copyright Send questions and comments to User Support. |
last database update 12/30/2025 MGI 6.24 |
|
|
|
||