|
Source |
Alliance of Genome Resources |



| Category | ID | Classification term | Gene | Evidence | Inferred from | Organism | Reference |
|---|---|---|---|---|---|---|---|
| Molecular Function | GO:0005515 | protein binding | POC5 | IPI | UniProtKB:O15182 | Human | PMID:25416956 |
| Molecular Function | GO:0005515 | protein binding | POC5 | IPI | UniProtKB:P41208 | Human | PMID:25416956 |
| Molecular Function | GO:0005515 | protein binding | POC5 | IPI | UniProtKB:Q12798 | Human | PMID:25416956 |
| Molecular Function | GO:0005515 | protein binding | POC5 | IPI | UniProtKB:Q3B820 | Human | PMID:25416956 |
| Molecular Function | GO:0005515 | protein binding | POC5 | IPI | UniProtKB:O15182 | Human | PMID:26638075 |
| Molecular Function | GO:0005515 | protein binding | POC5 | IPI | UniProtKB:P41208 | Human | PMID:26638075 |
| Molecular Function | GO:0005515 | protein binding | POC5 | IPI | UniProtKB:Q3B820 | Human | PMID:26638075 |
| Molecular Function | GO:0005515 | protein binding | POC5 | IPI | UniProtKB:O15182 | Human | PMID:29892012 |
| Molecular Function | GO:0005515 | protein binding | POC5 | IPI | UniProtKB:P41208 | Human | PMID:29892012 |
| Molecular Function | GO:0005515 | protein binding | POC5 | IPI | UniProtKB:Q12798 | Human | PMID:29892012 |
| Molecular Function | GO:0005515 | protein binding | POC5 | IPI | UniProtKB:Q3B820 | Human | PMID:29892012 |
| Molecular Function | GO:0005515 | protein binding | POC5 | IPI | UniProtKB:P68366 | Human | PMID:30845169 |
| Molecular Function | GO:0005515 | protein binding | POC5 | IPI | UniProtKB:O15182 | Human | PMID:31515488 |
| Molecular Function | GO:0005515 | protein binding | POC5 | IPI | UniProtKB:P41208 | Human | PMID:31515488 |
| Molecular Function | GO:0005515 | protein binding | POC5 | IPI | UniProtKB:Q12798 | Human | PMID:31515488 |
| Molecular Function | GO:0005515 | protein binding | POC5 | IPI | UniProtKB:Q3B820 | Human | PMID:31515488 |
| Cellular Component | GO:0005813 | centrosome | POC5 | IDA | Human | PMID:21399614 | |
| Cellular Component | GO:0005829 | cytosol | POC5 | IDA | Human | GO_REF:0000052 | |
| Cellular Component | GO:0005654 | nucleoplasm | POC5 | IDA | Human | GO_REF:0000052 | |
| Cellular Component | GO:0032391 | photoreceptor connecting cilium | poc5 | IDA | Zfish | PMID:29272404 | |
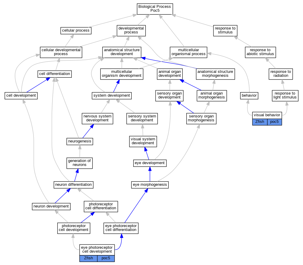
| Biological Process | GO:0042462 | eye photoreceptor cell development | poc5 | IMP | ZFIN:ZDB-MRPHLNO-180615-2 | Zfish | PMID:29272404 |
| Biological Process | GO:0042462 | eye photoreceptor cell development | poc5 | IMP | ZFIN:ZDB-MRPHLNO-180615-1 | Zfish | PMID:29272404 |
| Biological Process | GO:0007632 | visual behavior | poc5 | IMP | ZFIN:ZDB-MRPHLNO-180615-1 | Zfish | PMID:29272404 |
| Biological Process | GO:0007632 | visual behavior | poc5 | IMP | ZFIN:ZDB-MRPHLNO-180615-2 | Zfish | PMID:29272404 |
| EXP Inferred from experiment |
| IDA Inferred from direct assay |
| IEP Inferred from expression pattern |
| IGI Inferred from genetic interaction |
| IMP Inferred from mutant phenotype |
| IPI Inferred from physical interaction |
| HTP Inferred from High Throughput Experiment |
| HDA Inferred from High Throughput Direct Assay |
| HMP Inferred from High Throughput Mutant Phenotype |
| HGI Inferred from High Throughput Genetic Interaction |
| HEP Inferred from High Throughput Expression Pattern |
Mouse Genome Database (MGD), Gene Expression Database (GXD), Mouse Models of Human Cancer database (MMHCdb) (formerly Mouse Tumor Biology (MTB)), Gene Ontology (GO) |
||
|
Citing These Resources Funding Information Warranty Disclaimer, Privacy Notice, Licensing, & Copyright Send questions and comments to User Support. |
last database update 05/12/2026 MGI 6.24 |
|
|
|
||