|
Source |
Alliance of Genome Resources |



| Category | ID | Classification term | Gene | Evidence | Inferred from | Organism | Reference |
|---|---|---|---|---|---|---|---|
| Molecular Function | GO:0005515 | protein binding | PNKD | IPI | UniProtKB:P27361 | Human | PMID:25066297 |
| Molecular Function | GO:0005515 | protein binding | PNKD | IPI | UniProtKB:P43364-2 | Human | PMID:25416956 |
| Molecular Function | GO:0005515 | protein binding | PNKD | IPI | UniProtKB:Q7L273 | Human | PMID:25416956 |
| Molecular Function | GO:0005515 | protein binding | PNKD | IPI | UniProtKB:G5E962 | Human | PMID:25910212 |
| Molecular Function | GO:0005515 | protein binding | Pnkd | IPI | PR:Q99NE5 | Mouse | PMID:25730884 |
| Molecular Function | GO:0005515 | protein binding | Pnkd | IPI | PR:Q9EQZ7 | Mouse | PMID:25730884 |
| Cellular Component | GO:0016020 | membrane | PNKD | IDA | Human | PMID:22214848 | |
| Cellular Component | GO:0005739 | mitochondrion | PNKD | IDA | Human | GO_REF:0000052 | |
| Cellular Component | GO:0005739 | mitochondrion | Pnkd | HDA | Mouse | PMID:18614015 | |
| Cellular Component | GO:0099523 | presynaptic cytosol | Pnkd | IDA | Mouse | PMID:25730884 | |
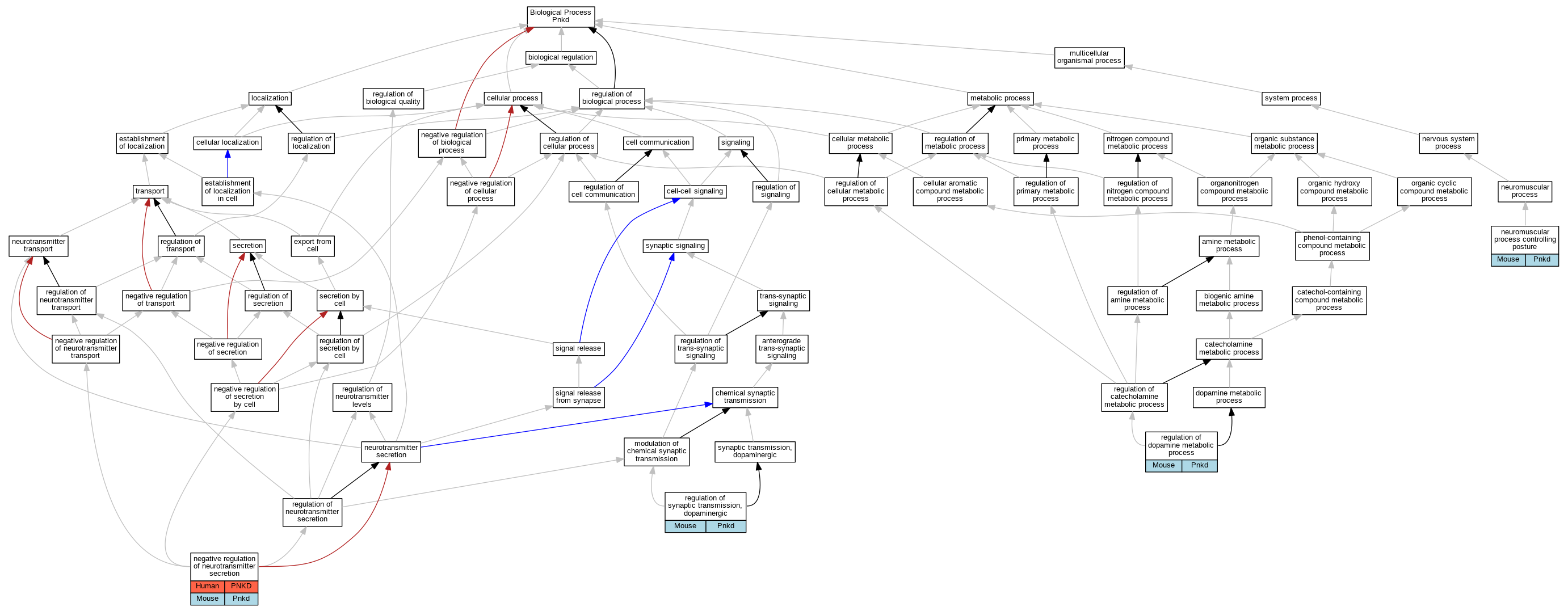
| Biological Process | GO:0046929 | negative regulation of neurotransmitter secretion | PNKD | IMP | Human | PMID:25730884 | |
| Biological Process | GO:0046929 | negative regulation of neurotransmitter secretion | Pnkd | IGI | MGI:MGI:2152971 | Mouse | PMID:25730884 |
| Biological Process | GO:0046929 | negative regulation of neurotransmitter secretion | Pnkd | IGI | MGI:MGI:2152972 | Mouse | PMID:25730884 |
| Biological Process | GO:0050884 | neuromuscular process controlling posture | Pnkd | IMP | MGI:MGI:5006973 | Mouse | PMID:22214848 |
| Biological Process | GO:0042053 | regulation of dopamine metabolic process | Pnkd | IMP | MGI:MGI:5006973 | Mouse | PMID:22214848 |
| Biological Process | GO:0032225 | regulation of synaptic transmission, dopaminergic | Pnkd | IMP | MGI:MGI:5006973 | Mouse | PMID:22214848 |
| EXP Inferred from experiment |
| IDA Inferred from direct assay |
| IEP Inferred from expression pattern |
| IGI Inferred from genetic interaction |
| IMP Inferred from mutant phenotype |
| IPI Inferred from physical interaction |
| HTP Inferred from High Throughput Experiment |
| HDA Inferred from High Throughput Direct Assay |
| HMP Inferred from High Throughput Mutant Phenotype |
| HGI Inferred from High Throughput Genetic Interaction |
| HEP Inferred from High Throughput Expression Pattern |
Mouse Genome Database (MGD), Gene Expression Database (GXD), Mouse Models of Human Cancer database (MMHCdb) (formerly Mouse Tumor Biology (MTB)), Gene Ontology (GO) |
||
|
Citing These Resources Funding Information Warranty Disclaimer, Privacy Notice, Licensing, & Copyright Send questions and comments to User Support. |
last database update 04/14/2026 MGI 6.24 |
|
|
|
||