|
Source |
Alliance of Genome Resources |



| Category | ID | Classification term | Gene | Evidence | Inferred from | Organism | Reference |
|---|---|---|---|---|---|---|---|
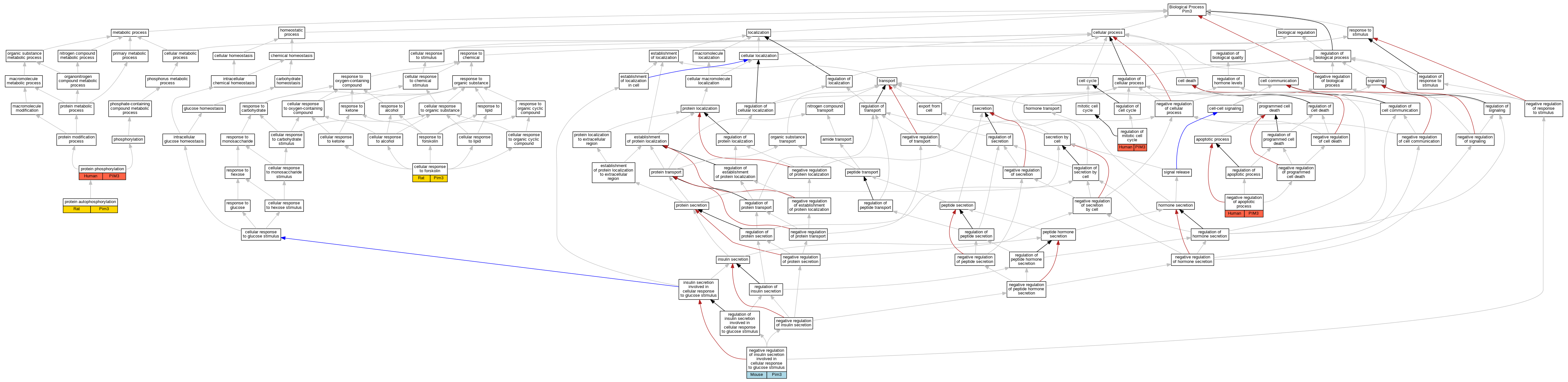
| Molecular Function | GO:0005515 | protein binding | PIM3 | IPI | UniProtKB:Q92934 | Human | PMID:17270021 |
| Molecular Function | GO:0005515 | protein binding | Pim3 | IPI | UniProtKB:Q9JLY0 | Mouse | MGI:MGI:5294526|PMID:21099329 |
| Molecular Function | GO:0004674 | protein serine/threonine kinase activity | PIM3 | IDA | Human | PMID:18593906 | |
| Molecular Function | GO:0004674 | protein serine/threonine kinase activity | Pim3 | IDA | Rat | PMID:9632723|RGD:633695 | |
| Cellular Component | GO:0005829 | cytosol | PIM3 | IDA | Human | GO_REF:0000052 | |
| Biological Process | GO:1904322 | cellular response to forskolin | Pim3 | IEP | Rat | PMID:9632723|RGD:633695 | |
| Biological Process | GO:0043066 | negative regulation of apoptotic process | PIM3 | IMP | Human | PMID:17270021 | |
| Biological Process | GO:0061179 | negative regulation of insulin secretion involved in cellular response to glucose stimulus | Pim3 | IMP | Mouse | MGI:MGI:5294526|PMID:21099329 | |
| Biological Process | GO:0046777 | protein autophosphorylation | Pim3 | IDA | Rat | PMID:9632723|RGD:633695 | |
| Biological Process | GO:0006468 | protein phosphorylation | PIM3 | IDA | Human | PMID:18593906 | |
| Biological Process | GO:0007346 | regulation of mitotic cell cycle | PIM3 | IMP | Human | PMID:17270021 |
| EXP Inferred from experiment |
| IDA Inferred from direct assay |
| IEP Inferred from expression pattern |
| IGI Inferred from genetic interaction |
| IMP Inferred from mutant phenotype |
| IPI Inferred from physical interaction |
| HTP Inferred from High Throughput Experiment |
| HDA Inferred from High Throughput Direct Assay |
| HMP Inferred from High Throughput Mutant Phenotype |
| HGI Inferred from High Throughput Genetic Interaction |
| HEP Inferred from High Throughput Expression Pattern |
Mouse Genome Database (MGD), Gene Expression Database (GXD), Mouse Models of Human Cancer database (MMHCdb) (formerly Mouse Tumor Biology (MTB)), Gene Ontology (GO) |
||
|
Citing These Resources Funding Information Warranty Disclaimer, Privacy Notice, Licensing, & Copyright Send questions and comments to User Support. |
last database update 12/30/2025 MGI 6.24 |
|
|
|
||