|
Source |
Alliance of Genome Resources |



| Category | ID | Classification term | Gene | Evidence | Inferred from | Organism | Reference |
|---|---|---|---|---|---|---|---|
| Molecular Function | GO:0043139 | 5'-3' DNA helicase activity | PIF1 | IDA | Human | PMID:16522649 | |
| Molecular Function | GO:0033678 | 5'-3' DNA/RNA helicase activity | PIF1 | IDA | Human | PMID:16522649 | |
| Molecular Function | GO:0005524 | ATP binding | PIF1 | IDA | Human | PMID:16522649 | |
| Molecular Function | GO:0000287 | magnesium ion binding | PIF1 | IDA | Human | PMID:16522649 | |
| Molecular Function | GO:0017116 | single-stranded DNA helicase activity | PIF1 | IDA | Human | PMID:16522649 | |
| Molecular Function | GO:0042162 | telomeric DNA binding | PIF1 | IDA | Human | PMID:16522649 | |
| Cellular Component | GO:0000781 | chromosome, telomeric region | PIF1 | IDA | Human | PMID:16522649 | |
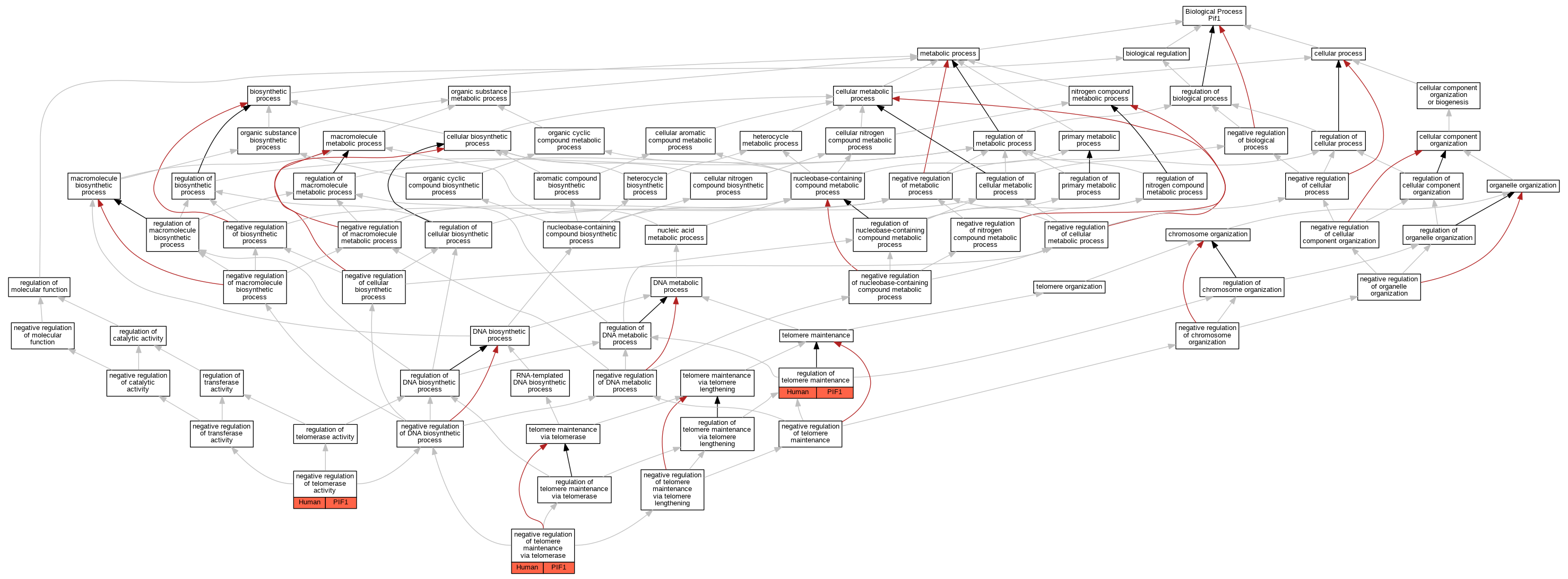
| Biological Process | GO:0051974 | negative regulation of telomerase activity | PIF1 | IDA | Human | PMID:16522649 | |
| Biological Process | GO:0032211 | negative regulation of telomere maintenance via telomerase | PIF1 | IDA | Human | PMID:23657261 | |
| Biological Process | GO:0032204 | regulation of telomere maintenance | PIF1 | IDA | Human | PMID:16522649 |
| EXP Inferred from experiment |
| IDA Inferred from direct assay |
| IEP Inferred from expression pattern |
| IGI Inferred from genetic interaction |
| IMP Inferred from mutant phenotype |
| IPI Inferred from physical interaction |
| HTP Inferred from High Throughput Experiment |
| HDA Inferred from High Throughput Direct Assay |
| HMP Inferred from High Throughput Mutant Phenotype |
| HGI Inferred from High Throughput Genetic Interaction |
| HEP Inferred from High Throughput Expression Pattern |
Mouse Genome Database (MGD), Gene Expression Database (GXD), Mouse Models of Human Cancer database (MMHCdb) (formerly Mouse Tumor Biology (MTB)), Gene Ontology (GO) |
||
|
Citing These Resources Funding Information Warranty Disclaimer, Privacy Notice, Licensing, & Copyright Send questions and comments to User Support. |
last database update 12/30/2025 MGI 6.24 |
|
|
|
||