|
Source |
Alliance of Genome Resources |



| Category | ID | Classification term | Gene | Evidence | Inferred from | Organism | Reference |
|---|---|---|---|---|---|---|---|
| Molecular Function | GO:0051117 | ATPase binding | PEX26 | IPI | UniProtKB:Q13608 | Human | PMID:16257970 |
| Molecular Function | GO:0005515 | protein binding | PEX26 | IPI | UniProtKB:P40855-1 | Human | PMID:15713480 |
| Molecular Function | GO:0005515 | protein binding | PEX26 | IPI | UniProtKB:Q9UMX1 | Human | PMID:16189514 |
| Molecular Function | GO:0005515 | protein binding | PEX26 | IPI | UniProtKB:O43933 | Human | PMID:16257970 |
| Molecular Function | GO:0005515 | protein binding | PEX26 | IPI | UniProtKB:P40855 | Human | PMID:16763195 |
| Molecular Function | GO:0005515 | protein binding | PEX26 | IPI | UniProtKB:Q13608 | Human | PMID:16854980 |
| Molecular Function | GO:0005515 | protein binding | PEX26 | IPI | UniProtKB:P40855 | Human | PMID:20531392 |
| Molecular Function | GO:0005515 | protein binding | PEX26 | IPI | UniProtKB:P40855 | Human | PMID:32296183 |
| Molecular Function | GO:0005515 | protein binding | PEX26 | IPI | UniProtKB:A0AVK6 | Human | PMID:32814053 |
| Molecular Function | GO:0005515 | protein binding | PEX26 | IPI | UniProtKB:A4FUJ8 | Human | PMID:32814053 |
| Molecular Function | GO:0005515 | protein binding | PEX26 | IPI | UniProtKB:O15392 | Human | PMID:32814053 |
| Molecular Function | GO:0005515 | protein binding | PEX26 | IPI | UniProtKB:O76041 | Human | PMID:32814053 |
| Molecular Function | GO:0005515 | protein binding | PEX26 | IPI | UniProtKB:P04637 | Human | PMID:32814053 |
| Molecular Function | GO:0005515 | protein binding | PEX26 | IPI | UniProtKB:P50221 | Human | PMID:32814053 |
| Molecular Function | GO:0005515 | protein binding | PEX26 | IPI | UniProtKB:P63010-2 | Human | PMID:32814053 |
| Molecular Function | GO:0005515 | protein binding | PEX26 | IPI | UniProtKB:Q0P5N6 | Human | PMID:32814053 |
| Molecular Function | GO:0005515 | protein binding | PEX26 | IPI | UniProtKB:Q13064 | Human | PMID:32814053 |
| Molecular Function | GO:0005515 | protein binding | PEX26 | IPI | UniProtKB:Q5JTY5 | Human | PMID:32814053 |
| Molecular Function | GO:0005515 | protein binding | PEX26 | IPI | UniProtKB:Q5JUQ0 | Human | PMID:32814053 |
| Molecular Function | GO:0005515 | protein binding | PEX26 | IPI | UniProtKB:Q6DN90-2 | Human | PMID:32814053 |
| Molecular Function | GO:0005515 | protein binding | PEX26 | IPI | UniProtKB:Q6P597 | Human | PMID:32814053 |
| Molecular Function | GO:0005515 | protein binding | PEX26 | IPI | UniProtKB:Q6PCB6 | Human | PMID:32814053 |
| Molecular Function | GO:0005515 | protein binding | PEX26 | IPI | UniProtKB:Q6PIV2 | Human | PMID:32814053 |
| Molecular Function | GO:0005515 | protein binding | PEX26 | IPI | UniProtKB:Q6UVJ0 | Human | PMID:32814053 |
| Molecular Function | GO:0005515 | protein binding | PEX26 | IPI | UniProtKB:Q6XD76 | Human | PMID:32814053 |
| Molecular Function | GO:0005515 | protein binding | PEX26 | IPI | UniProtKB:Q6ZP95 | Human | PMID:32814053 |
| Molecular Function | GO:0005515 | protein binding | PEX26 | IPI | UniProtKB:Q7Z783 | Human | PMID:32814053 |
| Molecular Function | GO:0005515 | protein binding | PEX26 | IPI | UniProtKB:Q8IUB9 | Human | PMID:32814053 |
| Molecular Function | GO:0005515 | protein binding | PEX26 | IPI | UniProtKB:Q8IUC2 | Human | PMID:32814053 |
| Molecular Function | GO:0005515 | protein binding | PEX26 | IPI | UniProtKB:Q969S8 | Human | PMID:32814053 |
| Molecular Function | GO:0005515 | protein binding | PEX26 | IPI | UniProtKB:Q96LC9 | Human | PMID:32814053 |
| Molecular Function | GO:0005515 | protein binding | PEX26 | IPI | UniProtKB:Q96NC0 | Human | PMID:32814053 |
| Molecular Function | GO:0005515 | protein binding | PEX26 | IPI | UniProtKB:Q96SI1-2 | Human | PMID:32814053 |
| Molecular Function | GO:0005515 | protein binding | PEX26 | IPI | UniProtKB:Q99471 | Human | PMID:32814053 |
| Molecular Function | GO:0005515 | protein binding | PEX26 | IPI | UniProtKB:Q9BUW7 | Human | PMID:32814053 |
| Molecular Function | GO:0005515 | protein binding | PEX26 | IPI | UniProtKB:Q9GZS3 | Human | PMID:32814053 |
| Molecular Function | GO:0005515 | protein binding | PEX26 | IPI | UniProtKB:Q9H2C1 | Human | PMID:32814053 |
| Molecular Function | GO:0005515 | protein binding | PEX26 | IPI | UniProtKB:Q9UER7 | Human | PMID:32814053 |
| Molecular Function | GO:0005515 | protein binding | PEX26 | IPI | UniProtKB:Q9ULX5 | Human | PMID:32814053 |
| Molecular Function | GO:0005515 | protein binding | PEX26 | IPI | UniProtKB:Q9UNS2 | Human | PMID:32814053 |
| Molecular Function | GO:0005515 | protein binding | PEX26 | IPI | UniProtKB:Q9UQB8-3 | Human | PMID:32814053 |
| Molecular Function | GO:0005515 | protein binding | PEX26 | IPI | UniProtKB:Q9Y3D2 | Human | PMID:32814053 |
| Molecular Function | GO:0044877 | protein-containing complex binding | PEX26 | IDA | Human | PMID:16854980 | |
| Molecular Function | GO:0043495 | protein-membrane adaptor activity | PEX26 | IDA | Human | PMID:12717447 | |
| Molecular Function | GO:0043495 | protein-membrane adaptor activity | PEX26 | IDA | Human | PMID:16257970 | |
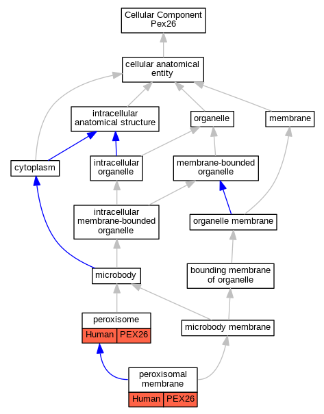
| Cellular Component | GO:0005778 | peroxisomal membrane | PEX26 | IDA | Human | PMID:12717447 | |
| Cellular Component | GO:0005777 | peroxisome | PEX26 | IDA | Human | PMID:15858711 | |
| Cellular Component | GO:0005777 | peroxisome | PEX26 | IDA | Human | PMID:16257970 | |
| Cellular Component | GO:0005777 | peroxisome | PEX26 | IDA | Human | PMID:16763195 | |
| Biological Process | GO:0016558 | protein import into peroxisome matrix | PEX26 | IDA | Human | PMID:12717447 | |
| Biological Process | GO:0016558 | protein import into peroxisome matrix | PEX26 | IMP | Human | PMID:15858711 | |
| Biological Process | GO:0016558 | protein import into peroxisome matrix | PEX26 | IDA | Human | PMID:16257970 | |
| Biological Process | GO:0022615 | protein to membrane docking | PEX26 | IDA | Human | PMID:12717447 |
| EXP Inferred from experiment |
| IDA Inferred from direct assay |
| IEP Inferred from expression pattern |
| IGI Inferred from genetic interaction |
| IMP Inferred from mutant phenotype |
| IPI Inferred from physical interaction |
| HTP Inferred from High Throughput Experiment |
| HDA Inferred from High Throughput Direct Assay |
| HMP Inferred from High Throughput Mutant Phenotype |
| HGI Inferred from High Throughput Genetic Interaction |
| HEP Inferred from High Throughput Expression Pattern |
Mouse Genome Database (MGD), Gene Expression Database (GXD), Mouse Models of Human Cancer database (MMHCdb) (formerly Mouse Tumor Biology (MTB)), Gene Ontology (GO) |
||
|
Citing These Resources Funding Information Warranty Disclaimer, Privacy Notice, Licensing, & Copyright Send questions and comments to User Support. |
last database update 12/30/2025 MGI 6.24 |
|
|
|
||