|
Source |
Alliance of Genome Resources |



| Category | ID | Classification term | Gene | Evidence | Inferred from | Organism | Reference |
|---|---|---|---|---|---|---|---|
| Molecular Function | GO:0031628 | opioid receptor binding | pdyn | IPI | RefSeq:NP_997920 | Zfish | PMID:17069980 |
| Molecular Function | GO:0031628 | opioid receptor binding | pdyn | IPI | RefSeq:NP_571333 | Zfish | PMID:17069980 |
| Molecular Function | GO:0031628 | opioid receptor binding | pdyn | IPI | RefSeq:NP_571782 | Zfish | PMID:17069980 |
| Molecular Function | GO:0031628 | opioid receptor binding | pdyn | IPI | RefSeq:NP_878306 | Zfish | PMID:17069980 |
| Molecular Function | GO:0005515 | protein binding | Pdyn | IPI | RGD:2272 | Rat | PMID:17064765|RGD:1625193 |
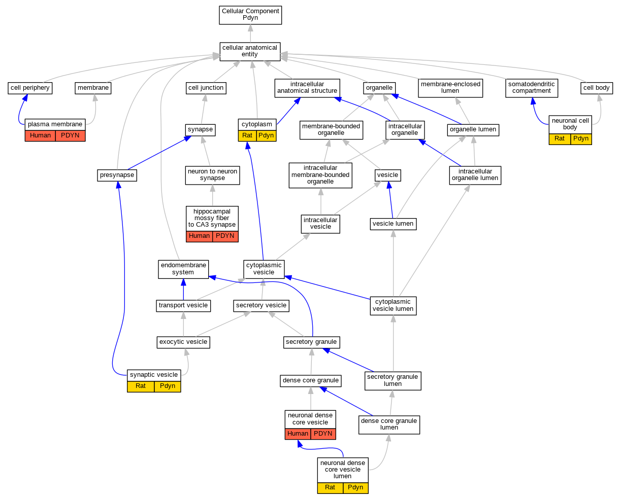
| Cellular Component | GO:0005737 | cytoplasm | Pdyn | IDA | Rat | PMID:16924480|RGD:9834947 | |
| Cellular Component | GO:0098686 | hippocampal mossy fiber to CA3 synapse | PDYN | IDA | Human | PMID:10098940 | |
| Cellular Component | GO:0043025 | neuronal cell body | Pdyn | IDA | Rat | PMID:16924480|RGD:9834947 | |
| Cellular Component | GO:0098992 | neuronal dense core vesicle | PDYN | IDA | Human | PMID:10098940 | |
| Cellular Component | GO:0099013 | neuronal dense core vesicle lumen | Pdyn | IDA | Rat | PMID:7911809|RGD:13702229 | |
| Cellular Component | GO:0005886 | plasma membrane | PDYN | IDA | Human | PMID:9047294 | |
| Cellular Component | GO:0008021 | synaptic vesicle | Pdyn | IDA | Rat | PMID:7911809|RGD:13702229 |
| EXP Inferred from experiment |
| IDA Inferred from direct assay |
| IEP Inferred from expression pattern |
| IGI Inferred from genetic interaction |
| IMP Inferred from mutant phenotype |
| IPI Inferred from physical interaction |
| HTP Inferred from High Throughput Experiment |
| HDA Inferred from High Throughput Direct Assay |
| HMP Inferred from High Throughput Mutant Phenotype |
| HGI Inferred from High Throughput Genetic Interaction |
| HEP Inferred from High Throughput Expression Pattern |
Mouse Genome Database (MGD), Gene Expression Database (GXD), Mouse Models of Human Cancer database (MMHCdb) (formerly Mouse Tumor Biology (MTB)), Gene Ontology (GO) |
||
|
Citing These Resources Funding Information Warranty Disclaimer, Privacy Notice, Licensing, & Copyright Send questions and comments to User Support. |
last database update 04/14/2026 MGI 6.24 |
|
|
|
||