|
Source |
Alliance of Genome Resources |



| Category | ID | Classification term | Gene | Evidence | Inferred from | Organism | Reference |
|---|---|---|---|---|---|---|---|
| Molecular Function | GO:0000175 | 3'-5'-RNA exonuclease activity | PDE12 | IMP | Human | PMID:21245038 | |
| Molecular Function | GO:0000175 | 3'-5'-RNA exonuclease activity | PDE12 | IMP | Human | PMID:21666256 | |
| Molecular Function | GO:0004527 | exonuclease activity | PDE12 | IDA | Human | PMID:22285541 | |
| Molecular Function | GO:0004535 | poly(A)-specific ribonuclease activity | PDE12 | IMP | Human | PMID:15231837 | |
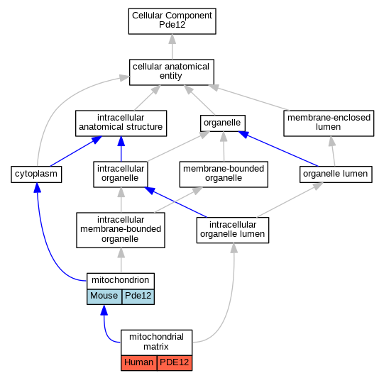
| Cellular Component | GO:0005759 | mitochondrial matrix | PDE12 | IMP | Human | PMID:21245038 | |
| Cellular Component | GO:0005759 | mitochondrial matrix | PDE12 | IDA | Human | PMID:21666256 | |
| Cellular Component | GO:0005739 | mitochondrion | Pde12 | HDA | Mouse | PMID:18614015 | |
| Biological Process | GO:0071359 | cellular response to dsRNA | PDE12 | IDA | Human | PMID:15231837 | |
| Biological Process | GO:0035457 | cellular response to interferon-alpha | PDE12 | IMP | Human | PMID:15231837 | |
| Biological Process | GO:0071346 | cellular response to type II interferon | PDE12 | IDA | Human | PMID:15231837 | |
| Biological Process | GO:0000958 | mitochondrial mRNA catabolic process | PDE12 | IMP | Human | PMID:21245038 | |
| Biological Process | GO:0000958 | mitochondrial mRNA catabolic process | PDE12 | IMP | Human | PMID:21666256 | |
| Biological Process | GO:0060548 | negative regulation of cell death | PDE12 | IDA | Human | PMID:15231837 | |
| Biological Process | GO:0090324 | negative regulation of oxidative phosphorylation | PDE12 | IMP | Human | PMID:21666256 | |
| Biological Process | GO:0000288 | nuclear-transcribed mRNA catabolic process, deadenylation-dependent decay | PDE12 | IMP | Human | PMID:21245038 | |
| Biological Process | GO:0090305 | nucleic acid phosphodiester bond hydrolysis | PDE12 | IDA | Human | PMID:22285541 | |
| Biological Process | GO:0045070 | positive regulation of viral genome replication | PDE12 | IMP | Human | PMID:15231837 | |
| Biological Process | GO:0044528 | regulation of mitochondrial mRNA stability | PDE12 | IMP | Human | PMID:21666256 | |
| Biological Process | GO:0090503 | RNA phosphodiester bond hydrolysis, exonucleolytic | PDE12 | IMP | Human | PMID:21245038 | |
| Biological Process | GO:0090503 | RNA phosphodiester bond hydrolysis, exonucleolytic | PDE12 | IMP | Human | PMID:21666256 |
| EXP Inferred from experiment |
| IDA Inferred from direct assay |
| IEP Inferred from expression pattern |
| IGI Inferred from genetic interaction |
| IMP Inferred from mutant phenotype |
| IPI Inferred from physical interaction |
| HTP Inferred from High Throughput Experiment |
| HDA Inferred from High Throughput Direct Assay |
| HMP Inferred from High Throughput Mutant Phenotype |
| HGI Inferred from High Throughput Genetic Interaction |
| HEP Inferred from High Throughput Expression Pattern |
Mouse Genome Database (MGD), Gene Expression Database (GXD), Mouse Models of Human Cancer database (MMHCdb) (formerly Mouse Tumor Biology (MTB)), Gene Ontology (GO) |
||
|
Citing These Resources Funding Information Warranty Disclaimer, Privacy Notice, Licensing, & Copyright Send questions and comments to User Support. |
last database update 12/30/2025 MGI 6.24 |
|
|
|
||