|
Source |
Alliance of Genome Resources |



| Category | ID | Classification term | Gene | Evidence | Inferred from | Organism | Reference |
|---|---|---|---|---|---|---|---|
| Molecular Function | GO:0003682 | chromatin binding | Parg | IDA | Rat | PMID:12858335|RGD:724638 | |
| Molecular Function | GO:0004649 | poly(ADP-ribose) glycohydrolase activity | PARG | IDA | Human | PMID:15450800 | |
| Molecular Function | GO:0004649 | poly(ADP-ribose) glycohydrolase activity | PARG | IDA | Human | PMID:23474714 | |
| Molecular Function | GO:0004649 | poly(ADP-ribose) glycohydrolase activity | PARG | IDA | Human | PMID:33186521 | |
| Molecular Function | GO:0004649 | poly(ADP-ribose) glycohydrolase activity | PARG | IDA | Human | PMID:34019811 | |
| Molecular Function | GO:0004649 | poly(ADP-ribose) glycohydrolase activity | PARG | IDA | Human | PMID:34321462 | |
| Molecular Function | GO:0004649 | poly(ADP-ribose) glycohydrolase activity | PARG | IDA | Human | PMID:9074616 | |
| Molecular Function | GO:0004649 | poly(ADP-ribose) glycohydrolase activity | Parg | IMP | MGI:MGI:3052740 | Mouse | PMID:15282315 |
| Molecular Function | GO:0004649 | poly(ADP-ribose) glycohydrolase activity | Parg | IDA | Rat | PMID:12858335|RGD:724638 | |
| Molecular Function | GO:0005515 | protein binding | PARG | IPI | UniProtKB:Q9UKK9 | Human | PMID:27257257 |
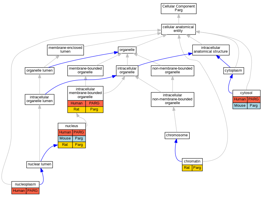
| Cellular Component | GO:0000785 | chromatin | Parg | IDA | Rat | PMID:12858335|RGD:724638 | |
| Cellular Component | GO:0005829 | cytosol | PARG | IDA | Human | GO_REF:0000052 | |
| Cellular Component | GO:0005829 | cytosol | Parg | IMP | MGI:MGI:3052740 | Mouse | PMID:15282315 |
| Cellular Component | GO:0043231 | intracellular membrane-bounded organelle | PARG | IDA | Human | GO_REF:0000052 | |
| Cellular Component | GO:0043231 | intracellular membrane-bounded organelle | Parg | IDA | Rat | PMID:8660954|RGD:2316743 | |
| Cellular Component | GO:0005654 | nucleoplasm | PARG | IDA | Human | GO_REF:0000052 | |
| Cellular Component | GO:0005634 | nucleus | PARG | IDA | Human | PMID:9074616 | |
| Cellular Component | GO:0005634 | nucleus | Parg | IDA | Mouse | PMID:15282315 | |
| Cellular Component | GO:0005634 | nucleus | Parg | IDA | Rat | PMID:12870658|RGD:2316740 | |
| Biological Process | GO:1990966 | ATP generation from poly-ADP-D-ribose | PARG | IDA | Human | PMID:27257257 | |
| Biological Process | GO:0016045 | detection of bacterium | Parg | IMP | MGI:MGI:3052740 | Mouse | PMID:15282315 |
| Biological Process | GO:0006974 | DNA damage response | Parg | IMP | MGI:MGI:3052740 | Mouse | PMID:15282315 |
| Biological Process | GO:0045739 | positive regulation of DNA repair | Parg | IMP | Rat | PMID:15158362|RGD:2316739 |
| EXP Inferred from experiment |
| IDA Inferred from direct assay |
| IEP Inferred from expression pattern |
| IGI Inferred from genetic interaction |
| IMP Inferred from mutant phenotype |
| IPI Inferred from physical interaction |
| HTP Inferred from High Throughput Experiment |
| HDA Inferred from High Throughput Direct Assay |
| HMP Inferred from High Throughput Mutant Phenotype |
| HGI Inferred from High Throughput Genetic Interaction |
| HEP Inferred from High Throughput Expression Pattern |
Mouse Genome Database (MGD), Gene Expression Database (GXD), Mouse Models of Human Cancer database (MMHCdb) (formerly Mouse Tumor Biology (MTB)), Gene Ontology (GO) |
||
|
Citing These Resources Funding Information Warranty Disclaimer, Privacy Notice, Licensing, & Copyright Send questions and comments to User Support. |
last database update 12/30/2025 MGI 6.24 |
|
|
|
||