|
Source |
Alliance of Genome Resources |



| Category | ID | Classification term | Gene | Evidence | Inferred from | Organism | Reference |
|---|---|---|---|---|---|---|---|
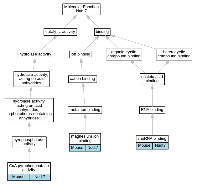
| Molecular Function | GO:0010945 | CoA pyrophosphatase activity | Nudt7 | IDA | Mouse | PMID:11415433 | |
| Molecular Function | GO:0000287 | magnesium ion binding | Nudt7 | IDA | Mouse | MGI:MGI:6157214|PMID:29378847 | |
| Molecular Function | GO:0030515 | snoRNA binding | Nudt7 | IDA | Mouse | MGI:MGI:4849882|PMID:21070968 | |
| Cellular Component | GO:0005777 | peroxisome | Nudt7 | IDA | Mouse | MGI:MGI:6157214|PMID:29378847 | |
| Cellular Component | GO:0005777 | peroxisome | Nudt7 | IDA | Mouse | MGI:MGI:6450264|PMID:18799520 | |
| Cellular Component | GO:0005777 | peroxisome | Nudt7 | IDA | Mouse | PMID:12790796 | |
| Cellular Component | GO:0005777 | peroxisome | Nudt7 | IDA | Mouse | PMID:11415433 | |
| Biological Process | GO:0046356 | acetyl-CoA catabolic process | Nudt7 | IDA | Mouse | MGI:MGI:6157214|PMID:29378847 | |
| Biological Process | GO:0046356 | acetyl-CoA catabolic process | Nudt7 | IDA | Mouse | MGI:MGI:6450264|PMID:18799520 | |
| Biological Process | GO:0046356 | acetyl-CoA catabolic process | Nudt7 | IDA | Mouse | PMID:11415433 | |
| Biological Process | GO:0050873 | brown fat cell differentiation | Nudt7 | IDA | Mouse | PMID:18492766 | |
| Biological Process | GO:0044580 | butyryl-CoA catabolic process | Nudt7 | IDA | Mouse | MGI:MGI:6157214|PMID:29378847 | |
| Biological Process | GO:0044580 | butyryl-CoA catabolic process | Nudt7 | IDA | Mouse | MGI:MGI:6450264|PMID:18799520 | |
| Biological Process | GO:0015938 | coenzyme A catabolic process | Nudt7 | IDA | Mouse | MGI:MGI:6157214|PMID:29378847 | |
| Biological Process | GO:0015938 | coenzyme A catabolic process | Nudt7 | IDA | Mouse | MGI:MGI:6450264|PMID:18799520 | |
| Biological Process | GO:0015938 | coenzyme A catabolic process | Nudt7 | IDA | Mouse | PMID:11415433 | |
| Biological Process | GO:2001294 | malonyl-CoA catabolic process | Nudt7 | IDA | Mouse | MGI:MGI:6157214|PMID:29378847 | |
| Biological Process | GO:0036114 | medium-chain fatty-acyl-CoA catabolic process | Nudt7 | IDA | Mouse | MGI:MGI:6450264|PMID:18799520 | |
| Biological Process | GO:0036114 | medium-chain fatty-acyl-CoA catabolic process | Nudt7 | IDA | Mouse | MGI:MGI:6157214|PMID:29378847 | |
| Biological Process | GO:1902859 | propionyl-CoA catabolic process | Nudt7 | IDA | Mouse | MGI:MGI:6450264|PMID:18799520 | |
| Biological Process | GO:1902858 | propionyl-CoA metabolic process | Nudt7 | IDA | Mouse | MGI:MGI:6157214|PMID:29378847 | |
| Biological Process | GO:1901289 | succinyl-CoA catabolic process | Nudt7 | IDA | Mouse | MGI:MGI:6157214|PMID:29378847 |
| EXP Inferred from experiment |
| IDA Inferred from direct assay |
| IEP Inferred from expression pattern |
| IGI Inferred from genetic interaction |
| IMP Inferred from mutant phenotype |
| IPI Inferred from physical interaction |
| HTP Inferred from High Throughput Experiment |
| HDA Inferred from High Throughput Direct Assay |
| HMP Inferred from High Throughput Mutant Phenotype |
| HGI Inferred from High Throughput Genetic Interaction |
| HEP Inferred from High Throughput Expression Pattern |
Mouse Genome Database (MGD), Gene Expression Database (GXD), Mouse Models of Human Cancer database (MMHCdb) (formerly Mouse Tumor Biology (MTB)), Gene Ontology (GO) |
||
|
Citing These Resources Funding Information Warranty Disclaimer, Privacy Notice, Licensing, & Copyright Send questions and comments to User Support. |
last database update 04/07/2026 MGI 6.24 |
|
|
|
||