|
Source |
Alliance of Genome Resources |



| Category | ID | Classification term | Gene | Evidence | Inferred from | Organism | Reference |
|---|---|---|---|---|---|---|---|
| Molecular Function | GO:0005515 | protein binding | Nlrp4f | IPI | UniProtKB:Q9CWE6|UniProtKB:Q9WVB3 | Mouse | MGI:MGI:6389592|PMID:31575650 |
| Cellular Component | GO:0005938 | cell cortex | Nlrp4f | IDA | Mouse | MGI:MGI:6389592|PMID:31575650 | |
| Cellular Component | GO:0005737 | cytoplasm | Nlrp4f | IDA | Mouse | MGI:MGI:6389592|PMID:31575650 | |
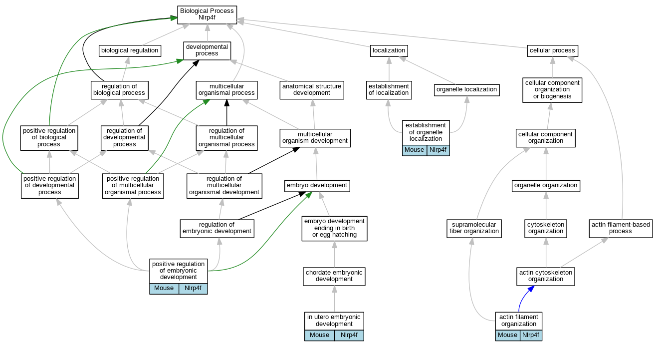
| Biological Process | GO:0007015 | actin filament organization | Nlrp4f | IMP | Mouse | MGI:MGI:6389592|PMID:31575650 | |
| Biological Process | GO:0051656 | establishment of organelle localization | Nlrp4f | IMP | Mouse | MGI:MGI:6389592|PMID:31575650 | |
| Biological Process | GO:0001701 | in utero embryonic development | Nlrp4f | IMP | Mouse | MGI:MGI:6389592|PMID:31575650 | |
| Biological Process | GO:0040019 | positive regulation of embryonic development | Nlrp4f | IMP | Mouse | MGI:MGI:6389592|PMID:31575650 |
| EXP Inferred from experiment |
| IDA Inferred from direct assay |
| IEP Inferred from expression pattern |
| IGI Inferred from genetic interaction |
| IMP Inferred from mutant phenotype |
| IPI Inferred from physical interaction |
| HTP Inferred from High Throughput Experiment |
| HDA Inferred from High Throughput Direct Assay |
| HMP Inferred from High Throughput Mutant Phenotype |
| HGI Inferred from High Throughput Genetic Interaction |
| HEP Inferred from High Throughput Expression Pattern |
Mouse Genome Database (MGD), Gene Expression Database (GXD), Mouse Models of Human Cancer database (MMHCdb) (formerly Mouse Tumor Biology (MTB)), Gene Ontology (GO) |
||
|
Citing These Resources Funding Information Warranty Disclaimer, Privacy Notice, Licensing, & Copyright Send questions and comments to User Support. |
last database update 12/30/2025 MGI 6.24 |
|
|
|
||