|
Source |
Alliance of Genome Resources |



| Category | ID | Classification term | Gene | Evidence | Inferred from | Organism | Reference |
|---|---|---|---|---|---|---|---|
| Molecular Function | GO:0005515 | protein binding | NGDN | IPI | UniProtKB:Q9NY61 | Human | PMID:25416956 |
| Molecular Function | GO:0005515 | protein binding | NGDN | IPI | UniProtKB:Q9NY61 | Human | PMID:30021884 |
| Molecular Function | GO:0005515 | protein binding | NGDN | IPI | UniProtKB:A0A142I5B9 | Human | PMID:30177828 |
| Molecular Function | GO:0005515 | protein binding | NGDN | IPI | UniProtKB:P55081 | Human | PMID:32296183 |
| Molecular Function | GO:0005515 | protein binding | NGDN | IPI | UniProtKB:P67870 | Human | PMID:32296183 |
| Molecular Function | GO:0005515 | protein binding | NGDN | IPI | UniProtKB:Q5C9Z4 | Human | PMID:32296183 |
| Molecular Function | GO:0003723 | RNA binding | NGDN | HDA | Human | PMID:22658674 | |
| Molecular Function | GO:0003723 | RNA binding | NGDN | HDA | Human | PMID:22681889 | |
| Molecular Function | GO:0045182 | translation regulator activity | Ngdn | IDA | Rat | PMID:22727665|RGD:155230789 | |
| Molecular Function | GO:0045182 | translation regulator activity | Ngdn | IMP | Rat | PMID:22727665|RGD:155230789 | |
| Cellular Component | GO:0098978 | glutamatergic synapse | Ngdn | IDA | Rat | PMID:22727665|RGD:155230789 | |
| Cellular Component | GO:0098978 | glutamatergic synapse | Ngdn | IMP | Rat | PMID:22727665|RGD:155230789 | |
| Cellular Component | GO:0005739 | mitochondrion | NGDN | IDA | Human | GO_REF:0000052 | |
| Cellular Component | GO:0005730 | nucleolus | NGDN | IDA | Human | GO_REF:0000052 | |
| Cellular Component | GO:0005654 | nucleoplasm | NGDN | IDA | Human | GO_REF:0000052 | |
| Cellular Component | GO:0140240 | perforant pathway to dendrate granule cell synapse | Ngdn | IDA | Rat | PMID:22727665|RGD:155230789 | |
| Cellular Component | GO:0140240 | perforant pathway to dendrate granule cell synapse | Ngdn | IMP | Rat | PMID:22727665|RGD:155230789 | |
| Cellular Component | GO:0098794 | postsynapse | Ngdn | IDA | Rat | PMID:22727665|RGD:155230789 | |
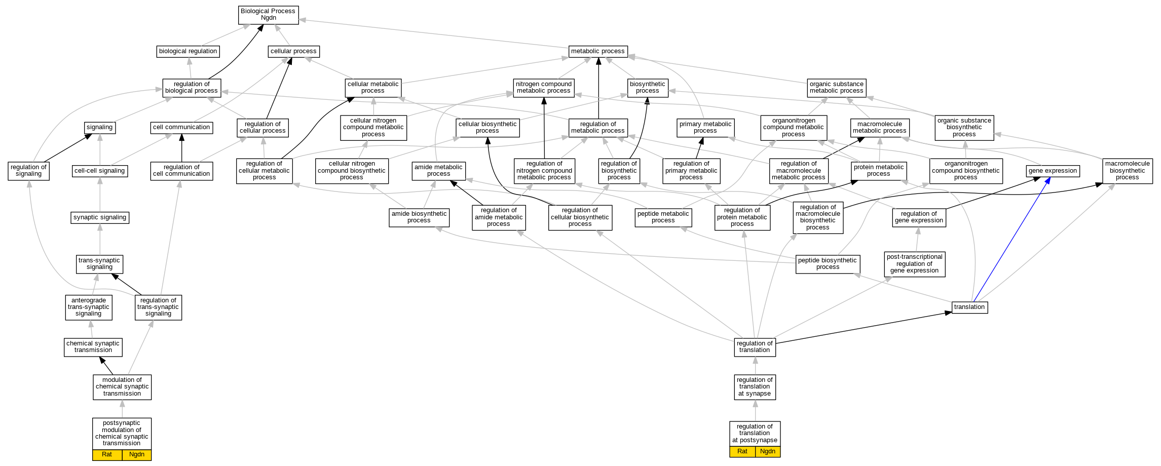
| Biological Process | GO:0099170 | postsynaptic modulation of chemical synaptic transmission | Ngdn | IDA | Rat | PMID:22727665|RGD:155230789 | |
| Biological Process | GO:0099170 | postsynaptic modulation of chemical synaptic transmission | Ngdn | IMP | Rat | PMID:22727665|RGD:155230789 | |
| Biological Process | GO:0140245 | regulation of translation at postsynapse | Ngdn | IDA | Rat | PMID:22727665|RGD:155230789 | |
| Biological Process | GO:0140245 | regulation of translation at postsynapse | Ngdn | IEP | Rat | PMID:22727665|RGD:155230789 | |
| Biological Process | GO:0140245 | regulation of translation at postsynapse | Ngdn | IMP | Rat | PMID:22727665|RGD:155230789 |
| EXP Inferred from experiment |
| IDA Inferred from direct assay |
| IEP Inferred from expression pattern |
| IGI Inferred from genetic interaction |
| IMP Inferred from mutant phenotype |
| IPI Inferred from physical interaction |
| HTP Inferred from High Throughput Experiment |
| HDA Inferred from High Throughput Direct Assay |
| HMP Inferred from High Throughput Mutant Phenotype |
| HGI Inferred from High Throughput Genetic Interaction |
| HEP Inferred from High Throughput Expression Pattern |
Mouse Genome Database (MGD), Gene Expression Database (GXD), Mouse Models of Human Cancer database (MMHCdb) (formerly Mouse Tumor Biology (MTB)), Gene Ontology (GO) |
||
|
Citing These Resources Funding Information Warranty Disclaimer, Privacy Notice, Licensing, & Copyright Send questions and comments to User Support. |
last database update 05/05/2026 MGI 6.24 |
|
|
|
||