|
Source |
Alliance of Genome Resources |



| Category | ID | Classification term | Gene | Evidence | Inferred from | Organism | Reference |
|---|---|---|---|---|---|---|---|
| Molecular Function | GO:0005515 | protein binding | Nemp1 | IPI | UniProtKB:P62827 | Mouse | MGI:MGI:5644193|PMID:25946333 |
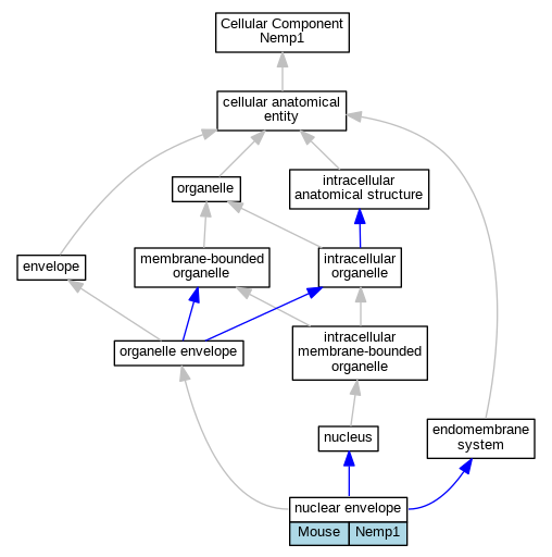
| Cellular Component | GO:0005635 | nuclear envelope | Nemp1 | IDA | Mouse | MGI:MGI:5644193|PMID:25946333 | |
| Biological Process | GO:0071763 | nuclear membrane organization | NEMP1 | IMP | Human | PMID:32923640 | |
| Biological Process | GO:0001556 | oocyte maturation | nemp1 | IMP | ZFIN:ZDB-GENO-220425-4 | Zfish | PMID:32923640 |
| EXP Inferred from experiment |
| IDA Inferred from direct assay |
| IEP Inferred from expression pattern |
| IGI Inferred from genetic interaction |
| IMP Inferred from mutant phenotype |
| IPI Inferred from physical interaction |
| HTP Inferred from High Throughput Experiment |
| HDA Inferred from High Throughput Direct Assay |
| HMP Inferred from High Throughput Mutant Phenotype |
| HGI Inferred from High Throughput Genetic Interaction |
| HEP Inferred from High Throughput Expression Pattern |
Mouse Genome Database (MGD), Gene Expression Database (GXD), Mouse Models of Human Cancer database (MMHCdb) (formerly Mouse Tumor Biology (MTB)), Gene Ontology (GO) |
||
|
Citing These Resources Funding Information Warranty Disclaimer, Privacy Notice, Licensing, & Copyright Send questions and comments to User Support. |
last database update 12/30/2025 MGI 6.24 |
|
|
|
||