|
Source |
Alliance of Genome Resources |



| Category | ID | Classification term | Gene | Evidence | Inferred from | Organism | Reference |
|---|---|---|---|---|---|---|---|
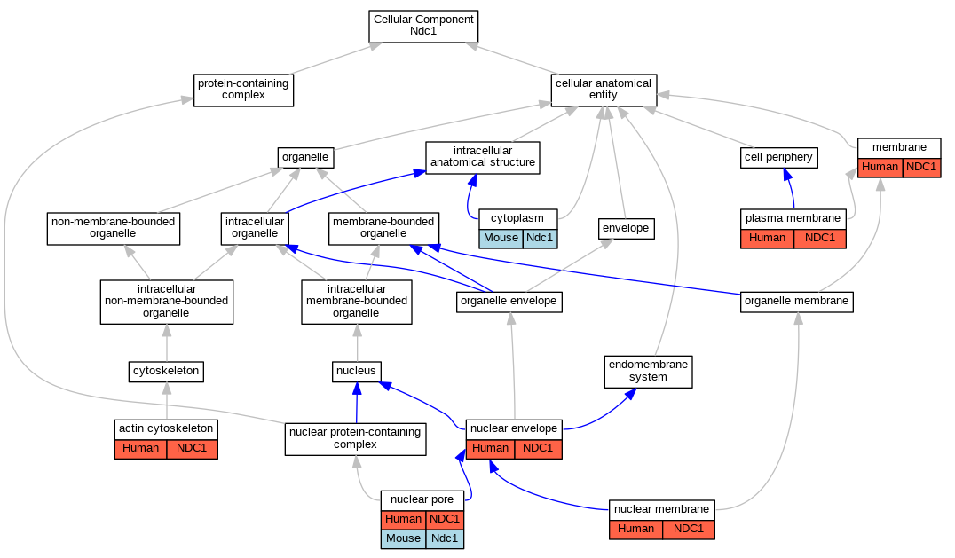
| Molecular Function | GO:0017056 | structural constituent of nuclear pore | NDC1 | IMP | Human | PMID:16600873 | |
| Cellular Component | GO:0015629 | actin cytoskeleton | NDC1 | IDA | Human | GO_REF:0000052 | |
| Cellular Component | GO:0005737 | cytoplasm | Ndc1 | IDA | Mouse | PMID:24045954 | |
| Cellular Component | GO:0016020 | membrane | NDC1 | HDA | Human | PMID:19946888 | |
| Cellular Component | GO:0005635 | nuclear envelope | NDC1 | IDA | Human | PMID:24315095 | |
| Cellular Component | GO:0031965 | nuclear membrane | NDC1 | IDA | Human | GO_REF:0000052 | |
| Cellular Component | GO:0005643 | nuclear pore | NDC1 | IDA | Human | PMID:16600873 | |
| Cellular Component | GO:0005643 | nuclear pore | Ndc1 | IDA | Mouse | PMID:24045954 | |
| Cellular Component | GO:0005886 | plasma membrane | NDC1 | IDA | Human | GO_REF:0000052 | |
| Biological Process | GO:0007129 | homologous chromosome pairing at meiosis | Ndc1 | IMP | MGI:MGI:1856630 | Mouse | PMID:24045954 |
| Biological Process | GO:0051292 | nuclear pore complex assembly | NDC1 | IMP | Human | PMID:16600873 | |
| Biological Process | GO:0051664 | nuclear pore localization | NDC1 | IMP | Human | PMID:16600873 | |
| Biological Process | GO:0007283 | spermatogenesis | Ndc1 | IMP | MGI:MGI:1856630 | Mouse | PMID:24045954 |
| EXP Inferred from experiment |
| IDA Inferred from direct assay |
| IEP Inferred from expression pattern |
| IGI Inferred from genetic interaction |
| IMP Inferred from mutant phenotype |
| IPI Inferred from physical interaction |
| HTP Inferred from High Throughput Experiment |
| HDA Inferred from High Throughput Direct Assay |
| HMP Inferred from High Throughput Mutant Phenotype |
| HGI Inferred from High Throughput Genetic Interaction |
| HEP Inferred from High Throughput Expression Pattern |
Mouse Genome Database (MGD), Gene Expression Database (GXD), Mouse Models of Human Cancer database (MMHCdb) (formerly Mouse Tumor Biology (MTB)), Gene Ontology (GO) |
||
|
Citing These Resources Funding Information Warranty Disclaimer, Privacy Notice, Licensing, & Copyright Send questions and comments to User Support. |
last database update 09/30/2025 MGI 6.24 |
|
|
|
||