|
Source |
Alliance of Genome Resources |



| Category | ID | Classification term | Gene | Evidence | Inferred from | Organism | Reference |
|---|---|---|---|---|---|---|---|
| Molecular Function | GO:0047198 | cysteine-S-conjugate N-acetyltransferase activity | NAT8 | IDA | Human | PMID:20392701 | |
| Molecular Function | GO:0004468 | lysine N-acetyltransferase activity, acting on acetyl phosphate as donor | NAT8 | IDA | Human | PMID:19011241 | |
| Molecular Function | GO:0004468 | lysine N-acetyltransferase activity, acting on acetyl phosphate as donor | NAT8 | IDA | Human | PMID:24556617 | |
| Molecular Function | GO:0004468 | lysine N-acetyltransferase activity, acting on acetyl phosphate as donor | NAT8B | IDA | Human | PMID:19011241 | |
| Molecular Function | GO:0004468 | lysine N-acetyltransferase activity, acting on acetyl phosphate as donor | NAT8B | IDA | Human | PMID:24556617 | |
| Molecular Function | GO:0005515 | protein binding | NAT8 | IPI | UniProtKB:P56817 | Human | PMID:19011241 |
| Molecular Function | GO:0005515 | protein binding | NAT8 | IPI | UniProtKB:O43490 | Human | PMID:24556617 |
| Molecular Function | GO:0005515 | protein binding | NAT8 | IPI | UniProtKB:O15342 | Human | PMID:32296183 |
| Molecular Function | GO:0005515 | protein binding | NAT8 | IPI | UniProtKB:O15552 | Human | PMID:32296183 |
| Molecular Function | GO:0005515 | protein binding | NAT8 | IPI | UniProtKB:O95214 | Human | PMID:32296183 |
| Molecular Function | GO:0005515 | protein binding | NAT8 | IPI | UniProtKB:P11912 | Human | PMID:32296183 |
| Molecular Function | GO:0005515 | protein binding | NAT8 | IPI | UniProtKB:Q12999 | Human | PMID:32296183 |
| Molecular Function | GO:0005515 | protein binding | NAT8 | IPI | UniProtKB:Q13323 | Human | PMID:32296183 |
| Molecular Function | GO:0005515 | protein binding | NAT8 | IPI | UniProtKB:Q15125 | Human | PMID:32296183 |
| Molecular Function | GO:0005515 | protein binding | NAT8 | IPI | UniProtKB:Q3KNW5 | Human | PMID:32296183 |
| Molecular Function | GO:0005515 | protein binding | NAT8 | IPI | UniProtKB:Q3SXY8 | Human | PMID:32296183 |
| Molecular Function | GO:0005515 | protein binding | NAT8 | IPI | UniProtKB:Q5JX71 | Human | PMID:32296183 |
| Molecular Function | GO:0005515 | protein binding | NAT8 | IPI | UniProtKB:Q5SR56 | Human | PMID:32296183 |
| Molecular Function | GO:0005515 | protein binding | NAT8 | IPI | UniProtKB:Q6ZVE7 | Human | PMID:32296183 |
| Molecular Function | GO:0005515 | protein binding | NAT8 | IPI | UniProtKB:Q7Z5P4 | Human | PMID:32296183 |
| Molecular Function | GO:0005515 | protein binding | NAT8 | IPI | UniProtKB:Q8TDT2 | Human | PMID:32296183 |
| Molecular Function | GO:0005515 | protein binding | NAT8 | IPI | UniProtKB:Q96AN5 | Human | PMID:32296183 |
| Molecular Function | GO:0005515 | protein binding | NAT8 | IPI | UniProtKB:Q96BA8 | Human | PMID:32296183 |
| Molecular Function | GO:0005515 | protein binding | NAT8 | IPI | UniProtKB:Q96MV1 | Human | PMID:32296183 |
| Molecular Function | GO:0005515 | protein binding | NAT8 | IPI | UniProtKB:Q9BRK0 | Human | PMID:32296183 |
| Molecular Function | GO:0005515 | protein binding | NAT8 | IPI | UniProtKB:Q9BSR8 | Human | PMID:32296183 |
| Molecular Function | GO:0005515 | protein binding | NAT8 | IPI | UniProtKB:Q9H2K0 | Human | PMID:32296183 |
| Molecular Function | GO:0005515 | protein binding | NAT8 | IPI | UniProtKB:Q9HA82 | Human | PMID:32296183 |
| Molecular Function | GO:0005515 | protein binding | NAT8 | IPI | UniProtKB:Q9HDC5 | Human | PMID:32296183 |
| Molecular Function | GO:0005515 | protein binding | NAT8 | IPI | UniProtKB:Q9NR31 | Human | PMID:32296183 |
| Molecular Function | GO:0005515 | protein binding | NAT8 | IPI | UniProtKB:Q9NUH8 | Human | PMID:32296183 |
| Molecular Function | GO:0005515 | protein binding | NAT8 | IPI | UniProtKB:Q9Y320 | Human | PMID:32296183 |
| Molecular Function | GO:0005515 | protein binding | NAT8B | IPI | UniProtKB:P56817 | Human | PMID:19011241 |
| Molecular Function | GO:0005515 | protein binding | NAT8B | IPI | UniProtKB:O43490 | Human | PMID:24556617 |
| Cellular Component | GO:0005783 | endoplasmic reticulum | NAT8 | IDA | Human | GO_REF:0000052 | |
| Cellular Component | GO:0005789 | endoplasmic reticulum membrane | NAT8 | IDA | Human | PMID:20392701 | |
| Cellular Component | GO:0005789 | endoplasmic reticulum membrane | NAT8B | IDA | Human | PMID:19011241 | |
| Cellular Component | GO:0005793 | endoplasmic reticulum-Golgi intermediate compartment | NAT8 | IDA | Human | PMID:24556617 | |
| Cellular Component | GO:0005793 | endoplasmic reticulum-Golgi intermediate compartment | NAT8B | IDA | Human | PMID:24556617 | |
| Cellular Component | GO:0033116 | endoplasmic reticulum-Golgi intermediate compartment membrane | NAT8 | IDA | Human | PMID:19011241 | |
| Cellular Component | GO:0033116 | endoplasmic reticulum-Golgi intermediate compartment membrane | NAT8B | IDA | Human | PMID:19011241 | |
| Cellular Component | GO:0016020 | membrane | NAT8 | IDA | Human | PMID:20392701 | |
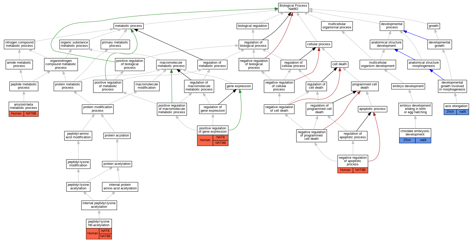
| Biological Process | GO:0050435 | amyloid-beta metabolic process | NAT8B | IMP | Human | PMID:19011241 | |
| Biological Process | GO:0003401 | axis elongation | nat8 | IMP | ZFIN:ZDB-MRPHLNO-141125-2 | Zfish | PMID:25123547 |
| Biological Process | GO:0003401 | axis elongation | nat8 | IMP | ZFIN:ZDB-MRPHLNO-141125-1 | Zfish | PMID:25123547 |
| Biological Process | GO:0043009 | chordate embryonic development | nat8 | IMP | ZFIN:ZDB-MRPHLNO-141125-1 | Zfish | PMID:25123547 |
| Biological Process | GO:0043009 | chordate embryonic development | nat8 | IMP | ZFIN:ZDB-MRPHLNO-141125-2 | Zfish | PMID:25123547 |
| Biological Process | GO:0043066 | negative regulation of apoptotic process | NAT8B | IDA | Human | PMID:24556617 | |
| Biological Process | GO:0018003 | peptidyl-lysine N6-acetylation | NAT8 | IDA | Human | PMID:19011241 | |
| Biological Process | GO:0018003 | peptidyl-lysine N6-acetylation | NAT8 | IDA | Human | PMID:24556617 | |
| Biological Process | GO:0018003 | peptidyl-lysine N6-acetylation | NAT8B | IDA | Human | PMID:19011241 | |
| Biological Process | GO:0018003 | peptidyl-lysine N6-acetylation | NAT8B | IDA | Human | PMID:24556617 | |
| Biological Process | GO:0010628 | positive regulation of gene expression | NAT8 | IMP | Human | PMID:19011241 | |
| Biological Process | GO:0010628 | positive regulation of gene expression | NAT8 | IMP | Human | PMID:24556617 | |
| Biological Process | GO:0010628 | positive regulation of gene expression | NAT8B | IMP | Human | PMID:19011241 | |
| Biological Process | GO:0010628 | positive regulation of gene expression | NAT8B | IMP | Human | PMID:24556617 |
| EXP Inferred from experiment |
| IDA Inferred from direct assay |
| IEP Inferred from expression pattern |
| IGI Inferred from genetic interaction |
| IMP Inferred from mutant phenotype |
| IPI Inferred from physical interaction |
| HTP Inferred from High Throughput Experiment |
| HDA Inferred from High Throughput Direct Assay |
| HMP Inferred from High Throughput Mutant Phenotype |
| HGI Inferred from High Throughput Genetic Interaction |
| HEP Inferred from High Throughput Expression Pattern |
Mouse Genome Database (MGD), Gene Expression Database (GXD), Mouse Models of Human Cancer database (MMHCdb) (formerly Mouse Tumor Biology (MTB)), Gene Ontology (GO) |
||
|
Citing These Resources Funding Information Warranty Disclaimer, Privacy Notice, Licensing, & Copyright Send questions and comments to User Support. |
last database update 10/07/2025 MGI 6.24 |
|
|
|
||