|
Source |
Alliance of Genome Resources |



| Category | ID | Classification term | Gene | Evidence | Inferred from | Organism | Reference |
|---|---|---|---|---|---|---|---|
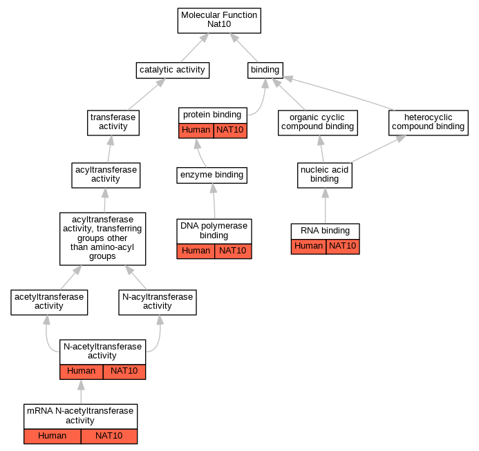
| Molecular Function | GO:0070182 | DNA polymerase binding | NAT10 | IPI | UniProtKB:O14746 | Human | PMID:18082603 |
| Molecular Function | GO:0106162 | mRNA N-acetyltransferase activity | NAT10 | IDA | Human | PMID:30449621 | |
| Molecular Function | GO:0008080 | N-acetyltransferase activity | NAT10 | EXP | Human | PMID:25411247 | |
| Molecular Function | GO:0008080 | N-acetyltransferase activity | NAT10 | EXP | Human | PMID:25653167 | |
| Molecular Function | GO:0005515 | protein binding | NAT10 | IPI | UniProtKB:Q9NXG2 | Human | PMID:25653167 |
| Molecular Function | GO:0005515 | protein binding | NAT10 | IPI | UniProtKB:P15880 | Human | PMID:28514442 |
| Molecular Function | GO:0005515 | protein binding | NAT10 | IPI | UniProtKB:Q9NXG2 | Human | PMID:28514442 |
| Molecular Function | GO:0005515 | protein binding | NAT10 | IPI | UniProtKB:P15880 | Human | PMID:30021884 |
| Molecular Function | GO:0005515 | protein binding | NAT10 | IPI | UniProtKB:Q86UT8 | Human | PMID:31722219 |
| Molecular Function | GO:0003723 | RNA binding | NAT10 | HDA | Human | PMID:22658674 | |
| Molecular Function | GO:0003723 | RNA binding | NAT10 | HDA | Human | PMID:22681889 | |
| Cellular Component | GO:0000781 | chromosome, telomeric region | NAT10 | HDA | Human | PMID:19135898 | |
| Cellular Component | GO:0016020 | membrane | NAT10 | HDA | Human | PMID:19946888 | |
| Cellular Component | GO:0030496 | midbody | NAT10 | IDA | Human | GO_REF:0000052 | |
| Cellular Component | GO:0005730 | nucleolus | NAT10 | IDA | Human | GO_REF:0000052 | |
| Cellular Component | GO:0005730 | nucleolus | NAT10 | IDA | Human | PMID:18082603 | |
| Cellular Component | GO:0005697 | telomerase holoenzyme complex | NAT10 | IDA | Human | PMID:18082603 | |
| Biological Process | GO:0032211 | negative regulation of telomere maintenance via telomerase | NAT10 | IMP | Human | PMID:18082603 | |
| Biological Process | GO:0045727 | positive regulation of translation | NAT10 | IDA | Human | PMID:30449621 | |
| Biological Process | GO:0006473 | protein acetylation | NAT10 | IDA | Human | PMID:31722219 | |
| Biological Process | GO:0010824 | regulation of centrosome duplication | NAT10 | IDA | Human | PMID:31722219 |
| EXP Inferred from experiment |
| IDA Inferred from direct assay |
| IEP Inferred from expression pattern |
| IGI Inferred from genetic interaction |
| IMP Inferred from mutant phenotype |
| IPI Inferred from physical interaction |
| HTP Inferred from High Throughput Experiment |
| HDA Inferred from High Throughput Direct Assay |
| HMP Inferred from High Throughput Mutant Phenotype |
| HGI Inferred from High Throughput Genetic Interaction |
| HEP Inferred from High Throughput Expression Pattern |
Mouse Genome Database (MGD), Gene Expression Database (GXD), Mouse Models of Human Cancer database (MMHCdb) (formerly Mouse Tumor Biology (MTB)), Gene Ontology (GO) |
||
|
Citing These Resources Funding Information Warranty Disclaimer, Privacy Notice, Licensing, & Copyright Send questions and comments to User Support. |
last database update 12/30/2025 MGI 6.24 |
|
|
|
||